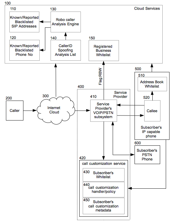
The proposed solution relies on providing greater flexibility to the end user in terms of customizing how a call should be received/screened combined with mechanisms to determine whether the incoming call is genuine using a combination of personal address book and a white list maintained in a cloud. Various call handling schemes can be applied. The solution also propose, for phones that provide data path, to report robocalls for calls in sessions to help trace point of origin for such calls, so appropriate actions can be taken against such call originators. Once such blacklists have been identified via the aforementioned technology on phones supporting out of band data path, these blacklists can be utilized on PSTN phones as well to screen for robocalls. It is proposed that to flag a number as a robocaller, analytics such as number of subscribers reporting the originator as robocaller within a given time period, would be used to add such numbers to a global blacklist. Furthermore such blacklist discovered using analytics would be shared between multiple service providers.
Log in or sign up for Devpost to join the conversation.