MathBoard — AI Math Tutor with Live Whiteboard

Inspiration

Every kid deserves a patient tutor who's available 24/7 — but not every family can afford one. We've all seen the moment when a child gets stuck on a math problem at 9 PM and there's no one around to help. Traditional AI chatbots can solve equations, but they output walls of text and LaTeX that look nothing like what a teacher would draw on a whiteboard.

We asked: what if an AI tutor could actually show its work the same way a human tutor does — drawing step-by-step on a whiteboard while talking through the solution?

That question became MathBoard: an AI math tutor that listens to students speak, watches their homework photos, and draws animated solutions on a live digital whiteboard — available anytime, anywhere.

What it does

MathBoard is a real-time AI math tutor powered by Google's Gemini Live API. Students interact in three ways:

  1. 🎙️ Voice — Speak naturally ("How do I solve \(2x + 3 = 7\)?") and the AI responds with spoken explanations while simultaneously drawing on the whiteboard
  2. 📷 Photo upload — Drag-drop a photo of homework and the AI reads, grades (✓/✗), and solves each problem
  3. ⌨️ Text — Type questions for quick answers

What makes it special is the live animated whiteboard. Instead of dumping a block of LaTeX, the AI calls drawing tools (draw_latex, draw_graph, step_marker, draw_line) in real-time. You literally watch the solution being written out step-by-step with color-coded steps — just like sitting with a human tutor.

Key features

  • Multi-color steps — Each solution step gets a distinct neon color (cyan → purple → pink → amber → emerald)
  • Graph plotting — Animated function graphs with labeled axes for concepts like \(\sin(x)\), polynomials, etc.
  • Barge-in — Interrupt the AI mid-explanation and it adjusts instantly
  • PDF export — Download your whiteboard session for studying later
  • Session history — All past tutoring sessions are saved and reviewable
  • Homework grading — Upload a photo and get instant ✓/✗ grading with an overall score

How we built it

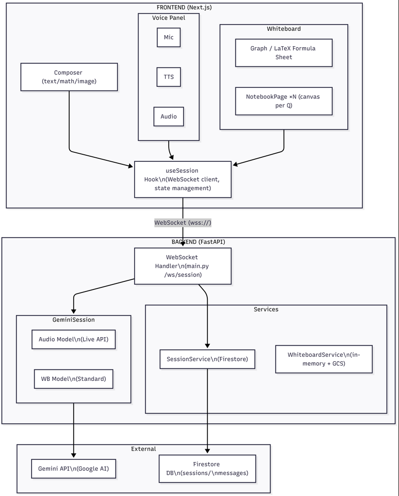
Architecture: Dual-Model Gemini Design

MathBoard uses a dual-model architecture that was a key design decision:

Channel Model Why
Voice + Whiteboard gemini-2.5-flash-native-audio via Live API Real-time bidirectional audio streaming with function calling for whiteboard commands
Text + Image gemini-2.5-flash-lite via Standard API Fast, cost-efficient for text-only questions and image analysis

This separation lets voice conversations stream seamlessly over WebSockets while text/image queries get instant responses without touching the Live API connection.

The Whiteboard Pipeline

Student speaks → 16kHz PCM audio via WebSocket → Gemini Live API
                                                      ↓
                                               AI responds with:
                                               • Audio (24kHz PCM)
                                               • Function calls (draw_latex, draw_graph, step_marker, ...)
                                                      ↓
                                         Frontend renders commands on HTML5 Canvas
                                         with animated drawing + writing-hand cursor

We defined 6 whiteboard tool functions that Gemini calls in real-time:

Tool What it draws
step_marker Numbered step headings with accent colors
draw_text Plain text labels and explanations
draw_latex Math expressions (auto-converted to human-readable notation)
draw_line Lines, underlines, arrows for diagrams
draw_graph Animated function plots with axes and labels
clear_whiteboard Fresh board for a new problem

Each command is animated on the canvas — text types character-by-character, graphs draw curve-by-curve, and a glowing writing-hand cursor follows along. It genuinely feels like watching someone write on a whiteboard.

Tech Stack

Layer Technology
Frontend Next.js 15, React, TailwindCSS, HTML5 Canvas, Web Audio API
Backend Python 3.12, FastAPI, WebSockets
AI Gemini 2.5 Flash (Live API + Standard API), Google GenAI SDK
Cloud Cloud Run, Cloud Firestore, Cloud Storage, Secret Manager, Cloud Logging
DevOps Docker, GitHub Actions CI/CD

Google Cloud Services

  • Cloud Run — Hosts both frontend and backend as containerized services
  • Cloud Firestore — Persists every tutoring session (questions, messages, whiteboard state)
  • Cloud Storage — Stores whiteboard PDF/JSON exports with signed download URLs
  • Secret Manager — Secures API keys in production (falls back to .env locally)
  • Cloud Logging — Structured logging across all backend services

Challenges we ran into

  1. Gemini Live API connection management — The Live API WebSocket can drop under load. We implemented exponential backoff reconnection with a _closed flag pattern to prevent reconnect storms, and an asyncio.Event to queue messages during reconnection.

  2. Canvas context loss under memory pressure — On mobile devices, the browser can evict GPU-backed canvas contexts. We added contextlost/contextrestored event handlers that automatically redraw all completed commands when the context comes back.

  3. Whiteboard layout collisions — When Gemini sends multiple drawing commands rapidly, they can overlap. We built a layout engine that tracks each command's bounding box and enforces minimum vertical gaps, X-clamping for text near edges, and auto-circle-to-pill fitting around highlighted expressions.

  4. Zoom glitches — Our first zoom implementation applied a CSS transform: scale() to the entire whiteboard, which caused visual glitches and janky scrolling. We switched to per-page CSS zoom so each section scales independently while the page layout stays stable.

  5. Audio worklet backpressure — Streaming 16kHz PCM audio can overwhelm the AudioWorklet buffer on slower devices. We added a ring-buffer with a 64,000-sample cap that drops the oldest samples when full, preventing memory leaks.

  6. Math expression security — The whiteboard evaluates math expressions for graph plotting. We hardened the evaluator with a strict regex allowlist ([0-9x+\-*/().,%^ \t]) and validated it with 27 security tests covering injection attempts.

Accomplishments that we're proud of

  • The "wow" moment — Watching the AI draw a quadratic equation solution step-by-step with animated colors while explaining it aloud. It genuinely feels magical.
  • Real-time voice + whiteboard sync — Audio and drawing commands arrive simultaneously over the same WebSocket, creating a seamless tutoring experience.
  • 27/27 security tests passing — We take the math evaluator seriously with comprehensive injection prevention.
  • Mobile-responsive design — Full mobile support with a drawer sidebar, touch-optimized toolbar buttons, and an onboarding flow with sample questions.
  • Production-ready on Cloud Run — Fully deployed with CI/CD via GitHub Actions, health checks, and auto-scaling.

What we learned

  • Gemini's function calling is incredibly powerful for creative UIs — Instead of just generating text, having the AI call draw_latex and draw_graph tools lets it "think in whiteboard" and produce visual explanations naturally.
  • The Live API enables truly real-time interaction — Bidirectional audio streaming with barge-in support makes conversations feel natural, not turn-based.
  • Canvas animation makes AI output feel human — The same math content feels completely different when it's animated character-by-character versus dumped as a block of text.
  • Dual-model architectures are worth the complexity — Using the Live API for voice and the Standard API for text/images gives the best of both worlds in latency and cost.

What's next for MathBoard

  • Collaborative tutoring — Multiple students sharing the same whiteboard in real-time
  • Handwriting recognition — Let students draw on the whiteboard and have Gemini read their work
  • Curriculum alignment — Map solutions to specific grade-level standards
  • Progress tracking — Track concept mastery over time with spaced repetition
  • More subjects — Physics diagrams, chemistry equations, and beyond

Built by

Ayham Hasan, Raj Shah & Suriya Nagappan

Built With

  • cloud-firestore
  • cloud-logging
  • cloud-storage
  • docker
  • fastapi
  • gemini-2.5-flash
  • gemini-live-api
  • github-actions
  • google-cloud-run
  • html5
  • next.js
  • python
  • react
  • secret-manager
  • tailwindcss
  • web-audio-api
Share this project:

Updates