Inspiration

In today’s competitive landscape, finding potential clients is the most challenging part for marketing agencies and freelancers. Manual lead generation is time-consuming and inefficient. We were inspired to create an automated agent that helps marketing professionals quickly find and validate potential clients from online sources, reducing manual effort and enabling more focus on building relationships and delivering services.

What it does

The Marketing Client Finder Agent automatically:

  • Identifies businesses in the user’s target niche using online directories and social media.
  • Filters businesses that don’t have an active website or social media presence.
  • Provides potential leads with contact details like email, phone, and location.
  • Prioritizes leads based on missing digital presence (ideal clients for marketing services).
  • Optionally sends personalized introduction messages using Gemini-powered prompts.

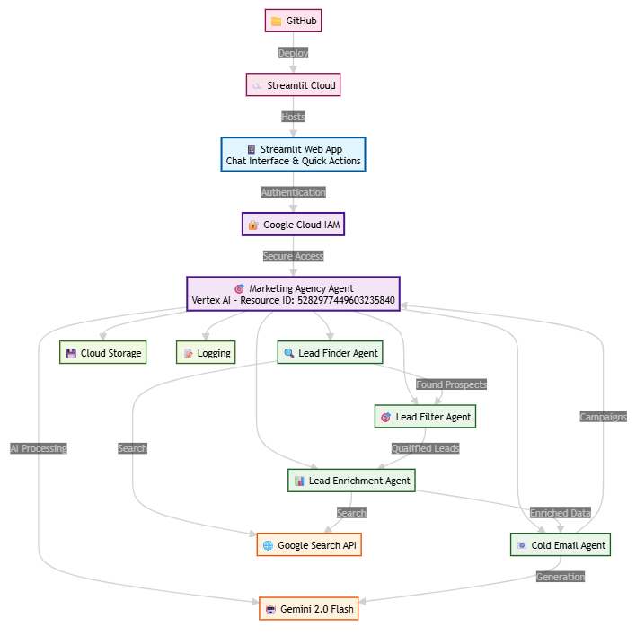
How we built it

  • Google ADK: Used as the core agent development framework to build a fast and efficient agent workflow.
  • Gemini Flash API: Used to generate personalized outreach messages and summaries.
  • Vertex AI Agent Builder: Hosted the agent and made it publicly accessible via API.
  • Scraping Tools: Integrated scrapers for platforms like Yelp, YellowPages, and social media to fetch business data.
  • Streamlit/Frontend UI: Created a simple interface for inputting niches, locations, and keywords.
  • Python Backend: Managed data processing, filtering, and API orchestration.

Challenges we ran into

  • Finding stable and free APIs or scraping solutions without being rate-limited.
  • Ensuring real-time data retrieval while managing API quotas.
  • Integrating Gemini with proper prompt engineering to generate high-quality, non-repetitive outreach messages.
  • Making the agent flow smooth and quick within the time limits of the hackathon.
  • Learning the deployment nuances of Vertex AI Agent Builder and making the agent publicly accessible.

Accomplishments that we're proud of

  • Successfully built a fully functional agent that finds and filters high-quality leads.
  • Integrated Gemini-generated personalized messages.
  • Deployed the agent on Vertex AI and made it accessible via a public link.
  • Created a smooth UI for easy interaction without technical knowledge.
  • Automated what typically takes hours into a few minutes.

What we learned

  • Deep understanding of Google ADK’s capabilities and how to design agents with sub-agents.
  • Effective use of Gemini Flash for dynamic, real-time prompt generation.
  • Handling rate-limiting and scraping challenges efficiently.
  • Deploying AI-powered agents on Vertex AI with public API endpoints.
  • Importance of API design and user-friendly UI even for technical products.

What's next for Marketing Agency Agent

  • Expand Data Sources: Integrate more platforms like Google Maps, Houzz, and Clutch.co.
  • Lead Scoring: Implement intelligent lead scoring based on digital presence and competition analysis.
  • CRM Integration: Connect with CRM tools for seamless lead management.
  • Bulk Outreach: Build a campaign manager for bulk, yet personalized, email and SMS outreach.
  • Mobile App: Develop a mobile version for on-the-go lead discovery.

Built With

  • and
  • backend:-python
  • cloud
  • cloud-storage
  • gemini-2.0-flash-llm-frontend:-streamlit-web-framework-with-custom-ui-components-and-real-time-chat-interface-cloud:-google-cloud-platform-(gcp)-with-vertex-ai
  • google-adk-(agent-development-kit)
  • iam-authentication
  • streamlit
  • vertex-ai-agent-engine
Share this project:

Updates