Inspiration
Reducing the pressure on medical centers during Hajj season.
What it does
Monitors vital signs in the human body such as blood oxygen saturation, blood glucose level, body temperature, blood pressure, weight, height, body fats, and heart rate etc.
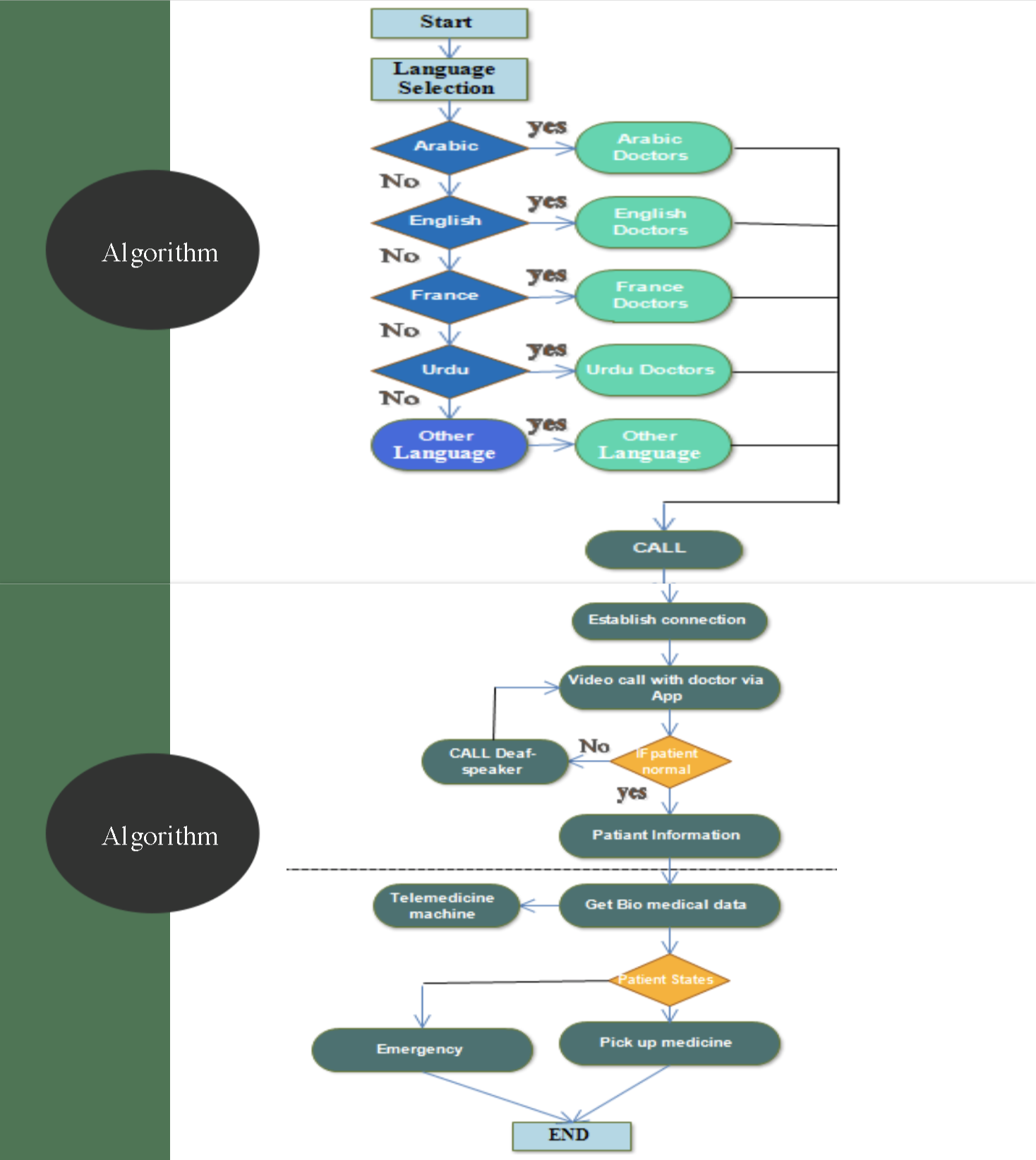
The doctor who handles the muslim patient via Mobile App remotely will dispense the medications that are stored in the HajjTelemedicine machine depending on the generated reports, which the HajjTelemedicine machine will be distributed all the way from Arafat through Muzdalifah to Mina.
How we built it
The project consists of two parts:
Software: Mobile Application makes the connection between the doctor and the patient via HajjTelemedicine Machine, which will responsible for getting biomedical data through equipped biosensors that will be sent to the doctor to determine the patient's status, thus the drugs will be dispensed to the patient from the delivery part of the machine.
Hardware: Machine, which will be the portal of the patient to the doctor. Based on the machine, the network connection through the protocol SIP will be done, then a session will be created to make Video Call between them after language selection. Consequently, the doctor will order the HajjTelemedicine machine to open up the storage for delivering the medicines.
Challenges we ran into
We run into a shortage of time and treat crowed health care centers.
Accomplishments that we're proud of
Finding the brilliant idea itself that mentioned above which will serve the next Hajj season, Insha Allah.
What we learned
Teamwork, Data Collection, Team building, Decision-Making, and working under stress.
What's next for M-053-HajjTelemedicine
Coding along with simulating the hardware that we hope to get them done before the final submission.

Log in or sign up for Devpost to join the conversation.