Inspiration
We were inspired by the challenges faced by teachers in environments with high student-teacher ratios, particularly in government and budget private schools in India. Teachers are overburdened with grading and providing individual feedback, leaving little time for the actual teaching part of being a teacher. We wanted to create a solution that empowers educators to cut that time while ensuring students receive the personalized attention they deserve. Our goal aligns with UN Sustainable Development Goal 4: ensuring inclusive and equitable quality education and hopefully make our teachers's life that much easier.
What it does
Lumen Slate is an AI-powered teaching assistant that automates content generation/grading across all question types (MCQ, MSQ, NAT, and subjective). It generates personalized feedback for each student and creates unique questions to reduce plagiarism. The teaching amterial generated is can actually be personalized just by providing a few keywords to create a story around you content. The platform also provides progress reports, gamifies learning, and offers multilingual support to enhance engagement and accessibility.
How we built it
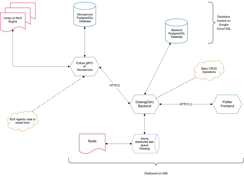
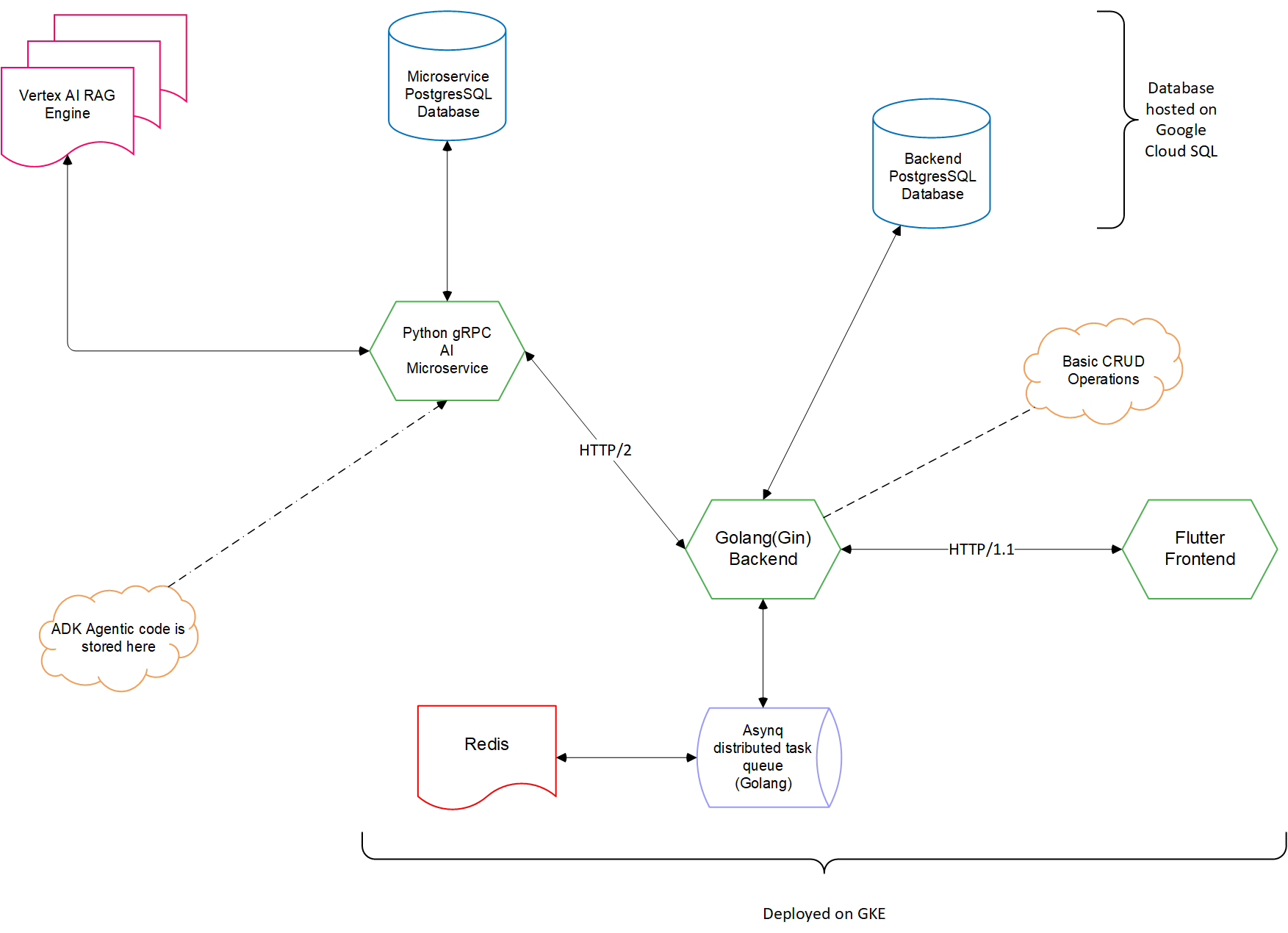
We built Lumen Slate using a web-based architecture with GenAI tools like Gemini and Vertex AI. The backend is powered by AI microservices, Google Cloud Services, and MongoDB for data storage. We implemented speech-to-text APIs for voice-based submissions and designed the frontend to allow teachers to generate assignments and manage assessments easily. The MVP includes dashboards for assignments, question banks, and topic-wise reports. We used Google's GKE as our our primary deployment for our backend for the gRPC AI microservice. The gRPC miscroservice is responsible for all the AI related agent be it independent or Orchestrated and are built on Google's ADK (Agent development Kit)

Challenges we ran into
We faced challenges in balancing AI automation with meaningful educational outcomes. Ensuring that AI-generated feedback was constructive and personalized rather than generic was a complex task. During the development process we tried to escape vendor locking by introducing more open source sdks in our code base but that really Additionally, integrating multimodal submissions (text, voice, document) while maintaining accessibility and usability required careful design and testing.
Accomplishments that we're proud of
We are proud of creating a solution that meaningfully reduces teacher workload while enhancing student learning experiences but its working assignment generator . Our AI-driven personalization, ability to generate unique questions, and progress reporting are standout features that differentiate Lumen Slate from existing platforms like Google Classroom/Workspace, Moodle or Mircosoft office. They dont even come close to the features we are offering!
What we learned
Through this project, we learned how to apply GenAI and scalable cloud technologies to solve real-world educational challenges. We gained experience in building AI microservices, integrating multimodal inputs, optimizing an agentic workflow and designing user interfaces that balance functionality with accessibility for educators and students alike.
What's next for Lumen Slate
In the next phase, we plan to enhance the answering interface, fully integrate gamification, and support multi-modal submissions across all assessment types. We aim to improve our AI-powered progress reports further and expand language support to reach more diverse student populations. We really hope to flesh out our mobile designs soon and add support for Android/IOS as most teachers might not carry a PC with them but the definetly carry a smartphone :) And specially a lesson planner with a script generator and a PPT generator!!! Future looks bright for Lumen slate
Log in or sign up for Devpost to join the conversation.