Inspiration

Hot Reels on Hot Wheels was born out of our interest for electric vehicles and renewable energy. We wanted to create entertaining and easily digestible video content witch should be equally informative and critical.

What it does

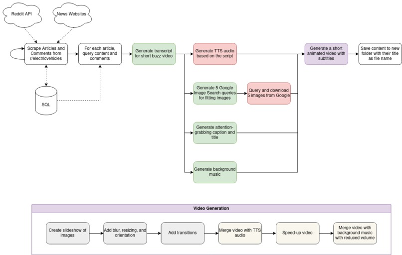
Hot Reels on Hot Wheels is an AI-based fully automated solution which sources fresh news articel as well as curated community opinions from reddit, generates fitting images and creates a WReel with captions and animations ready for upload.

The Team

We are 4 friends with a computer science background. As not everyone of us lives in Munich anymore, we use the HackaTUM as an opportunity to meet our dear friends and have a great time in snowy Garching.

How we built it

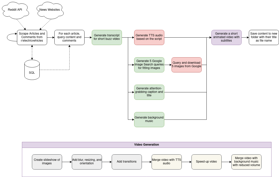
We leveraged every possible AI-tool available to us, we used OpenAIs GPT4o models for summary, ranking, search prompt and video script generation. We also used DALL-E-3 for image generation and OpenAIs Text-To-Speach model. For video generation we used the python library MoviePy and ffmpeg. We crawled reddit using playwright and tracked the results in a sqlite database.

Challenges we ran into

Although the tools and libraries for themselves were quite accessible, combining them in a coherent way proved to be a major challenge. Another major challenge was getting GPT4o to generate search prompts for google images, as this was not a task this model was trained on and performed quite poorly out of the box.

Accomplishments that we're proud of

We are very proud of what we achieved in this short, but intense time. We especially learned how to use a multitude of tools in very short time. We are convinced that we created a really fun and visually appealing experience that could be useful with a little more work and elbow grease.

What we learned

Throughout the creation of Hot Reels on Hot Wheels, we gained valuable insights into the challenges of automatic video creation and content selection. We learned the judge the quality of sources.

What's next for Hot Reels on Hot Wheels

Our race is not finished yet. We envision Hot Reels on Hot Wheels evolving by incorporating more enhanced video editing techniques as well as most important memes. We would also like to directly use primary sources for even more unbiased information.

Hot Reels on Hot Wheels could also go beyond electric vehicles and renewable energy: We think our project could evolve to be a universal tool for informative short-video content creation.

Optibook Challenge: team-057

Built With

Share this project:

Updates