C.L.I.C.K :: Smart lighting for dummies !

Motivation

  • About 15 Million tons of CO2 are emitted each year in order to power residential & commercial lighting in USA. Out of this about 35% of light is wasted, either by its unuse of misdirection.
  • C.L.I.C.K is a snap on lighting automation system that installs over any traditional toggle/rocker light switch without the hassle of rewiring, detects occupancy and controls the lighting.

How I built it

*C.L.I.C.K is designed to be a green solution to lighting automation. *The device is powered by a Photovoltaic cell optimized for low lighting environments with a stand by power path from 2 AA Batteries. *C.L.I.C.K contains a RCWL-0516 doppler radar microwave motion sensor which detects the presence of people in its deployed environment. *With the device enable when a person leaves a room the device detects it and switches of the light in the room, and when the room is empty, the device turns of the switch. *Actuation of the switch is done using a mechanical contraption with a 5V DC Motor. *A LoRa transceiver is also deployed on the chip, to relay operation status and user commands to the device from a GUI connected to a back end network server.

C.L.I.C.K TearDown

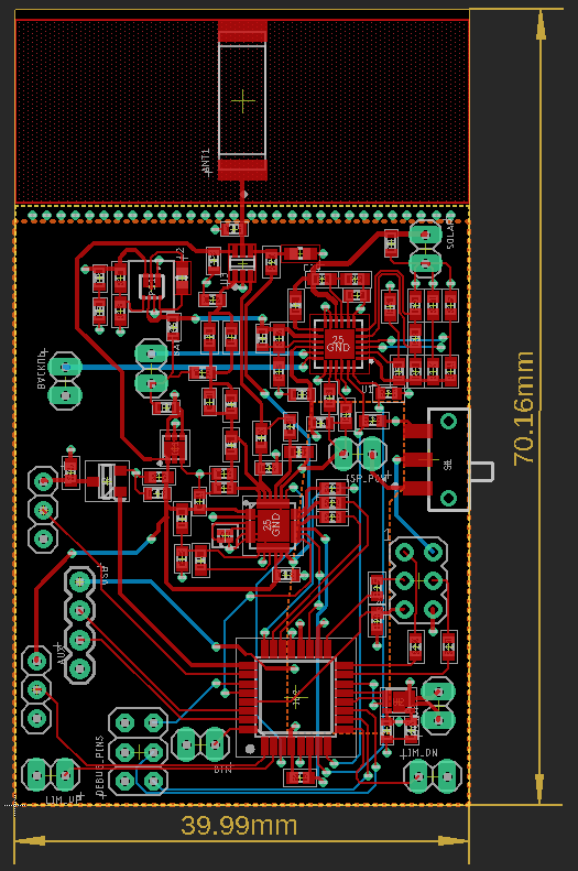
Logic, Connectivity & Power Train

ATmega328-P : High-performance Microchip picoPower 8-bit AVR RISC-based microcontroller
ADP5091 : Ultralow Power Energy Harvester Power Management Unit that converts dc power from PV cells
TPS61022 : 8-A boost converter with 0.5-V ultra-low input voltage
LP5912 : 500-mA low-noise low-IQ LDO linear regulator
SX1261 : Long Range, Low Power, sub 1 GHz RF Transceiver
YAGEO - ANT1204LL05R0915A : 915Mhz Ceramic Chip Antenna

Sensing Units

RCWL-0516 : Low Power doppler radar microwave motion sensor module

Actuators & Support

DRV8838DSGR : IC Bridge 2 DC Motor Driver PAR 8WSON

Accomplishments that I'm proud of

  • Prototype board bring up & Product design process
  • AutoDesk Eagle as an ECAD tool to allow schematic capture, layout and prototyping for a 4-layer PCB design
  • Fundamentals concepts in hardware design and hardware safety
  • Specific design decision and constrains used in RF PCB design

*Courtesy InstaHub LLC

Built With

  • adp5091
  • eagle
  • lora
  • sx1261
Share this project:

Updates