LogiFlow AI
AI in Muscle Memory
LogiFlow AI transforms Logitech MX devices into a context-aware AI command layer.
Instead of switching tabs to use AI tools, users rotate the MX Master Actions Ring or press a button on the MX Creative Console to trigger intelligent actions directly inside their active application.
AI becomes part of the workflow — not a separate destination.
The Problem
Creative professionals and developers use AI dozens of times per day. But every time they need assistance, they:
- Switch to a browser or separate AI app
- Copy and paste content
- Rewrite prompts
- Return to their workflow
- Manually apply changes
This constant context switching breaks creative flow and reduces productivity.
AI is powerful — but it lives outside the workflow.
The Solution
LogiFlow AI integrates with the Logitech Actions SDK to detect the active application and dynamically surface relevant AI-powered actions.
Rotate to navigate. Tap to execute.
No tab switching. No workflow interruption.
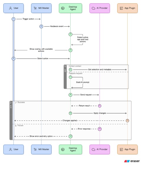
How It Works
- A user triggers an action using Logitech hardware.
- The Actions SDK sends the event to a lightweight desktop agent.
- The agent detects the active application (e.g., VSCode, Figma, Blender).
- Relevant context (user selection, metadata) is securely collected.
- A structured AI prompt is generated and sent to the AI service layer.
- The output is validated and safely applied through app-specific plugins.
- Undo snapshots ensure non-destructive editing.
The system supports both cloud AI models and enterprise private LLM routing.
Built With
- electron
- figma-plugin-api
- logitech-actions-sdk
- openai-api-(gpt-4o)
- typescript
- vscode-extension-api

Log in or sign up for Devpost to join the conversation.