Inspiration
AI is automating the production of everything: code, images, video, music, reports, slide decks... the outputs of knowledge work is becoming trivially cheap, but the thinking that decides what to build, what to trust, and what to do next is still where the value lives.
Here's the problem: the messy, nonlinear, branching, contradictory, deeply human process of thinking is invisible to the machine. it lives in your head, scattered across browser tabs, lost in chat scroll, fragmented between tools that don't talk to each other. Thinking by nature is nonlinear, associative, and spatial.
The next useful AI surface should make thinking visible and inspectable, not buried in a thread.
What it does
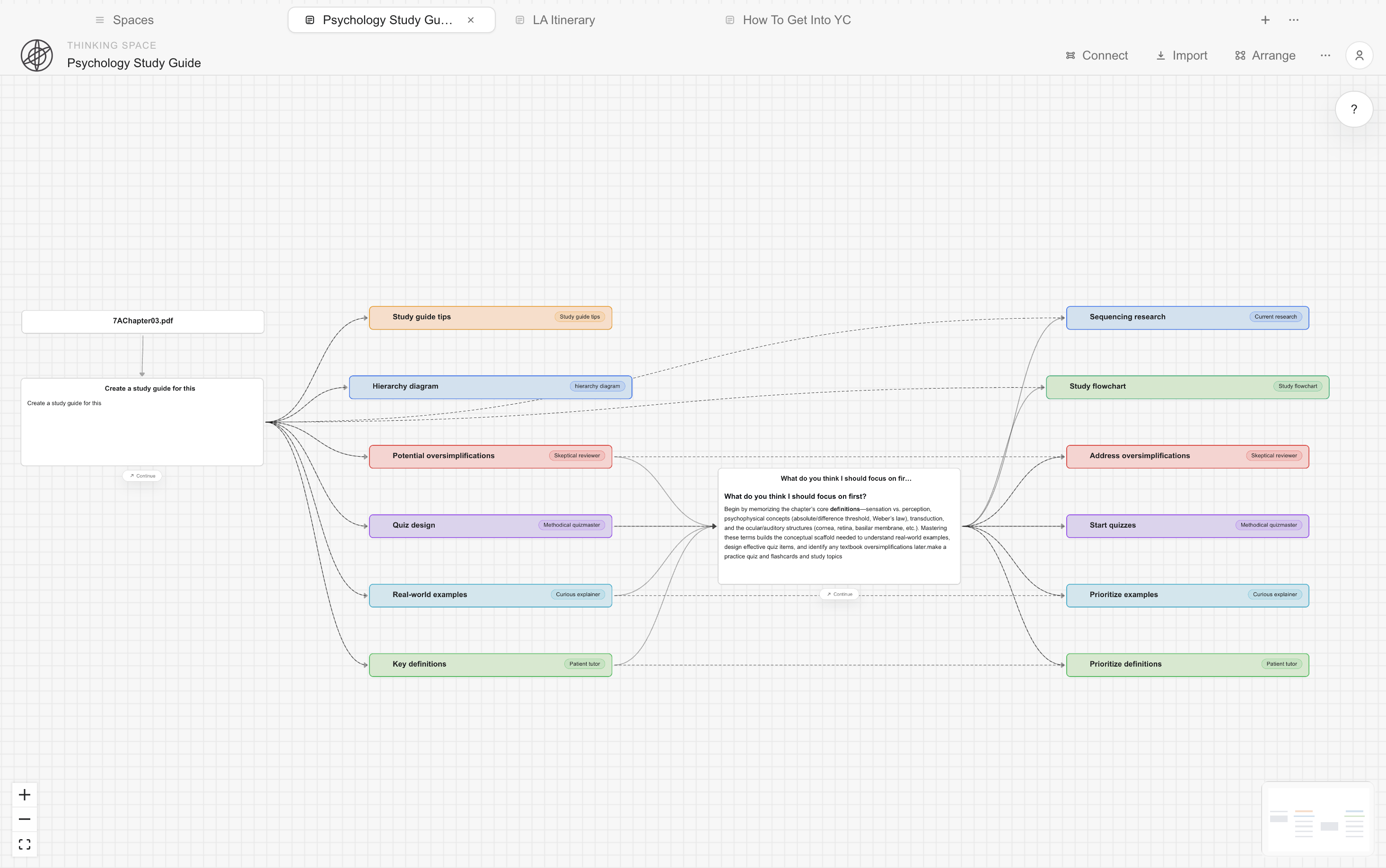
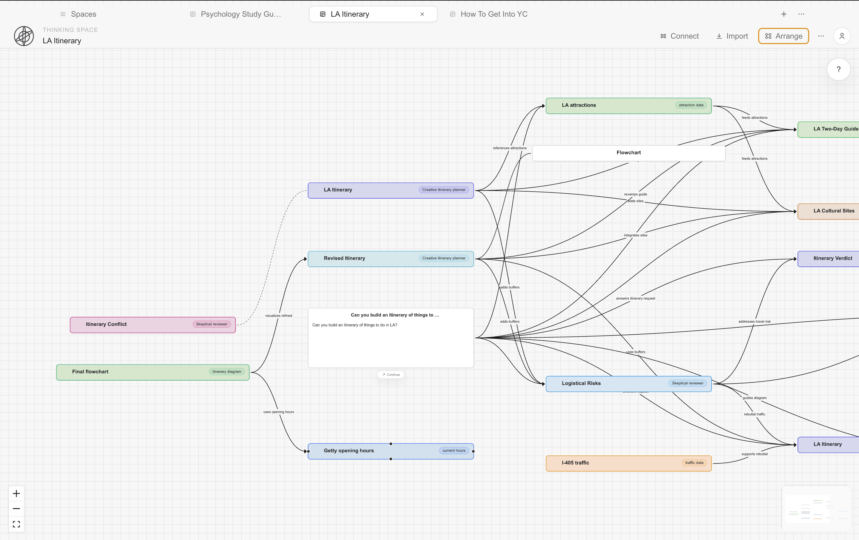
Locus is an agent-human co-workspace: prompts and notes live as cards on an infinite canvas; edges carry logical context so the model’s input is tied to what you can see on the board.
You can branch from selected text (quotes preserved), continue threads, run the model with deterministic upstream context, keep response history, dive deep into any card with a focused chat session, spawn interactive artifacts, and handoff entire spaces to agents (e.g. Codex / Claude Code) who can also write-back into the space.
How we built it
The app is a thin shell over a graph. Every prompt, note, file, image, and AI response is a card; every line between them is a context edge. Cards and edges live in Convex; the canvas is React + ReactFlow with Tiptap for rich text editing inside cards. Live model tokens stream over a Convex HTTP route straight to the browser; a server-side scheduler races opportunistically as a closed-tab fallback, and an atomic claim mutation arbitrates so only one path actually runs the model.
Challenges we ran into
The biggest challenge was designing AI multi-model interactions in a way that simulates a team of humans doing knowledge work on a concept or problem. In particular, context engineering and agentic software architecture was particularly challenging.
Another challenge was managing branching. Once users can branch from any selected text, generate multiple responses, edit cards, and rerun agents, it becomes important to preserve history without making the interface overwhelming. We had to think carefully about response history, snapshots, and provenance so users could trace where an idea came from.
We also ran into design challenges around the canvas experience. Infinite canvases can easily become messy, so we needed a card model that supports exploration without losing structure. The goal was to make the workspace feel like a thinking surface rather than just a diagramming tool.
Accomplishments that we're proud of
We are proud that Locus turns AI interaction from a linear chat into a spatial, inspectable workflow. An innovation on the UI level that can amplify human-agent cowork efficiency. The biggest accomplishment is making context visible: users can see which cards are connected, understand what the model used, and branch ideas all in one space, no need to juggle 5 file system and 50 Claude and GPT tabs.
We are also proud of the flexible card-artifact system, capable of rendering interactive artifacts such as mermaid diagrams, latex code, HTML (and javascript interactive artifacts in the future). The idea was inspired by Bret Victor's concept of Explorable Explanations, allowing Locus Space to support product development, rabbit-hole learning, research synthesis, writing, and coding workflows.
Another accomplishment is the agent orchestration feature, where users can open up a branch, and hand it off for a team of dynamically defined agents to work together, collaborate and debate, and complete the knowledge work. We only found out after finishing the project that we had designed and implemented the same architecture as Anthropic (https://www.anthropic.com/engineering/multi-agent-research-system).
We built Locus around human-agent collaboration rather than agent autonomy alone. The user stays in control of the workspace, but agents can help branch, iterate, summarize, generate, critique, and write back into the graph. Locus Space is the truly native agent-human co-workspace.
What we learned
We learned that the interface around AI matters as much as the model itself. A powerful model inside a linear chat can still feel limiting because users cannot easily organize, inspect, or reuse the thinking process. By making context spatial, Locus makes AI feel more like a collaborator inside a workspace than a black-box assistant.
We also learned that provenance is essential. When AI generates something, users quickly want to know: “Where did this come from?” “What did it use?” “What if I rerun it with different context?” Building around cards, edges, runs, and snapshots gave us a better way to answer those questions.
Another lesson was that different workflows share the same underlying structure. Product design, learning, research, and coding all involve collecting context, asking questions, branching ideas, generating artifacts, evaluating outputs, and deciding what to do next. Locus works because it focuses on that shared structure instead of locking itself into one vertical.
What's next for Locus Space
We see Locus Space as the future of agent-human knowledge work, and also the future of product development.
We want to add card-artifact possibilities. Future versions could generate interactive prototypes, power point slides, tickets, SVGs, and code patches directly from the canvas. Each artifact would remain connected to the context that produced it.
Another major next step is smarter context routing. Locus should be able to recommend which cards matter for a given run, explain why they are relevant, and warn users when important context may be missing. This would make the canvas not just a place to store thinking, but an active partner in shaping better prompts and better outputs.
Long term, we see Locus Space as a general-purpose AI thinking space: a place where people can learn complex topics, design products, research ideas, write documents, and coordinate agents through a visible graph of context. Locus Space will exponentially increase the human capacity of creative, productive output.
Built With
- convex
- electron-35
- k2
- openrouter
- react
- typescript
Log in or sign up for Devpost to join the conversation.