Inspiration
We wanted to learn how to create a website and use a database through node.js and React so we thought the most fun way to do it is to create something that would be rewarding, hence we settled on creating a game based off on Connections but using Singaporean themes.
What it does
The website allows the user to play a daily puzzle of Connections that refreshes once every 24 hours.
How we built it
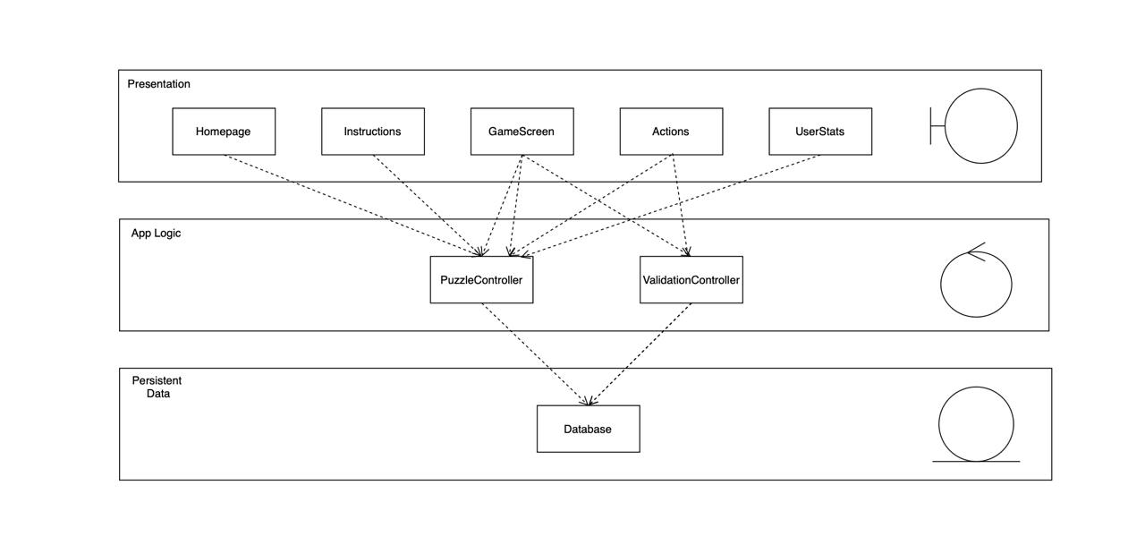
Frontend: We built in React and deployed on Vercel for frontend hosting,
Backend: We used Express.js server hosted on Render, which serves the daily puzzle and checks submissions.
Database: Supabase stores the puzzle data and dates, which is fetched by the backend to find the the current puzzle based on date.
State Persistence: We used local storage as cache to prevent replaying the puzzle on the same day, and to save streaks and scores.
What's next for Couch Avocados - LobangSG
1) Developing more puzzles themed around Singapore 2) Making a free play version so users don't have to wait
Built With
- express.js
- javascript
- node.js
- react
- render
- supabase
- vercel
Log in or sign up for Devpost to join the conversation.