Inspiration

Travel disruptions—flight cancellations, extreme weather, or strikes—leave millions stranded every year. Many of us have experienced the nightmare: sleeping on airport floors, scrambling for overpriced hotels, or waiting in endless queues. We wanted to build a guardian angel for travelers, blending AI and travel APIs to provide instant rescue when things go wrong.


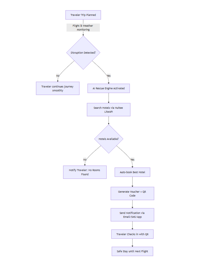
What it does

LiveRescue is an AI-powered travel disruption shield that:

  • Predicts risks of flight delays or cancellations using live flight and weather data.
  • Auto-books rescue hotels via Nuitee LiteAPI when disruptions occur.
  • Delivers instant vouchers & QR codes for seamless check-in.
  • Guides travelers with a calming AI Copilot that explains the situation and suggests safe alternatives.
  • Supports partners (airlines, insurers, hotels) by reducing costs and filling last-minute vacancies.

How we built it

  • Frontend: Next.js + TailwindCSS, styled with neumorphism UI for soft, reassuring visuals.
  • Backend: Firebase Functions + Firestore for booking flows, notifications, and disruption detection.
  • APIs:
    • Nuitee LiteAPI for hotel availability & booking.
    • Flight & weather APIs for disruption prediction.
  • AI Layer:
    • Predictive model for travel risks.
    • Hotel recommender (comfort + proximity).
    • Copilot chatbot for real-time guidance.
  • Notifications: Firebase Cloud Messaging + email confirmations with QR codes.

Challenges we ran into

  • Integrating multiple APIs quickly within hackathon deadlines.
  • Designing an interface that reduces stress instead of adding to it.
  • Balancing a lightweight MVP with enough AI intelligence to feel real and useful.

Accomplishments that we're proud of

  • Building a working end-to-end prototype: from flight risk detection → hotel booking → QR voucher.
  • Delivering a unique neumorphic design that feels soft, friendly, and human in stressful travel situations.
  • Proving that AI + LiteAPI can create instant rescue for millions of travelers.

What we learned

  • The power of combining AI prediction with real-world APIs.
  • How calm design (neumorphism) changes user experience in moments of crisis.
  • Cloud tools like Firebase enable rapid prototyping for complex ideas.
  • Travel tech innovation is not just convenience—it’s about human safety and dignity.

What’s next for LiveRescue

  • Expanding coverage with more global airlines & weather feeds.
  • Partnering with airlines, insurers, and governments for official integrations.
  • Adding offline support so stranded travelers can access vouchers without internet.
  • Scaling AI to handle all travel disruptions—from flights to ferries and trains.

Built With

  • api
  • cloud
  • firebase
  • firebase-(auth
  • firestore
  • flight-apis
  • functions
  • google
  • javascript-(next.js
  • messaging)-apis:-nuitee-liteapi
  • node.js
  • node.js)-frameworks:-react
  • react
  • tailwindcss
  • tailwindcss-design:-neumorphism-ui-cloud-services:-google-cloud
  • weather
Share this project:

Updates