Overview
Livepeer Image Helper harnesses the power of the decentralized Livepeer stable diffusion model network to create stunning AI-generated art, eliminating the pain and confusion often associated with the process. Thanks to the blazing speed of the SambaNova API, we introduce Self-Correcting Auto-Refined Prompt technology (S.C.A.R.P.), a game-changing feature for seamless image creation.
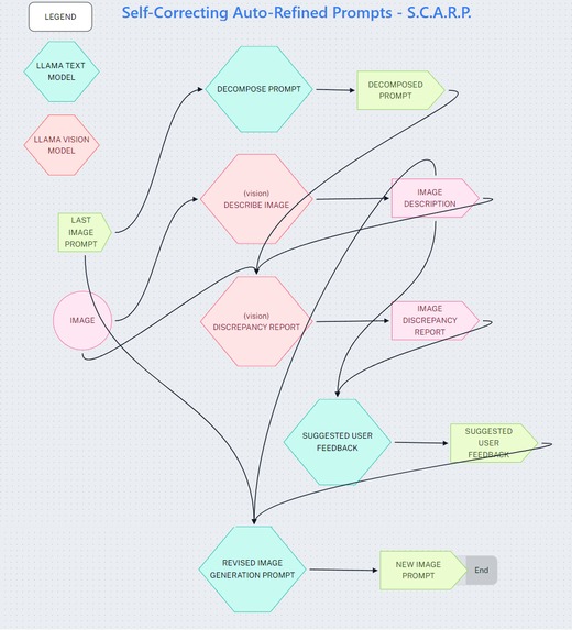
The first version of Livepeer Image Helper was an AI-driven chatbot that utilized text completion models to interact with users, helping them craft the perfect generation prompt. Once an image was generated, users provided feedback to the chatbot about what was wrong with the image or how they wanted it modified. This capability remains fully intact in the app. However, we asked an important question: Could the Llama vision model automate this feedback process and eliminate the need for user intervention? The answer was a resounding "yes," and this breakthrough led to the creation of S.C.A.R.P..
With S.C.A.R.P., users are freed from the complexities of selecting stable diffusion models or tweaking intricate parameters. Instead, they simply describe the image they want. If the result doesn’t match their expectations—an all-too-common issue with stable diffusion models—S.C.A.R.P. steps in. Using a powerful chain of Llama text and vision model operations, it refines and corrects the image automatically, ensuring a perfect match to the user’s request. (See the S.C.A.R.P. diagram or demo video for more details.)
Not Shown in the Video
While the demo video showcases core functionality, there are three additional standout features powered by the lightning-fast SambaNova API and advanced Llama text model pipelines:
1. Intent Detector Pipeline
Every input submitted to the app undergoes analysis by a suite of intent detectors. Each detector runs as an independent Llama text model call in parallel, interpreting the user’s intent. These results guide the app in selecting the best stable diffusion model and adjusting parameters based on user feedback. This system makes advanced image generation accessible to everyone, not just technical users, reducing frustration and delivering superior results. (See the Intent Detector Pipeline diagram for details.)
2. Share Image on Twitter/X
With a single button click, users can showcase their creations on Twitter/X. The app leverages a Llama text model to generate the tweet text, emojis, hashtags, and a preview image automatically, streamlining the sharing process and maximizing engagement.
3. Mint NFTs with License Terms
Users have the option to mint NFTs from their creations on the Story Protocol digital rights management blockchain. An AI-powered chatbot, driven by Llama text models, interviews users to help them select the most appropriate license terms for their NFTs. This feature ensures that users can protect and monetize their work with minimal effort.
This submission highlights how Livepeer Image Helper, powered by S.C.A.R.P., the SambaNova API, and Llama text models, revolutionizes the image-generation experience by combining cutting-edge technology with user-centric design.
Built With
- javascript
- llama
- llm
- machine-vision
- sambanova
- stable-diffusion
- typescript
Log in or sign up for Devpost to join the conversation.