Inspiration
We know of many women with degrees and high education in STEM. However, many of them choose not to work because they feel that raising a family is more important. We believe that it is possible to both have a family and to have a career. That's why we built this app which manages your period and your family's chores, events, etc.
What it does
This is an app that allows families to manage chores, events, and period cycles. Each family member can log into the app with their unique username and password. Parents have the options to add/delete family members, add/delete chores for the family, add/delete events, view their specific chores and delete them if they are completed, and to manage their period (if female). Children have the options to view chores for the family, add/delete events, view their specific chores and delete them if they are completed, and to manage their period (if female). The program updates in real time by exporting/importing all information from text files and saves automatically between runs.
How we built it
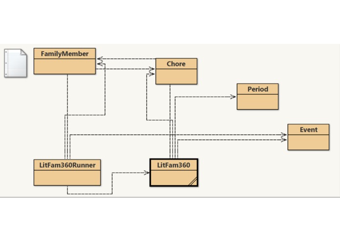
We made the coding portion of this project with Java. We programmed it on the BlueJ IDE and exported our files to GitHub. We used 6 classes with 8-20 methods each. We used text files (File and FileWriter), ArrayLists, and a wide variety of loops.
We made the UI portion of this project in the form of a mobile app with balsamiq. We made different tabs for each portion of the project (chores, events, periods, etc.) and connected each of the separate screens as we saw fit. We created our logo with logojoy.com.
Challenges we ran into
We ran into minor bugs along the way but we were able to fix them all with a bit of patience. We had to do some internet surfing to learn about text files and ArrayLists. Console based Java prohjects are also not very pretty. We were worried about the user interface, so we made it separately on balsamiq. We were unable to connect the Java code to the user interface.
Accomplishments that we're proud of
We are proud of the way we were able to come up with an idea and focus on it to the end. We are also quite proud of the self-updating feature of our app. We were worried that we might not be able to do it, but we managed to with the use of text files.
What we learned
We learned what it takes to have a vision and see it through. It may be tiring but it is worth it if you stick to it through the end. We also learned how to separate different components of a large project into manageable classes and how to make a program self-updating with text files. We also learned how to make a visually pleasing UI that is compatible with the code.
What's next for LitFam360
Maybe make it into an actual app?
Log in or sign up for Devpost to join the conversation.