LinkSeek: Agentic Graph Analysis App
Inspiration
Understanding global events through raw datasets can be overwhelming. LinkSeek was created to make event analysis and pattern discovery easier using graph-based AI. By leveraging GDELT data, we aimed to build a tool that helps users explore relationships, trends, and hidden connections in a structured and interactive way.
What It Does
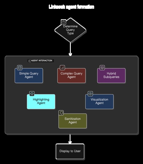
LinkSeek is an agentic graph analysis app that enables users to:
- Query large-scale event graphs using natural language.
- Dynamically visualize relationships between events, organizations, and locations.
- Extract meaningful insights using graph traversal and AI-driven reasoning.
- Identify patterns and trends in historical events.
How It Was Built
This project was built solo, integrating several technologies:
- Database: ArangoDB for efficient graph storage and querying.
- Backend & AI: Jupyter Notebooks, Flask, and LangChain for processing natural language queries.
- Visualization: CosmoGraph, an interactive WebGL-powered graph renderer, for fluid, large-scale graph visualization.
- UI & Deployment: Gradio (Miko theme by NoCrypt) for an intuitive web interface.
- Visuals & Branding: Designed with Freepik assets, hosted on Imgur and IBB.
Challenges Faced
- Data Processing: Structuring GDELT data efficiently for graph-based queries.
- LLM Accuracy: Reducing hallucinations in AI-generated graph queries.
- Performance Optimization: Ensuring fast retrieval of complex graph relationships.
- UI Design: Integrating Gradio's Miko theme while maintaining functionality.
- Graph Rendering: Optimizing CosmoGraph to handle large-scale event visualizations smoothly.
Accomplishments
- Successfully integrated graph-based reasoning with natural language queries.
- Built an intuitive, interactive UI for exploring large-scale event data.
- Optimized graph queries for fast and accurate insights.
- Integrated Cosmograph for high-performance event graph visualization.
- Designed branding and UI visuals using Freepik and hosted images.
Lessons Learned
- Graph databases are highly effective for event relationship analysis.
- Optimized indexing and caching greatly improve query performance.
- LLMs require structured prompts to generate reliable queries.
- Aesthetic UI design enhances user engagement and usability.
- CosmoGraph is a powerful tool for rendering large, interactive graphs efficiently.
Next Steps for LinkSeek
- Integrate real-time GDELT updates for live event tracking.
- Improve AI models for better natural language understanding.
- Enhance CosmoGraph visualizations for deeper event insights.
- Expand query capabilities to support more complex analysis.
Credits
- Database & AI: ArangoDB, LangChain, Flask
- Visualization: Cosmograph
- UI Design: Gradio (Miko theme by NoCrypt)
- Visual Assets: Freepik, hosted on Imgur & IBB
- Dataset: GDELT
- CodePen Home menu : with awesome hover from Swarup Kumar Kuila
- Video Submission: Arranged on FlexClip
- Video background sound: Inspiring Corporate Vibes by Nancy_Sinclair -- https://freesound.org/s/754391/ -- License: Creative Commons 0
Usage Rights
LinkSeek is an open-source project under the MIT License. Contributions and feedback are welcome!
Built With
- amazon-ec2
- arangodb
- cosmograph
- cuda
- cugraph
- flask
- gradio
- langchain
- langgraph
- networkx
- nvidia
- python

Log in or sign up for Devpost to join the conversation.