Lightning Time: Our Hackathon Journey
Inspiration
Our project was born from a simple question: what if getting paid was as instant as the work itself? As remote work and global collaboration have exploded, payment systems have struggled to keep pace. Many freelancers and remote workers wait weeks or even months to receive compensation for their time. This disconnect between work and payment creates unnecessary friction, especially for independent contractors, digital nomads, and those in emerging economies.
We were inspired by the promise of Bitcoin's Lightning Network to enable instant, nearly fee-free micropayments. What if, instead of filling out timesheets and waiting for approval and processing, workers could receive payment in real-time, directly proportional to the value they create? This vision of "streaming money for streaming work" drove us to create Lightning Time.
What it does
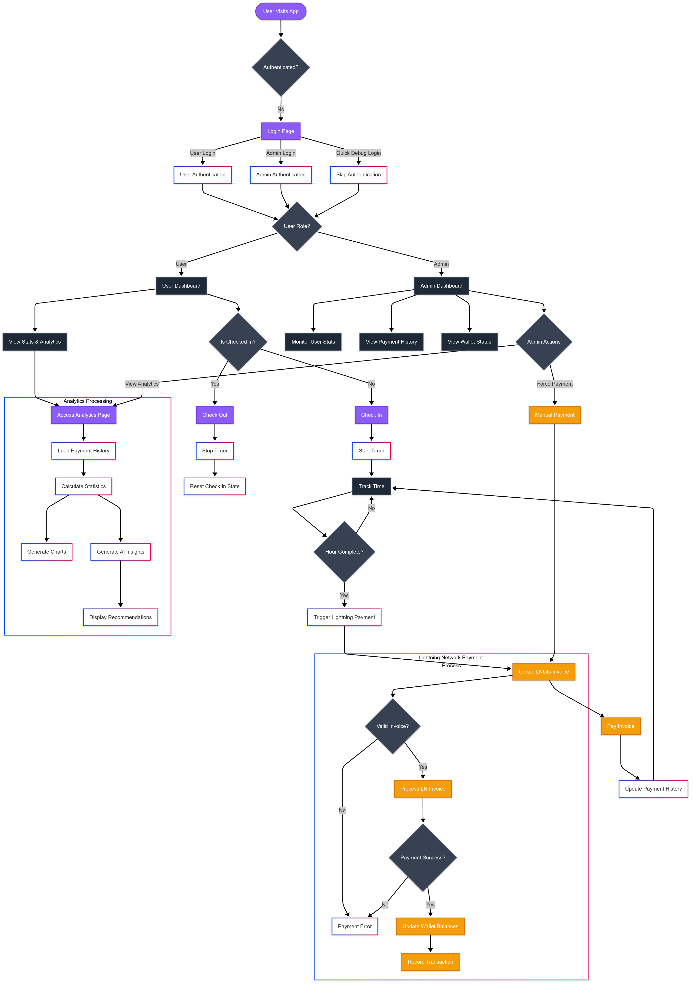
Lightning Time is a Bitcoin-powered time tracking application that allows users to "check in" to track their work hours and automatically receive satoshi payments in real-time. Here's how it works:
- Check In: Users start their work session with a simple click
- Track Time: The app records working time with a visually stunning timer
- Earn Sats: For each hour worked, the user automatically receives payment in Bitcoin satoshis
- AI Insights: Our system analyzes work patterns and provides productivity insights
- Check Out: When done, users stop the timer and payments
- Analytics: Detailed visualizations of earnings, work patterns, and payment history
The admin dashboard lets project managers monitor activity, adjust rates, and trigger manual payments if needed. All transactions are processed instantly through the Bitcoin Lightning Network, providing true real-time compensation for value creation.
How we built it
We built Lightning Time as a modern web application with a focus on user experience and real Bitcoin integration:
- Frontend: React with Vite for fast development, TailwindCSS for styling
- Backend: Node.js with Express for the API
- State Management: React Context API for clean state handling
- Lightning Network: LNbits for handling Bitcoin micropayments
- Responsive Design: Mobile-first approach for usability across devices
- Analytics: Custom analytics dashboard with visualizations
The most challenging technical aspect was integrating with the Lightning Network to enable real-time Bitcoin payments. We connected to LNbits to create and pay invoices programmatically, allowing our system to automatically compensate users as they work.
Challenges we ran into
Our journey wasn't without obstacles:
Lightning Network Integration: Getting the LNbits API to work properly with our app required significant debugging to understand invoice generation and payment flows.
Real-time Payments: Ensuring payments were reliable and could be triggered automatically at precise intervals presented technical challenges.
User Experience: Creating a timer that felt responsive while also accurately tracking time and synchronizing with payments was complex.
Cross-platform Compatibility: Ensuring the app worked seamlessly across different browsers and devices while maintaining the visual appeal.
Development Environment: Setting up a testing environment for Lightning payments without risking real funds required creative solutions.
Accomplishments that we're proud of
Despite the challenges, we achieved several significant milestones:
Working Lightning Payments: Successfully implementing automatic Bitcoin payments that truly happen in real-time.
Intuitive Interface: Creating a visually appealing, intuitive UI that makes tracking time and receiving payments seamless.
AI Analytics: Implementing intelligent insights that help users understand and optimize their work patterns.
Responsive Design: Building an application that works beautifully on devices of all sizes.
Minimal Latency: Achieving nearly instantaneous payments with minimal processing time.
What we learned
This hackathon provided invaluable lessons:
Bitcoin's Potential: We gained a deeper understanding of the Lightning Network's capabilities for microtransactions and how it could revolutionize compensation models.
Full-stack Integration: We learned how to properly integrate payment systems into web applications while maintaining security.
Real-time Systems: We developed skills in building systems where timing and synchronization are critical components.
User-centered Design: We improved our ability to create interfaces that simplify complex processes without sacrificing functionality.
Team Collaboration: We strengthened our collaboration skills while working under time pressure on a complex, multifaceted application.
What's next for Lightning Time
Lightning Time is just getting started:
Soulbound Token Authentication: Implementing SBTs for secure, non-transferrable admin credentials.
Multi-user Support: Expanding to support teams with different payment rates and permissions.
Mobile Applications: Developing native iOS and Android apps for enhanced usability.
Advanced Payment Models: Implementing variable rates based on time of day, project type, or skill level.
Global Expansion: Optimizing for users in emerging markets where Lightning payments could be most transformative.
We believe Lightning Time represents more than just an app it's a glimpse into the future of work where compensation is as instant and frictionless as value creation itself.
Built With
- bitcoin
- express.js
- lightiningnetwork
- lnbits
- node.js
- react.js

Log in or sign up for Devpost to join the conversation.