Inspiration
We were inspired by my grandparents in India, where I remember once my grandfather had gone down to take out the trash, and he had fallen with his phone still in his apartment. Through this, we were inspired to build a wearable fall detector with great support and a website for caretakers. If my grandfather had something simple that he could always wear, and something visually appealing so that he would want to wear it, he could have recovered much quicker. Therefore we decided to make our mission statement proActive action. We implemented this through our three pillars which will be discussed shortly.
What it does
Our three pillars determined what we wanted our product to do. 1) Preventative reminders, this reminds the wearer through a speaker about their daily activities that they or their caretaker can set up. Something we learned recently is that the best kind of treatment is preventing any illness from happening in the first place. 2) Fall Detection/LifeAlert, another core tenet/pillar of ours was to have it so that if anyone falls, like my grandfather, the wearable will automatically call EMS based on the severity of the fall. Additionally, the 2 buttons are redundant and if pressed twice, will also call EMS at the user's prerogative. 3) a website for patients and caretakers to communicate, to spread the product, to be open about all of the specifications, and for data to be stored about recent falls.
How we built it
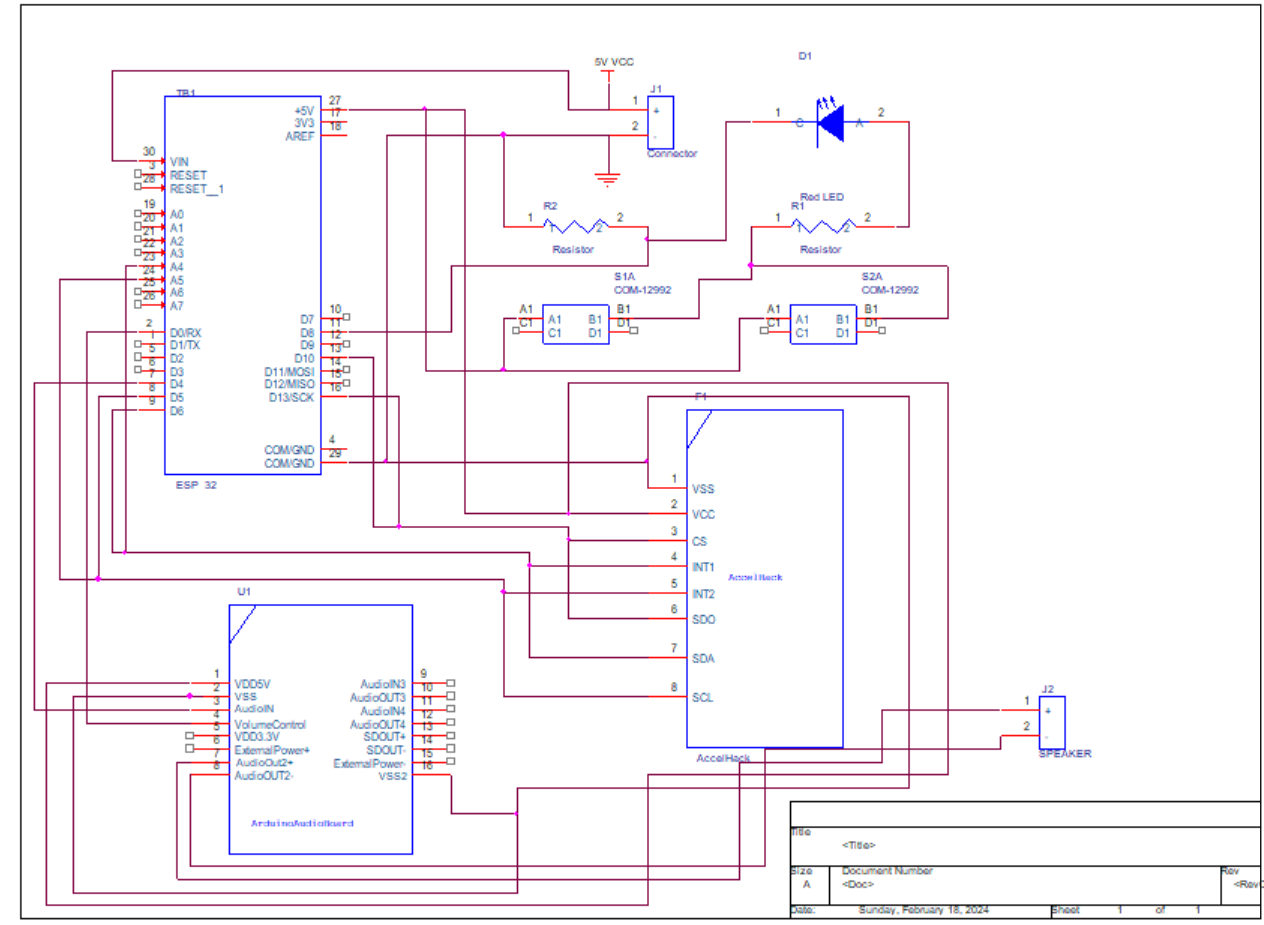
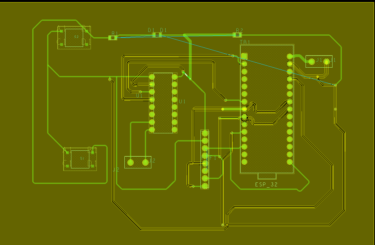
We built a model for our design using SolidWorks, and we wrote Arduino code for our Bluetooth server which more or less functions as an Arduino with wifi and Bluetooth. Moreover, We built a website for our idea based on javascript HTML, and CSS. Finally, we used Allegro OrCAD to build an electrical schematic and mockup to simulate the validity of our circuits and our idea, which lead to us designing our own PCB ready for fabrication.
Challenges we ran into
Getting SolidWorks and Allegro to cooperate, and also making our website to cooperate with our standards.
Accomplishments that we're proud of
Getting a functional schematic, website, PCB, and model designed in a day
What we learned
how to effectively build a website using HTML and CSS in a time constraint
What's next for LifeTouch
Fabrication and final validation of the PCB plus 3d printing our model.
Built With
- allegro
- css
- html
- javascript
- orcad
- solidworks
- vscode
Log in or sign up for Devpost to join the conversation.