Patients critically ill with COVID-19 need mechanical breathing support, so having access to ventilators is a matter of life or death. Unfortunately, due to the rapid spread of the virus and the large numbers of affected individuals, hospitals are overwhelmed and cannot provide ventilators for all patients in need. Romania for example has a population of 20.000.000 but only 1500 ventilators. We are trying to help hospitals by providing them with the much needed ventilators.
How we built it
Our main goals were to produce a ventilator that:
- Can be used reliably for long periods of time
- Can be produced and scaled rapidly
- Is relatively affordable
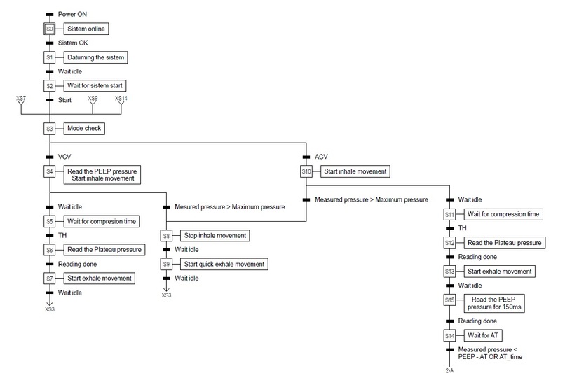
Idea was to create a machine which can perform to standard in a short period of time. For this reason we chose to use industrial components: brush-less servomotor and servo-drive, 7" touch screen HMI, motion controller able to generate complex motion profiles (electronic CAM). The system has two modes: Volume Control Ventilation (VCV) and Assisted Control Ventilation (ACV).
Using a bag valve mask (Ambu Bag) actuated by an electro-mechanical device we are able autonomously ventilate a patient.
Challenges we ran into
The main challenge was identifying and understanding the features of a ventilator that are crucial to treating COVID-19 patients, and producing a machine that is up to standard and may be safely used in hospitals during this time of crisis.
Another challenge was finding a way to relate the volume of air delivered with the angular motion of the arms that squeeze the bag.
The volume of air delivered depends on several factors:
- The compliance of the patient's lungs (which accounts for the pressure against which the air is pumped)
- The closing time of the mechanical valve (which allows the Ambu bag to refill with fresh air)
Without having a sensor for the tidal volume delivered, this measurement was reasonably estimated by plotting ten different positions of the arms against the tidal volume delivered as measured by a set of test lungs and extrapolating the rest of the data points.
Accomplishments that we're proud of
- We created a viable, functional and affordable prototype in only 2 weeks
- LifeSave responds to the current shortage of ventilators
- It will continue to be useful even after the COVID-19 pandemic is over
- LifeSave is affordable compared to current standard ventilators approved for medical use.
What we learned
In addition to overcoming the technical challenges in regards to designing and building this equipment, we also amassed knowledge in the field of mechanical ventilation. Because this machine is made for use in health care, we had to ensure it is safe and reliable by installing alarms that detect unsafe pressures, testing its functionality for an extended period of time, and building it using industrial hardware and software already proven to be durable.
What's next for LifeSave
- Evaluation and approval from a medical certification body
- Integrating a sensor to measure the oxygen content in the inspired air
- Integrating a sensor to measure the volume of inspired air.
- Backup power system (UPS) in case of power failure
- Scale up production
Built With
- ambubag
- brushless-servomotor
- panasonic-hmi
- triomotion-plc

Log in or sign up for Devpost to join the conversation.