Inspiration
Our inspiration comes from the confusion caused by the amount of information that exists on the topics of health and self-improvement. It has become incredibly difficult to extract good advice from all the noise. We created LevelUp to solve this very issue.
What it does
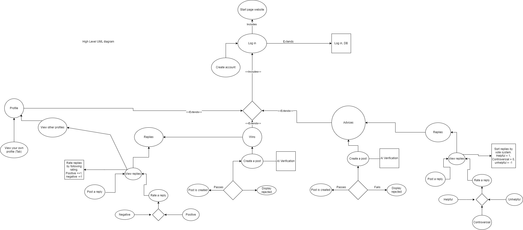
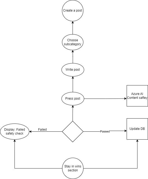
LevelUp provides a forum for people to ask questions, give answers, and post their accomplishments. The core of the platform is that quality responses will weighted higher, as opposed to the most entertaining ones. Additionally, the site moderates content and will prevent toxicity through AI analysis.
How we built it
Our project was built with React for the frontend, Express.js for the API server, and PostgreSQL running on Azure ComsosDB for storage. The API server is hosted on Azure App Service and the AI functionality is provided by Azure Content Moderation.
Challenges we ran into
Setting up the authentication for users proved time-consuming, as we kept missing some small details that caused the server to fail. However, we were able to fix it.
Deploying the API server felt like rolling dice and hoping the outcome was favourable.
Accomplishments that we're proud of
The UI turned out quite nicely, and we managed to connect the frontend to the backend, at least locally. We managed to navigate the Azure Portal, despite being new to cloud development, and set up our cloud infrastructure.
What we learned
We learned how to use Express.js for creating servers, how to set up PostgreSQL databases and query them, and how to authenticate users with JSON Web Tokens. We also learned how to leverage cloud infrastructure to quickly scale projects to meet demand and add functionality.
What's next for LevelUp
The next steps for our project would be to integrate the AI functionality as well as finish deploying the API server and the website.
Log in or sign up for Devpost to join the conversation.