Inspiration

This is an amid situation. I just want to help people in dire need. The goal is to build simple application where people who needs help can request and people who can help will help. Micro donation/ Micro helping/ Micro funding concept can be effective in real time.

The goal is to build a platform where people who needs help can request and people who can help will help so that people can maintain social distance. At least we need 2/3 months social distance enabled environment to fight with the current situation.

What it will do

In this amid situation, social distancing is the prime goal among many uncertainties. The following reasons are why people have to go out. Buy food / essentials (Specially for kids and old people) To work to get money to buy food. This solution will minimize those situations and keep social distancing. Donors can directly help the people who need to buy stuff (especially senior citizens, kids) and don’t have to go to work.

There are many donors who want to help. They are raising funds. But there is some processing delay between donor and receiver.

Hypothetical Solution:

Example: A doner wants to buy a meal for a senior citizen. So through some existing applications like (Doordash, UberEats) he can order a meal for a senior citizen. The senior citizens can log in as senior by verifying some id and residing in the meal receiving pool. When there is a free meal a receiver is chosen from the pool and food will be delivered. Similar things can be implemented for groceries and essential stuff.

Advantage: Small donations so more people can help and get helped. Quick solution. Maintain social distancing hence less spread of the virus.

How I am planning to build it

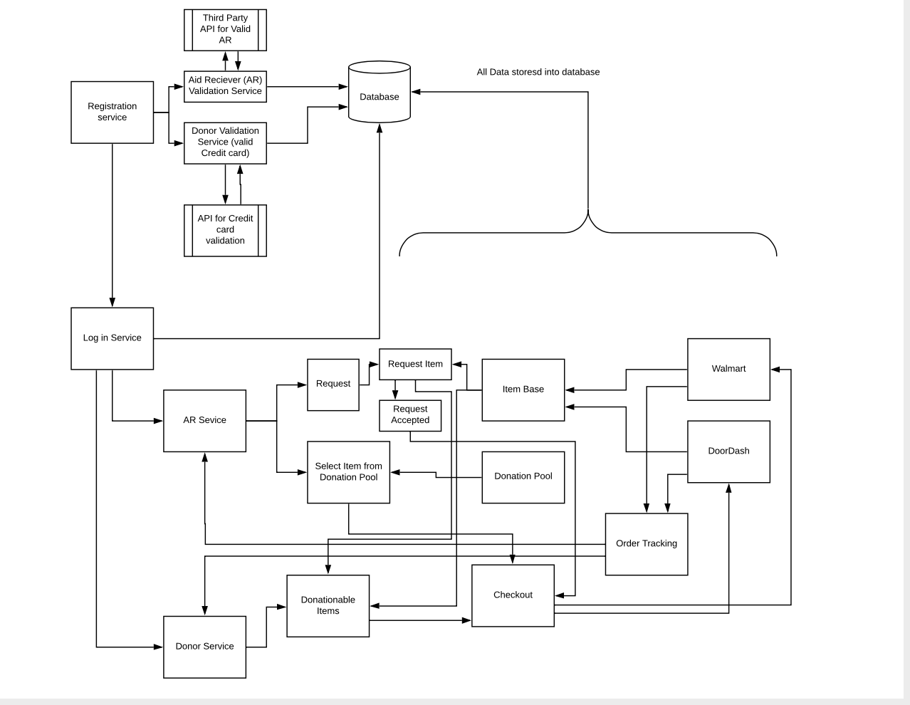
Application Module: 1) Register Aid Receiver and Donor. 2) Verify Aid Receiver eligibility (senior citizen / low income proof) 3) Show eligible items for request (Aid Receiver) or to donate (Donor). 4) Check Out For Aid Receiver: If requested item has a donor or Aid Receiver choose from the pre donated item pool, then forward the order to corresponding service with shipping details for online delivery. For Donor: They can buy items to donate. But final transaction will take place when a receiver checks out.

Simple java web application/ Micro Service that will be

1) integrated with doordash, uber eats to donate meals to senior citizens. 2) integrated with walmart, costco to donate kids and essential items to low income families.

Design

Design:

Aid receiver Registration: One module needs to develop to login/register valid users in this dire need by verifying proper documents. For simplicity, Senior citizens can show their id which will identify their seniority and there should be some indication of dire need to set the aid receiving priority. Mother/ father/ parent of the childs can show their birth certificate and income stub. Register users can add their necessity and wait for some donor to buy it for him. (There should be limit as per profile) They can also access some pre-donated items and check out them as per their need. Donor Registration: Register donor with credit card Donors can view the list of the items requested and choose from them to donate. Donors also can pre donate some items.

Integration part:

This module can be integrated with some grocery stores who do home delivery and food/ meal delivery systems like Doordash, Uber to provide available item list and service.

Challenges I ran into

Big challenges are integration with producers, as an individual its not feasible, but big shots can make it done I beleive.

Accomplishments that I'm proud of

I am able to design it roughly and with the help of big shots this micro help system can change the view of the future and show the power of humanity.

What I learned

Make it simple.

What's next for Let me Help

I need a team, a project lead to design the architecture, contract with third party api integration.

I will be starting building the base application and try to host it and try to see the response for donors and receiver. But Third party integration needs more people to be involved.

Built With

Share this project:

Updates