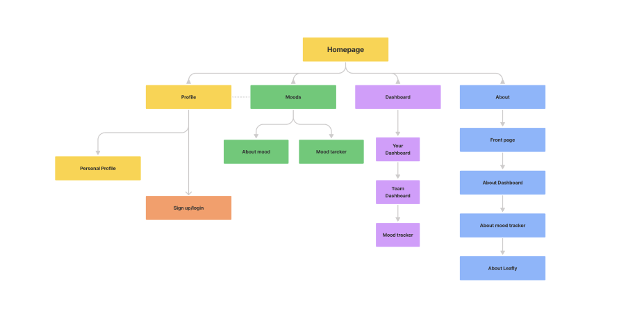
Leaf Link is a UX design initiative to create an active, engaging, and user-friendly website for modern workplaces. Our goal is to increase employees' work performance and significantly improve the overall workplace environment through a unified digital platform. Our visual brand identity was inspired by the idea of relaxing through nature in the workspace environment. We ran design sprints, with brief sessions of empathy mapping, crafting user personas, and creating user stories. Our design was created using Figma, starting with basic layouts inspired by a curated moodboard and style guide for the project. Then, we created wireframes for each page of the website. We initially faced challenges with constructing a design that reflected the prompt, but using feedback from mentors and officers, we improved the design to be more cohesive.
We are submitting to the General and CBRE tracks.
Free Response Answers:
Our project, Leaf Link, is a digital web platform that reimagines the modern workplace by prioritizing wellbeing, connection, and balance among employees—whether they work in-person, remotely, or in hybrid environments. The platform addresses burnout, disengagement, and isolation by blending productivity tools with emotional wellness support. There is an interactive dashboard featuring a task bar, gentle reminders, and a calendar to encourage calm organization. The centerpiece of the experience is Leafly, an empathetic AI chatbot companion that helps users track their mood, manage stress, and build healthy habits. Leafly checks in daily with friendly mood prompts, offers quick breathing or stretching exercises when stress levels rise, and suggests simple wellness goals like hydration or five-minute walks. It celebrates small victories and gently encourages consistency, helping users form lasting positive routines. Leafly also strengthens connection by suggesting shared wellness challenges and lighthearted team interactions. By combining personalized wellness support with community engagement, Leaf Link transforms the workspace into a nurturing ecosystem where employees feel seen, supported, and inspired to thrive.
Our primary design decisions focused on creating a calming, human, and accessible digital environment for all types of workers. Leaf Link is a connective, engaging platform offering intuitive tools for engagement, recognition, wellbeing, and community—designed to bring balance and connection to the modern workplace. We chose a web-based platform for inclusivity and accessibility across devices, ensuring both in-person and remote employees can engage equally. The visual design draws inspiration from nature, with soft greens, rounded edges, and minimalist icons that promote focus and peace. The personal dashboard acts as the user’s daily anchor, featuring a task list, calendar, and Leafly’s quick insights to encourage mindful productivity without pressure. The team dashboard builds connections through a shared wellness events feed, quick chat availability board, motivational insights from Leafly, and a team productivity progress chart—helping employees stay aligned and inspired. At the heart of the experience is Leafly, the intelligent AI wellness companion. Leafly checks in on emotional wellbeing, offers wellness tips, and provides gentle reminders to take mindful breaks—helping normalize conversations about stress and self-care in the workplace. The Mood Tracker allows employees to record their feelings through expressive icons, personal notes, and shared photos on a digital wall, turning reflections into simple conversation starters. A monthly mood archive helps users recognize emotional patterns and celebrate growth. Together, these features transform a passive work environment into an active, supportive, and user-driven ecosystem, where productivity, connection, and wellbeing thrive side by side.
Built With
- canva
- figma
- miro
Log in or sign up for Devpost to join the conversation.