Inspiration
Picture this: you’re deep in the wilderness. Your phone says No Signal. Help is hours — maybe days — away. In moments like this, knowing what to do can save your life.
I wanted to create an AI companion that works without the internet, carrying a trusted survival guide with you anywhere you go.
What it does
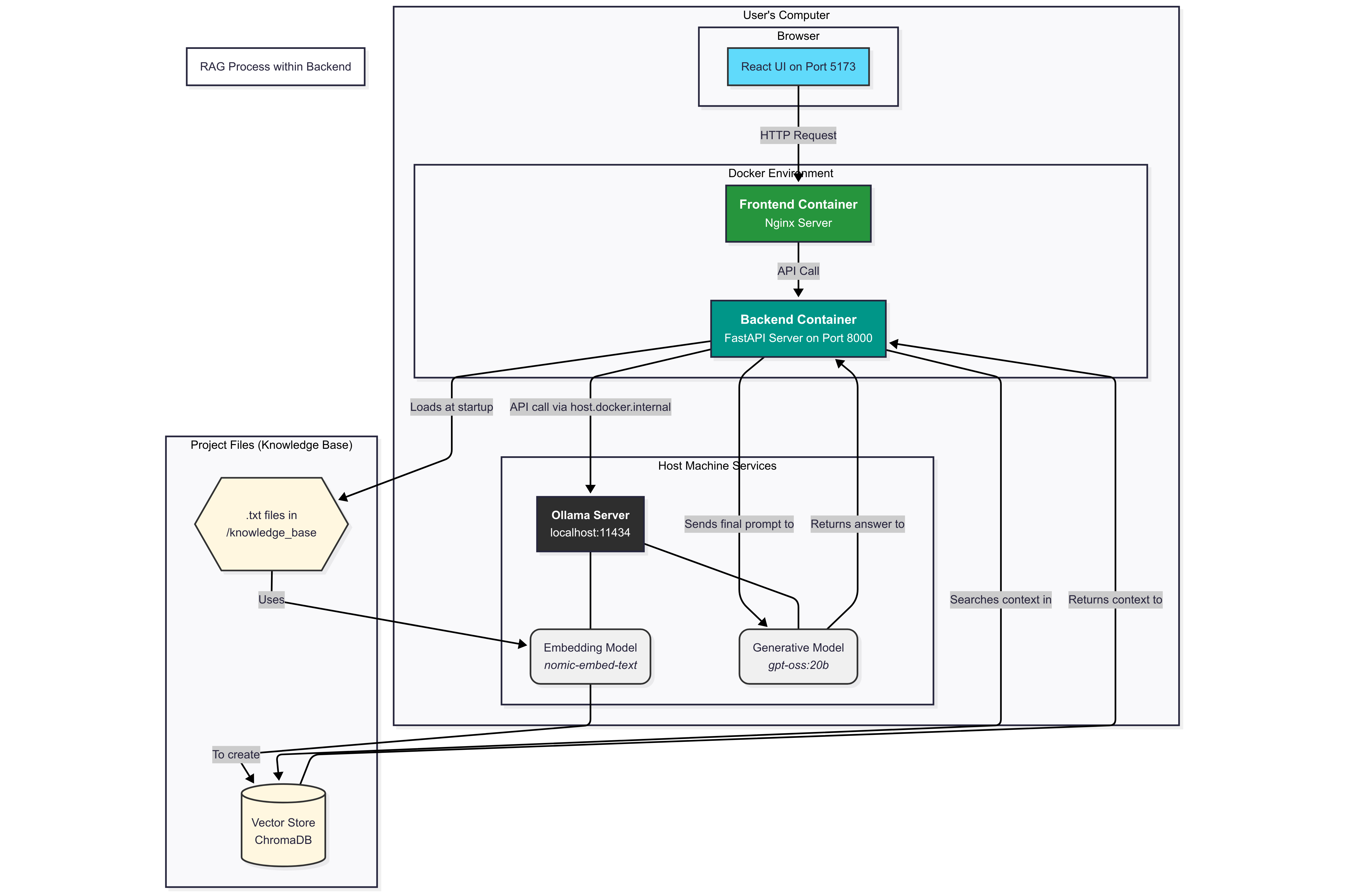
Last Signum is an offline AI survival agent powered by gpt-oss.
It gives clear, step-by-step instructions on:
First aid
Repairs
Food and water
Shelter building
All answers come from a local survival manual. Using Retrieval-Augmented Generation (RAG), the model finds the most relevant advice and explains it in simple, actionable language — no hallucinations, no made-up facts. It works anywhere — even when the last signal fades.
How I built it
Model: gpt-oss, running locally through Ollama with nomic-embed-text for embeddings.
Knowledge: stored in ChromaDB, split into small, searchable text chunks.
Flow: user asks a question → system finds the right chunks → sends them to the model → model returns a safe, actionable answer.
Backend: Python + FastAPI for speed and simplicity.
Frontend: React with a clean, distraction-free UI.
Deployment: Docker for a one-command setup — no hassle.
Runs 100% offline. No cloud. No external APIs. Pure self-reliance.
Challenges I ran into
Speed for Local Use – making the app feel instant, even without the cloud.
Accuracy & Safety – ensuring answers are correct and blocking unsafe advice.
Offline Chat History – storing conversation history right in the browser.
Accomplishments that I'm proud of
Built a fully offline AI that works like a real survival field tool.
Delivers fast, accurate answers with zero internet.
Provides trusted guidance based on a vetted survival manual.
Runs on a 100% open-source stack — no black boxes.
What I learned
How to combine RAG with a local LLM for practical use.
Why clear, minimal UI can be critical in emergencies.
That open-weight models can handle safety-critical, real-world tasks.
What's next for Last Signum
Expand survival coverage — more topics, deeper guides.
GPS + offline maps for location-based help.
Compact hardware edition for rugged tablets and Raspberry Pi.
Multilingual support to help people anywhere in the world.


Log in or sign up for Devpost to join the conversation.