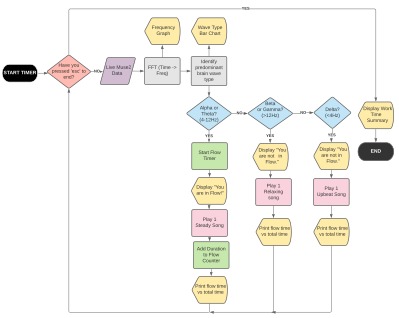
Have you ever spent all day working on a project only to find you’ve barely accomplished anything? This is likely due to inadvertent distractions and not being “in the zone” while working. This arbitrary “zone” of utmost attention that is often referred to in the context of unbroken focus in athletes, is also called the “flow state”. Research has shown that this optimal state of “flow” is associated with brain waves around the alpha/theta threshold with frequencies ranging from 3 - 12Hz. The Real Time Focus Monitor detects live brain wave inputs from a Muse 2 headset to optimize the time spent in this ideal range of brain activity. The Muse 2 was chosen because of its signal bias towards detecting brain waves from the prefrontal cortex due to its placement on the forehead and high prefrontal cortical activity is associated with “flow”. The program identifies and classifies your predominant brain wave frequency as either Gamma (30-100+ Hz), Beta, (12–30 Hz), Alpha (8–12 Hz), Theta (4–8 Hz), or Delta (0- 4 Hz). It then plays music that is higher or lower in tempo and pitch to increase or decrease your brain wave frequencies accordingly to reach the ideal frequency range. Not only does this program help you focus with custom selected audio, but it also tracks how much time you’ve spent in the “flow state”. This program is a novel productivity monitor ideal for students, working professionals, or even children to help promote and monitor your focus.
Our project originally started out as a visual tool for parents of non-verbal autistic children to monitor their mental state between anxiety/stress and relaxation. While we hope to expand this project to have those capabilities in the future, we did not have enough brain wave data from non-verbal autistic children to validate our program. Ultimately, we decided to start with easily collectible data from ourselves - students - and work our way up to expand the applications of this program in the future.
As students, we’ve spent a lot of time researching how to get the most bang for our buck when it comes to studying. Research has shown that being in the state of “flow” while studying - where you are entirely connected to the task at hand in a relaxed state of mind - is associated with a positive experiential state rather than the dread we are normal face while studying. We built this project as a python script with data input collected from a Muse 2 headset to later be built into a web app with a user-friendly interface. We also hope to build a music repository backed by science to be confident in each song’s ability to alter brain waves based on their tempo and pitch.


Log in or sign up for Devpost to join the conversation.