Inspiration

We wanted somewhere we could meet with job seekers and freelancers who have the skills we are looking for and immediately have real-time discussions with them about their experience and our projects, and if all goes well be able to start a contract to work with them.

What it does

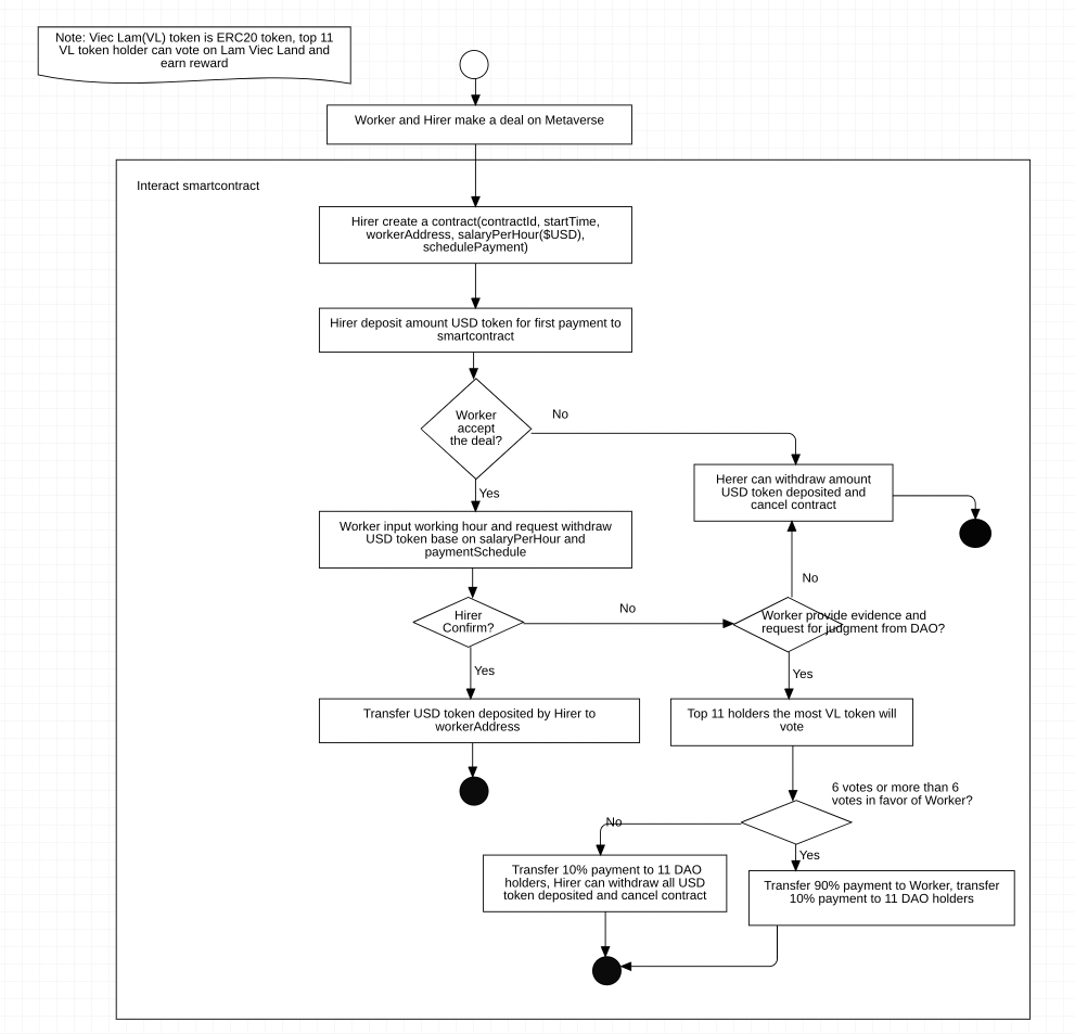
It's a metaverse where jobseekers and hirers can meet each other, view information attached to each other's avatars, start immediate discussions, teleport to private interview rooms, and ultimately agree to work together through a hedera smart contract and USDC payouts for work time logged. By using random avatars we also hope to reduce unconscious bias within the hiring process, by having an environment where it's easier for users with a skill and salary match to just walk up and start talking to each other before knowing anything about race, religion, gender identity, age and so on.

How we built it

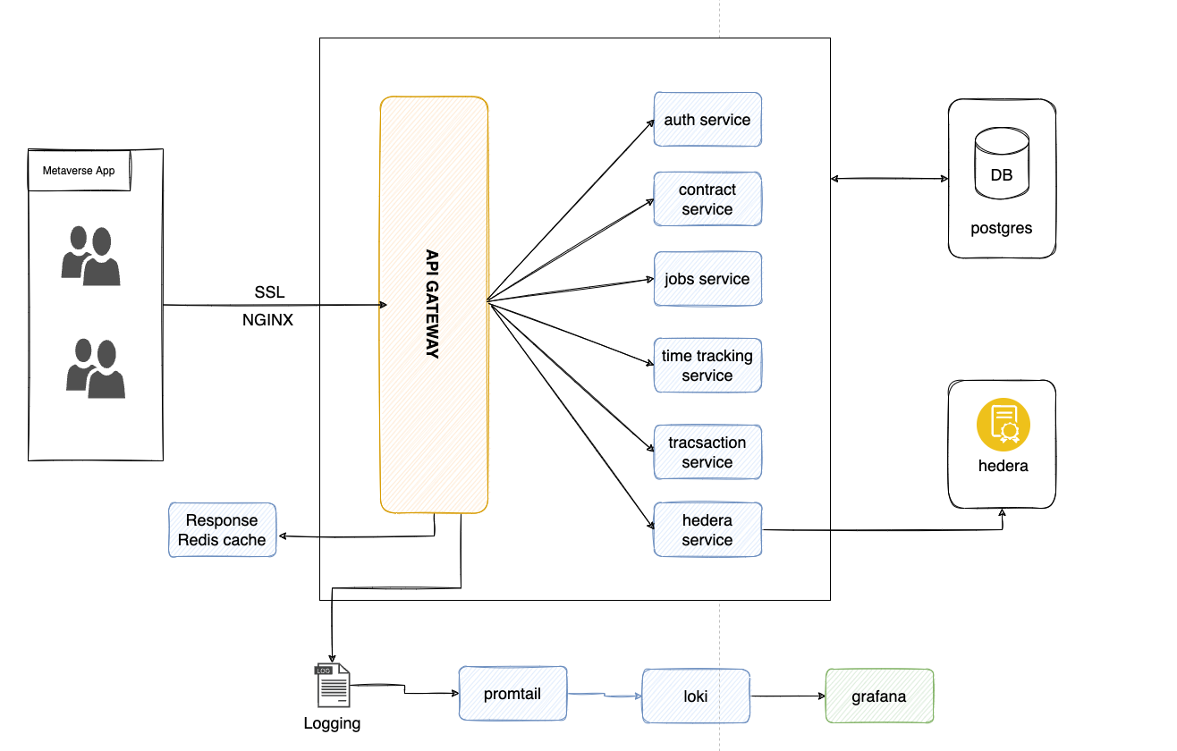
After researching hedera smart contracts we started by creating design flows and architecture for how we envisioned it, we then built an open space metaverse with unity and photon where users could meet, created the avatars and added in microphone and voice features, created tokens and implemented the smart contracts flow, created API's for logging time and put together documentation.

Challenges we ran into

Our biggest challenge was time, we only found out about the hackathon a few weeks ago, giving us little time to create a concept, learn about hedera smart contracts, build a metaverse environment and bring it all together.

With hedera smart contracts we faced two main challenges, the first was when creating a file transaction to deploy to smart contract it limited us to 6KiB of content in the file. If a file had more than 6KiB we had to split the info into more files and then execute an appended file transaction before deploying it to the smart contract. The second was that we found it difficult to debug issues on hedera smart contracts, this was because when a transaction was reverted by an issue in the smart contract it did not return any revert messages and only responded with CONTRACT_REVERT_EXECUTED

Accomplishments that we're proud of

We managed to put together a working prototype in a short period of time, learnt a lot about how smart contracts work on hedera, and have something we can keep building out into a live product.

What we learned

Accounts in the Hedera blockchain, Deploy smart contracts on the Hedera blockchain, Implement smart contracts using the hedera token service, Interact to encode outputs/events from smart contract function, Build multiplayer with unity

What's next for Lam Viec Land

Complete the voting DAO to deal with work/contract disputes, complete USDC wallet and transfer setup, continue to research and apply jslib to keep session (currently after refresh the browser requires login again), work on signup and matching flow, improve the 3D environment (common meeting areas and interview spaces), optimise the performance on WebGL, research on adding Webview into Unity WebGL to communicate between metaverse and web server smoothly, and also allow more interactive features, create offices and buildings as NFT's for rent and sale to companies wanting their own branded recruiting and onboarding space. Research more on the idea of open metaverse with self-sovereign identity.

Built With

  • bitbucket
  • bitbucket-pipeline-blockchain:-hedera-blockchain
  • docker-compose
  • grafana-(log-monitoring)
  • hashgraphsdk
  • hedera
  • knex
  • moleculer-framework
  • node.js
  • photon
  • postgres-db
  • solidity
  • unity
  • web3js
  • webgl
Share this project:

Updates