Inspiration
Our inspiration came from the frustration of navigating multiple platforms just to find and solve a single problem. Our teammate Alejandro experienced this firsthand; spending a significant amount of time searching and connecting scattered tools. That challenge became our spark.
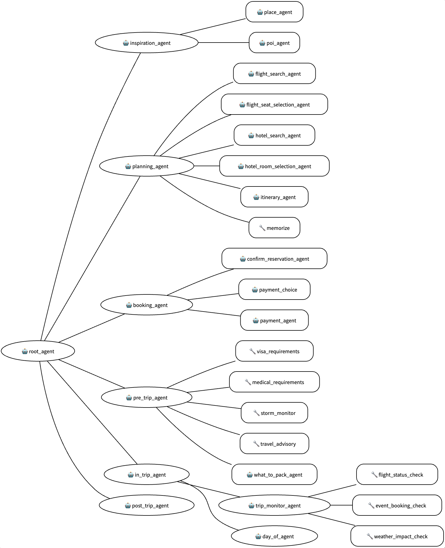
What it does
Koncii is a full-service travel concierge. Developed to support any traveller's needs. Our project provides a network of specialized agents which collaborate to deliver a seamless and unified concierge experience.
Our app, through multiple agents, assists the traveller in exploring...
- vacation ideas
- planning activities
- finding flights and accommodations
- finalizing a trip itinerary
- and booking
All with just a prompt.
Not only this, but with a quick prompt button, we can also provide,
- Nearby highlight locations to discover local attractions
- Get travel alerts for real-time updates & advisories
- And simply be able to explore the area based off your current location
But what's even cooler, using MCP we can also find and book Airbnb's services that are suited to the users ' wants and needs.
How we built it
We built Koncii using:
React for the frontend
Google’s ADK for intelligent agent workflows
Backend indirectly powered by Cloudflare
PostgreSQL for persistent storage
Supabase for managing our backend and authentication
Challenges we ran into
- The integration for the ADK, environmental dependencies, cloud deployment. React Errors <3.
Accomplishments that we're proud of
Exploring integration with Google's ADK. Alejandro introduced us to Pixi, a modern and efficient tool for managing project environments and dependencies, complemented by Docker for consistent deployment.
What we learned
A lot can be accomplished when you're passionate about the hustle. New technologies - agentic architecture and automated cloud deployment
What's next for Koncii
In the future, our roadmap includes the introduction of a user waitlist and the strategic deployment of additional MCP servers to optimize Koncii’s seamless experience and support robust, secure payment infrastructure.
Built With
- auth0
- docker
- google-adk
- i-as-c
- java
- javascript
- postgresql
- python
- react
- supabase
- terraform
- trusted-execution-environment
- typescript

Log in or sign up for Devpost to join the conversation.