Inspiration
The fashion industry is currently plagued by two distinct problems: a $600B returns crisis caused by sizing errors and a creative stagnation in how we share fashion online. While social platforms allow users to add music to static photos, the two remain disconnected. I built Looku to turn static "fit checks" into dynamic, interactive experiences—solving the utility of fit while revolutionizing the "vibe" of fashion sharing through generative art.
What it does
Looku is an all-in-one fashion utility and social expression tool for Shopify stores that transforms the journey from "browsing" to "sharing." It replaces the guesswork of online shopping with a high-fidelity, interactive experience.
How I built it
Research & Logic: I utilized Gemini to research and define complex body-size calculation models, establishing a mathematical foundation for the recommendation engine.
- UI/UX Design: I prototyped the interface using Stitch with Google, ensuring a seamless merchant-to-customer flow that fits the Shopify ecosystem.
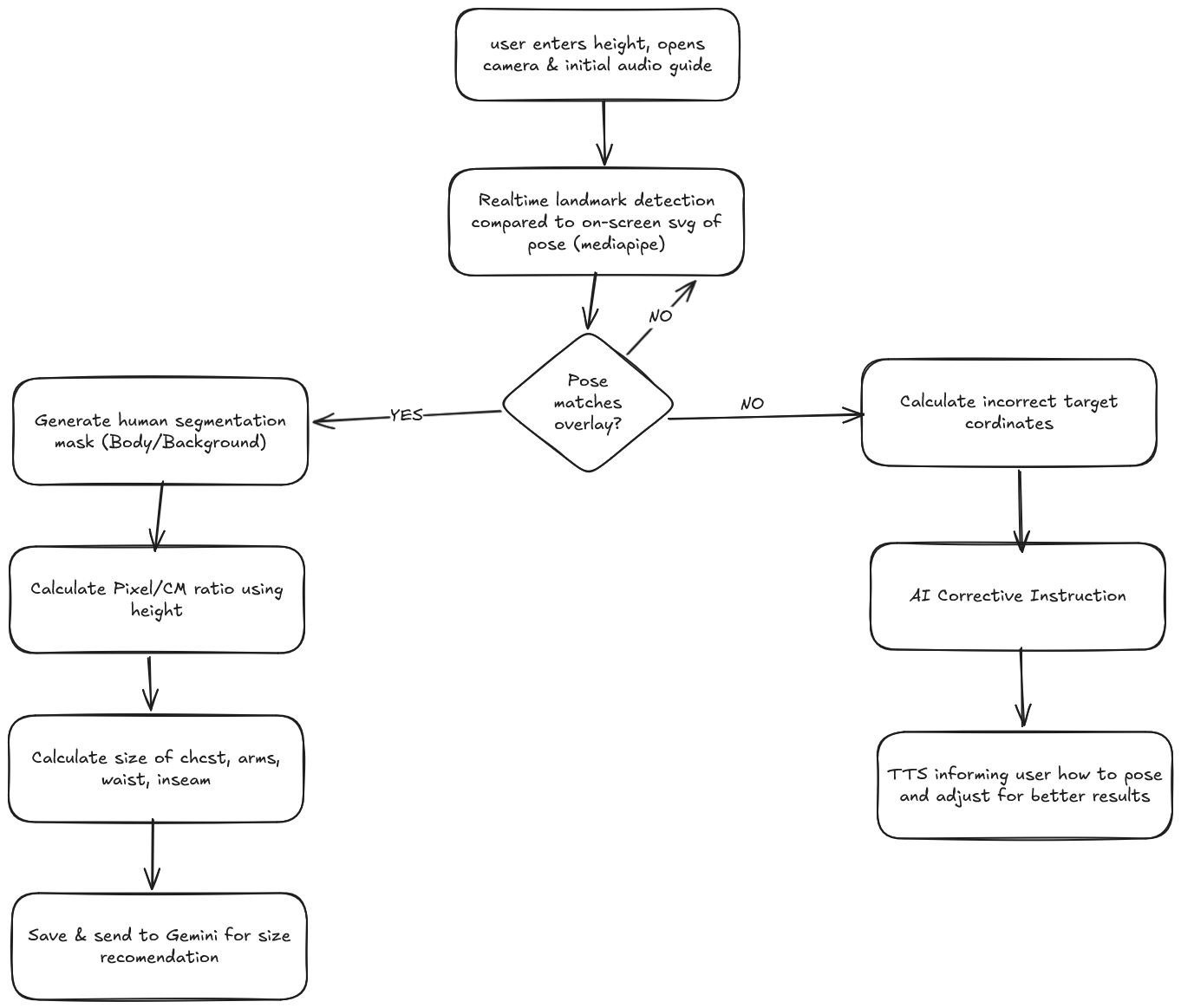
- The Guided Scan: To ensure data accuracy, I built an Audio-based Scan Assistant. It uses Gemini to analyze the camera feed in real-time and ElevenLabs to provide voice instructions, guiding the user to pose correctly for the body scan. This feature also uses mediapipe's pose estimation for body size calculation
- Virtual Try-On Development: Integrated Nano Banana to handle high-fidelity photo edits, allowing users to virtually swap clothes with realistic lighting and texture mapping.
- Generative Visualization Engine: The final layer is the music visualizer. Gemini generates custom SVG elements based on the effect selected. These SVGs are blended with the user's photo and animated via Three.js, which maps 2D elements to the real-time audio signal from Spotify.
Challenges we ran into
The primary challenge was the real-time synchronization of generative SVG code with live audio frequencies. Ensuring that the physics in Three.js didn't distort the user's likeness while remaining highly reactive required precise prompt engineering and efficient use of the HTML5 Canvas.
Accomplishments that we're proud of
Using mediapipe to build the body size scanner, ensuring data privacy of the user and edge computing saves on costs
What we learned
I learned that the future of e-commerce isn't just about data, it's about immersion. Mastering the orchestration between Gemini’s code generation and Nano Banana’s image manipulation taught me how to build "Vibe Coding" interfaces where natural language acts as the primary creative tool.
What's next for Looku
Create more effects for music visualization by pushing limits of svg code generation and aesthetics, optimize the body scanner to aim for higher accuracy
Built With
- langgraph
- remix
- three.js
Log in or sign up for Devpost to join the conversation.