Inspiration
Kitchen comes from Ratatouille — “anyone can cook.” We believe with Kitchen, anyone can code.
What it does
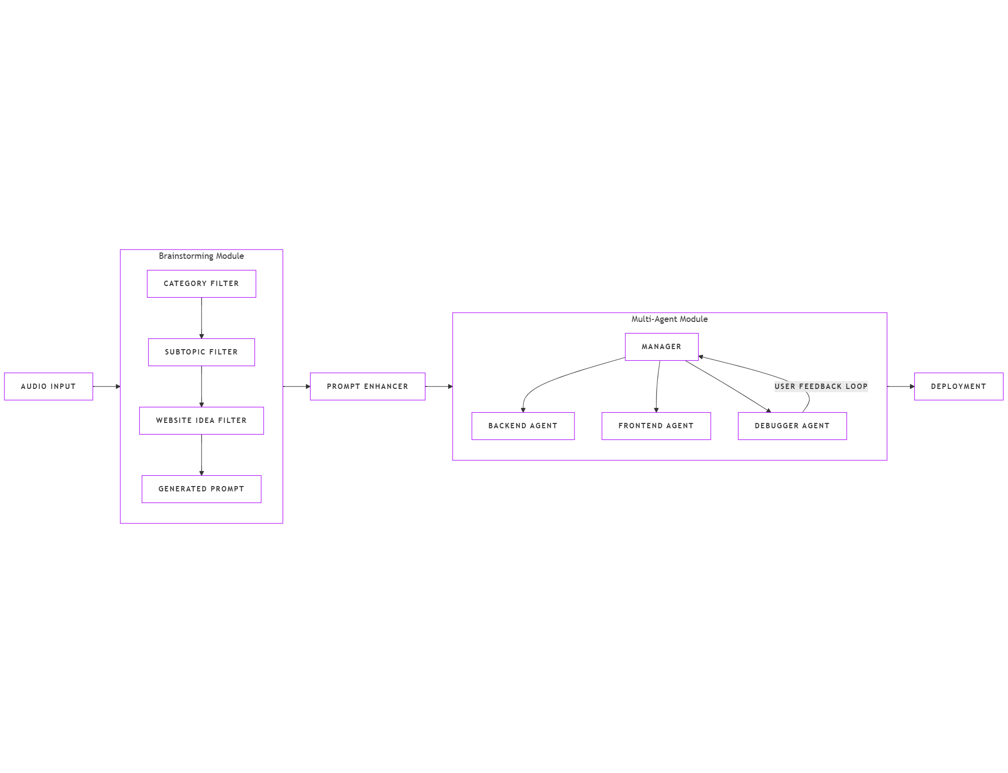
Kitchen is the highest level of programming in the market: a no-code, voice-first developer tool that transforms raw ideas into production-ready applications. You simply brainstorm, and Kitchen’s AI agents split work across frontend, backend, deployment, testing, and even auto-debugging.
It includes dynamic token allocation to maximize efficiency across agents. Kitchen doesn’t just accelerate coding, it makes the role of a project manager executable, turning ideas directly into products. It’s your end-to-end software development team in one tool, making the software development lifecycle (SDLC) as simple as speaking your vision.
How we built it
Python for orchestration and backend logic: Manager → Backend → Frontend. Manager turns voice ideas into a strict prompt json file; codegen renders Jinja templates to real files.
React + Vue for frontends and visualization
Google Cloud Speech-to-Text and Text-to-Speech for the voice-first experience
Integrated with Gemini API for brainstorming and agent reasoning
Challenges we ran into
Providing context to agents for debugging and test generation
Structuring the system design to support a full SDLC lifecycle
Accomplishments that we're proud of
Built an end-to-end platform that turns ideas into apps automatically
Demonstrated voice-first brainstorming → working software pipeline
Created a foundation for agent-driven software development
Cut time-to-preview for a typical CRUD app, users see a working site almost immediately after brainstorming.
What we learned
Leveraging Google Cloud’s voice tools
Structuring context for autonomous agents
Deeper research into how AI agents collaborate in software workflows
What's next for KITCHEN
Add database creation and schema design
Introduce complexity rating for generated apps
Support multi-user collaboration
Handle incremental modifications to existing generated code
Automate deployment through Kitchen
Build a feature for users to "shop for agents" (allocating agents for backend, frontend, research, etc., depending on the project's complexity).
Built With
- dynamictoken
- fastapi
- flask
- geminiapi
- google-cloud
- google-web-speech-api
- jinja
- node.js
- python
- react
- tailwind
- vue


Log in or sign up for Devpost to join the conversation.