Inspiration
In this past year, the world has had to undergo a countless number of changes in response to the Covid-19 pandemic. With social distancing being one of the most crucial parts to fighting the virus, we felt it would be important to ensure that charities like the African Library Project would still be able to efficiently run their organizations by moving their operations online.
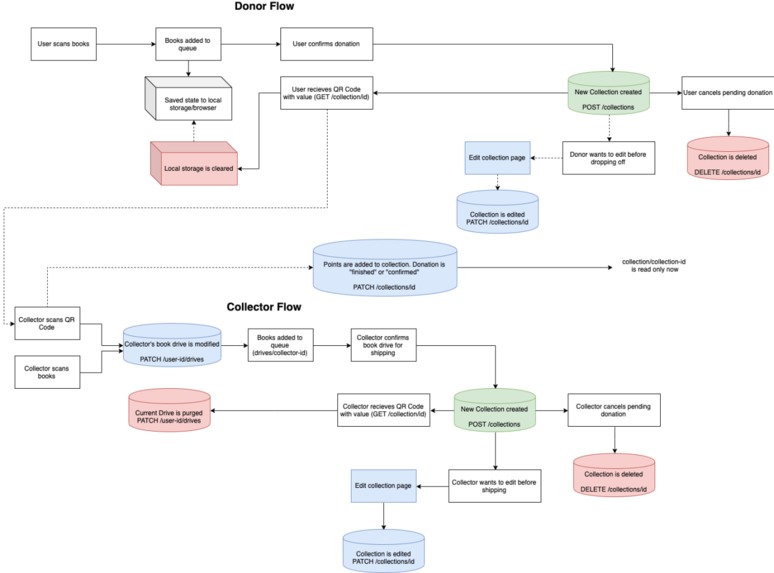
To help ALP continue to make the donating and collecting process as seamless as possible, we’ve created an online portal that allows users to digitally log information on the status and availability of books to be donated. As people have increasingly become dependent on digital means to sustain their routine activities, this platform will help make the donation and collection process easier, make book drive management more seamless, and eliminate the need for frequent in-person contact.
In doing so, the portal will help broaden ALP’s donor and collector base, and develop an incentivized point-based donation process that facilities consistent use - one that could help ALP effectively oversee activity, even beyond Covid-19.
What it does
- Broaden ALP's donor and collector base through a digtal portal
- Develop an incentivized, points-based donation process that facilitates consistent use
- Create a seamless donation system for new and returning donors
- Create a seamless cataloguing experience for collectors that can be expanded to librarians
- Help donors and collectors visualize the impact of their donations
- Make donating easier during COVID-19 by digitizing the donation process
- Bring awareness to black owned businesses
- Generate socially conscious partnerships that further strengthen incentive/point system
How We built it
For more info: https://github.com/jml0123/alp-spring-client (Client Repo) https://github.com/gonsaje/Kitabu (API Repo)
Challenges we ran into
Packing data into a qr code was more difficult than we thought, so we built out routes to work around. -Time Constraint
Accomplishments that we're proud of
- Deepened backend knowledge
- Learned new design framework (Material UI)
What's next for Kitabu
We built Kitabu to be scalable. For example, the collector model can eventually be extended to a librarian, where they may scan QR shipment codes to catalogue all books within a box to avoid having to write down the books manually.
Collectors may eventually also have points for every collection that gets successfully scanned by a library in Africa. Kitabu is meant to facilitate a self-sustaining donation and point system that encourages both donors and collectors to donate and host book drives.
The points are intended be redeemed with partner businesses. As this is a proof-of-concept, we don't actually have partnered businesses! But the intention was to create relationships with small black-owned businesses and influencers globally in order to create a sustainable model of consumption that gives partnered businesses more visibility and create potential streams of income for ALP's shipping efforts (e.g. if businesses decide to donate a portion of their profits to African Library Project).


Log in or sign up for Devpost to join the conversation.