Inspiration

This project was born from a very personal experience. During my summer vacation, I went to my village and saw my grandfather, who is a farmer, struggling to sell his crops. He had to travel a long distance to the mandi, only to face middlemen who forced him to sell at unfairly low prices. Seeing his hard work undervalued broke my heart. That’s when I decided to create a solution that could help farmers like him get the fair value they truly deserve.

What it does

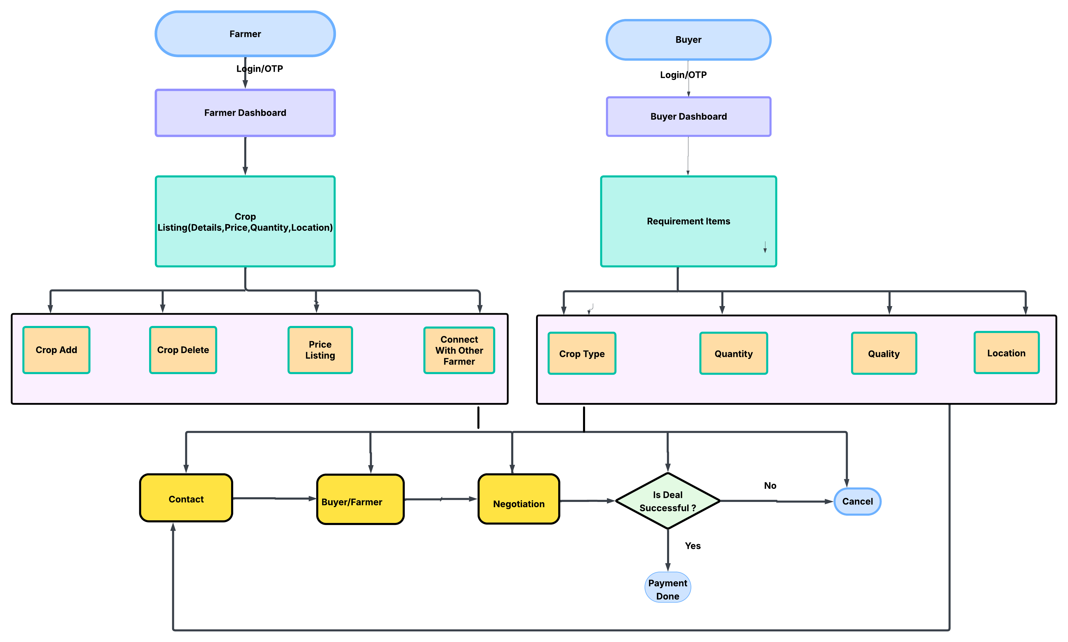
KisanSetu is a platform that directly connects farmers to buyers — cutting out the middlemen. Farmers can list their produce, and buyers such as retailers, wholesalers, or food processors can purchase directly from them. This ensures fair pricing, transparency, and trust, while also reducing exploitation.

How we built it

We used AI-powered matching systems to connect farmers and buyers efficiently. IBM’s Granite models, data preprocessing tools, and agent frameworks helped us design an intelligent platform. We also integrated a simple and user-friendly interface so that even first-time digital users could easily navigate the system.

Challenges we ran into

Ensuring that the platform is simple enough for rural farmers to use. Handling multiple languages and voice support for inclusivity. Building trust among farmers who have been exploited for years. Designing a system that could work even with limited internet access. Accomplishments that we're proud of Turning a personal problem into a real, scalable solution. Designing an inclusive platform that works for small farmers, not just large ones. Creating an AI-powered system that balances technology with simplicity. Building something that could truly make an impact on rural livelihoods.

What we learned

We learned how important empathy is in innovation. Technology alone isn’t enough; understanding the struggles of real people shapes better solutions. We also gained experience in AI model integration, user-centric design, and building trust through transparency.

What's next for KisanSetu

We plan to expand KisanSetu by: Adding voice-based features for non-literate farmers. Integrating payment gateways for secure transactions. Partnering with government and NGOs to scale outreach. Building a logistics support system to make crop delivery seamless.

Built With

  • docker
  • express.js-database:-mongodb-(nosql-for-scalability)-ai/ml:-ibm-granite-series-models
  • frontend:-react.js
  • github
  • or-paytm-for-secure-farmer-to-buyer-transactions)-?-version-control-&-collaboration:-github
  • paymentgateway
  • python-(for-preprocessing-&-ai-pipelines)-cloud-&-deployment:-ibm-cloud
  • tailwindcss-backend:-node.js
  • vercel
Share this project:

Updates