The Spark
How hard can it be to receive feedback on an honest attempt at communication in the form of writing? The internet has made information so accessible that the value proposition of libraries has shifted from fountains of knowledge to mere locations synonymous with quiet.
In this light, one would hope that of all institutions, universities would be the last to show any form of complacency. Yet even before Covid both staff and students were already displaying a growing alienation towards the cumbersome third party that is administration.
What KawaK does
Research has shown that education is one of, if not the most, cost effective way of tackling income inequality and yet it is not currently seen in any Web 3.0 Dapp.
Looking at the extensive inefficiencies found in most educational systems, we asked ourselves what seemed to be the most obvious question: “What clear, foundational problems can we realistically solve to produce the best net-positive outcome?”
As such we set our objective for KawaK: facilitating the opportunity for feedback for those who genuinely aim to better their speech, thinking and writing but who may be unfairly denied the opportunity. The quality of the tool will depend on the individual user - it is through their genuine effort that their proximal zone of development will be measured, and thus they will be matched with similarly skilled writers.
How we built it
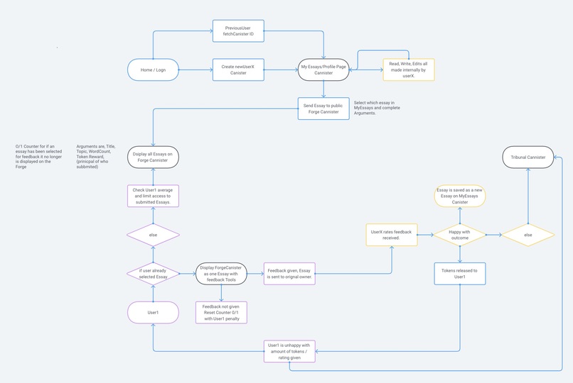
To start, a user flow was drafted and was used as the grounds for discussion between the team. (See provided userFlow image)
The frontend was designed by scrutinising what worked and what didn't with current text editor solutions. (Docs, Word and the recent beta of Essay.app) Traditional visual elements were the starting point (A4 , Font, Size) But we intend to incorporate new additions such as a drag and drop tool which would facilitate the reordering of sentences and overall cohesion.
The backend was built entirely in Motoko Playground as we found this to be more practical than testing locally with Candid. With the exception of Internet Identity which needed to be tested on the main net. CRUD related data is stored and structured using the Motoko built in HashMaps. Multiple fields and entries were mapped for easy retrieval of certain data. The tokenisation process logic was written in Motoko using the DIP721 standard, where users get to transfer, accept and be rewarded with tokens if certain requirements are met. Users also have the option to digitise and mint their works as NFTs.
Challenges we ran Into
Having chosen to build KawaK in Motoko there were expectedly fewer resources to refer from than in Rust. The plan was to dynamically create a canister for each new user and automatically install CRUD text editor functionality. This provides the user with sovereignty over their "Library/Profile'' canister. In encountering a confusing error we scoured public Motoko git repos, the best overlap we found was with IC Drive, which proved promising to begin with. Yet we later learnt that the most “advanced” form (dfx 0.7.2) of scaling canisters in Motoko per user had since been deprecated in the current dfx 0.10.3
Accomplishments
With growing concerns of failing to meet the deadline, it was made clear that a significant portion of our code would have to be rewritten resulting in a brief but notable mourning period throughout the team. However after every member took a moment to vent their frustration with both tears and laughter, we had bonded beyond most in person interactions. Since then, even in instances of stress every member knows that they can communicate
Over 150 Social Science Master students and professors throughout Oxford, Bristol and Glasgow have signed up and expressed genuine curiosity and support for the development of KawaK.
Lessons Learnt
It is difficult to put a finger on exactly what was learnt beyond giving a list of bugs and subsequent resolutions. At the risk of sounding like a motivational speaker, I will try to convey a lesson shared by the whole team.
In times of chaos, meaning is found when we surround ourselves with those who care about overlapping issues. When that care extends beyond the temporary emotion felt but instead translates to a plan leading to subsequent action, that is the essence of what will allow a team to prevail in the face of uncertainty.
Next Steps
Global education is limitless and by design requires no boundaries. We aim to achieve this by breaking down the barriers from the inside and operating KawaK within existing communities and institutions to simultaneously reap the benefits of cross-pollination and benefit those existing in said institutions.
July - August we will be running a limited beta test for a curated list of writers and academics. The logic being that a core community must already exist in order to mitigate the damage that can be done by malicious actors.
September we will be working in partnership with University of West Bristol to identify the role that KawaK may play in further education. Entertaining the possibility of a Moodle equivalent.
Beyond September the risk of tunnel vision is too great, as such the short term emphasis will be placed on monetisation which does not compromise the initial value proposition and accessibility of KawaK. While offering original thinkers the ability to auction their play, song, poem or even formula is currently a promising path we remain ready to pivot.
Built With
- motoko
- react


Log in or sign up for Devpost to join the conversation.