Inspiration
We were into eCom in India since 2010 and during Covid lockdown, we were evaluating to pivot our line of business into new technologies. We evaluated Data Science, blockchain and AI/ML. During our study on Data Science, we realised that Customer profiling is a common practice in most of the industries where in offers / terms of business are modified based on customer profiling Analytical algorithms which prevents a fair unbiased transaction. Hence we picked blockchain as our idea so that it adds digital trust to the transaction and at the same time prevents customer data from being profiled apart from basic data which is necessary for the transaction to complete.
What it does
Karpine document management system on blockchain adds financial documents like bank guarantee onto an immutable digital ledger which will add digital trust to the documents. This will cut down physical verification of documents as well as ability to identify personal information of the customer. Customer can add / edit / Invalidate bank generated documents onto the blockchain ledger and create an access policy which will grant / deny access data to desired party for a desired length of time.
How we built it
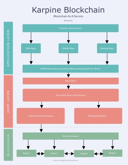
We have used Neo 3 blockchain to build our ledger. We are building an API based system so that we take out the complex blockchain internal implementation and provide easy integration into existing financial tools and systems. Any external system with access permission can call the API's in their favorite programming language from their favorite platform. The request is pushed to a Kafka Queue to avoid any transactional misses due to bottlenecks. All the requests are then passed to the blockchain with an offchain storage with checksum on MongoDB. MongoDB is used for generating business reports.
Challenges we ran into
Financial world required speed. Most of the blockchains suffer from number of transactions per second. Bitcoin, ethereum and most popular blockchains are limited to under 20 transactions per second while a real world Visa systems scales upto 100K transactions per second. We had to move from Hyperledger Sawtooth to Neo which offers closer to 10,000 transaction per second. typically crypto keys are stored in hardware backed secure vaults and these services are pretty expensive. We are building a simple 2 layer security vault from scratch to store the private keys where in the private key is further hashed with a password of user's choice using SHA-256.
Accomplishments that we're proud of
a)Karpine Blockchain is part of Goldman Sach's 10,000 Women program. b)Within 3 months of start of the blockchain project , we already got a Fintech customer doing a beta with our blockchain. c)We had generated 4M USD worth of revenues in last 5 years from our earlier venture of eCom with our private label mobile accessories products.
What we learned
We learnt that sooner than later the way all manual ledgers have moved to flat file dbs like excel and then to relational dbs like sql, every single transaction where its authenticity is questionable will eventually move to a distributed ledger.
What's next for Karpine Document Management - Blockchain
a) Pushing blockchain installation to container based implementations b) BI reports on data c) Building Secure Vault for storing private keys
Log in or sign up for Devpost to join the conversation.