Inspiration
Every house has an Angel. Help with what you can, and get help when needed.
What it does
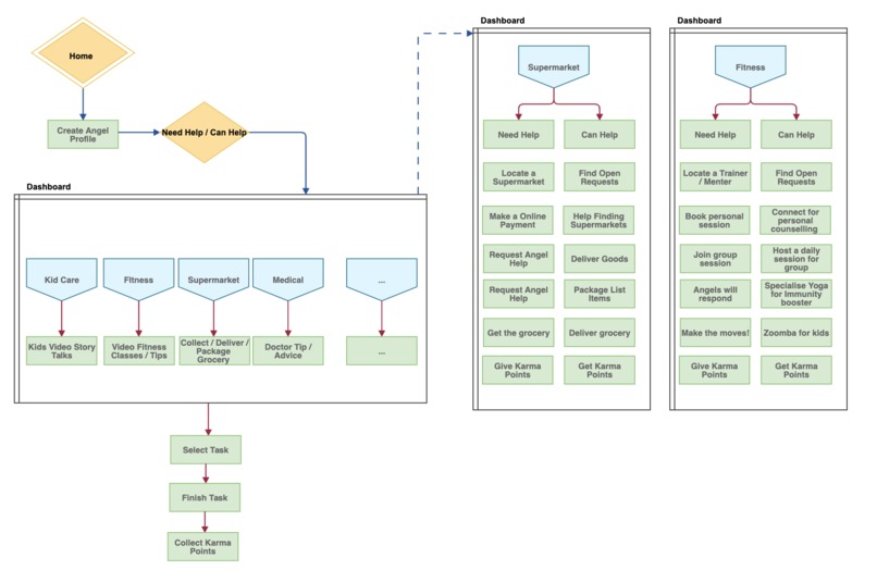
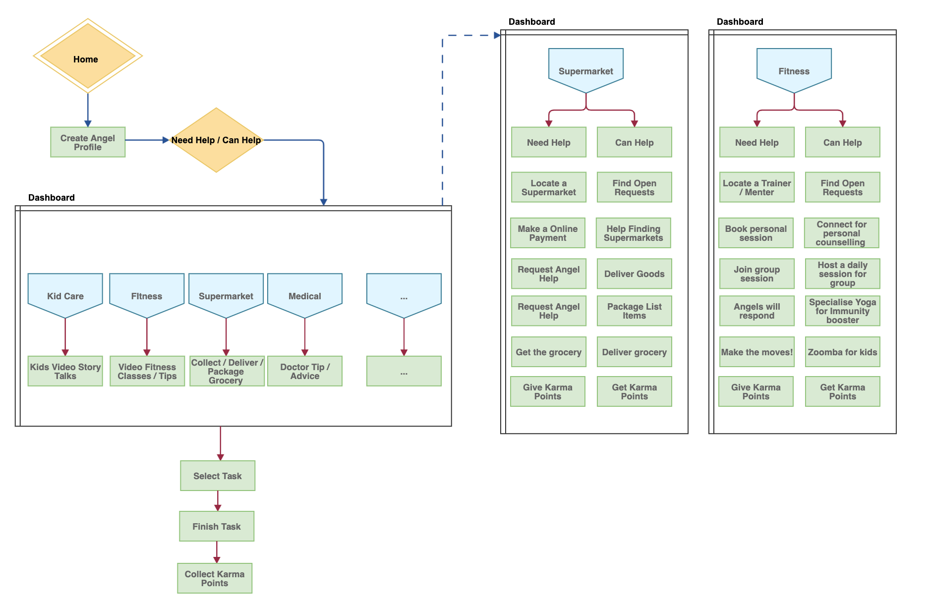
How can we organize neighborhood help through helper platforms? People who need support and help need to be brought together with people who want and can help. This is primarily about the little things in everyday life such as shopping, domestic help, technical support for computer problems etc.
- The Angel-For-Angel would be an online platform for 'Angels' (those who willing to help and maybe looking for help in the situation of Quarantine).
- Once user provides required support the helper Angel can then get in touch with the in-person help or video call, chat to discuss the details.
- For the listed help, helpers Angel get karma points. Which in the best case can be monetized via vouchers (amazon, spotify, netflix, etc.) or in voluntary hours, which are tax-deductible, etc. ...
- By evaluating the help descriptions and location the current needs are estimated and modelled, if necessary also predicted.
- Every Angel can receive karma points and also can donate karma points.
How I built it
How can we bring people in need of help in a simple and uncomplicated way to those who want to help, and also give the helpers recognition.
Accomplishments that I'm proud of
The Angel-For-Angel would be an online platform for 'Angels' (those who willing to help and maybe looking for help in the situation of Quarantine). - Once user provides required support the helper Angel can then get in touch with the in-person help or video call, chat to discuss the details.
For the listed help, helpers Angel get karma points. Which in the best case can be monetized via vouchers (amazon, spotify, netflix, etc.) or in voluntary hours, which are tax-deductible, etc. ... - By evaluating the help descriptions and location the current needs are estimated and modelled, if necessary also predicted. - Every Angel can receive karma points and also can donate karma points.
What I learned
A lot! :-)
What's next for karma_tbd
Resource and funds for MVP.
Built With
- ai
- ux

Log in or sign up for Devpost to join the conversation.