Inspiration
Our inspiration for this project comes from a love of fishing by all of our teammates as well as an overall love for the outdoors. While we all love fishing, it can be complicated. First of all, every variety of fish bites on a different type of bait, and different fish are more prevalent in certain weather conditions. Even within the same body of water, what works one day can be completely useless another. This is because different types of fish change their diet throughout the four seasons. Lucky for us, thorough data has been kept on all public bodies of water in the State of Kansas on the fishing conditions and most effective bait for a variety of game fish based on the time of year. This data has been compiled from thousands of individuals rating each lake, each type of fish, and each bait.
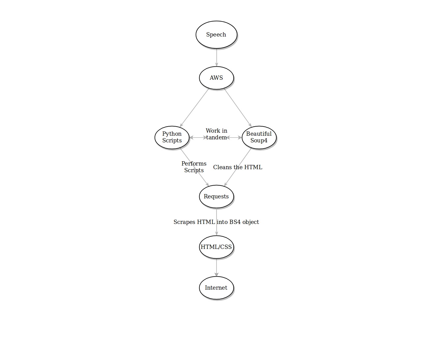
Alexa's Kansas Fishing Skill gives fishermen a step up, telling them where and how to fish for certain game fish, without doing any research themselves. This skill uses Beautiful Soup to scrape the Kansas Department of Wildlife, Parks, and Tourism website, and store all the data they have collected on fishing in Kansas. The skill does all the work of analyzing the data so you don't have to, which means more time spent fishing!
What it does
Alexa's Kansas Fishing Skill takes an input from the voice command given to Alexa, and sends this information to our program which scrapes the necessary information from the KDWTP website.
How we built it
Alexa's Kansas Fishing Skill was constructed using Python and Amazon Web Services to accomplish Alexa functionality. We made use of the requests and BeautifulSoup4 modules to scrape our data from the internet
Challenges we ran into
Getting our imported modules to be compatible with the Amazon Web Services. This took a good deal of time and was solved by switching from Python3.6 to Python2.7.
Accomplishments that we're proud of
Learning to successfully scrape data from a web page, integrating our code with Alexa, and accomplishing it all in a time sensitive environment. Much of the concepts we dealt with were entirely foreign to us at the beginning of the contest.
What we learned
Team members had not implemented large projects in python nor had any significant experience with GIT or any experience at all with data scraping. We learned how to use beautiful soup for scraping data off of the internet. We also had to learn the entire AWS system from scratch including Alexa's integration.
What's next for Kansas Fishing Alexa Skill
This could be implemented on a much larger scale by expanding it out to include other states besides Kansas, and including more bodies of water within Kansas. The only thing standing in our way is having agencies gather reliable and consistent data on their public bodies of water. After this a new step could be including rules and regulations for these bodies of water, including minimum keep length and creel limit for all game fish.
Log in or sign up for Devpost to join the conversation.