Inspiration
India’s 8M+ artisans struggle to earn a fair wage and reach digital markets, while millions of middle-class homeowners crave authentic, affordable decor but are left with mass-produced options. Stories like Ravi’s-an artisan losing 60% of earnings to middlemen-and Sarita’s-a homeowner overwhelmed by soulless, overpriced decor-inspired us to bridge this gap. We envisioned a platform that empowers artisans and delights homeowners, reviving heritage while leveraging technology.
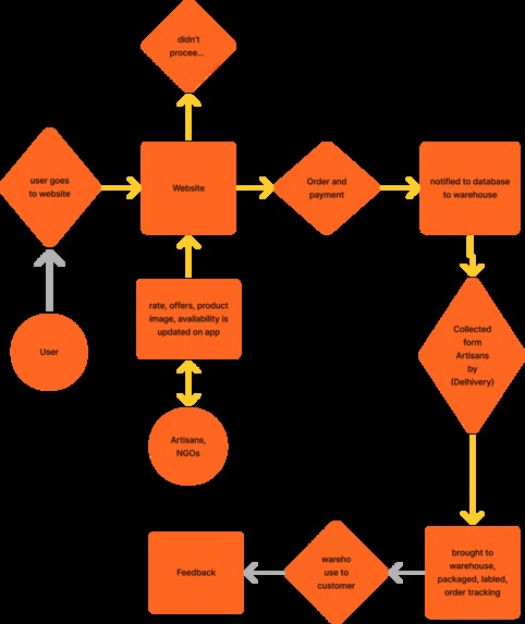
What it does
Kalaa is an AI-powered platform that connects Indian artisans directly with homeowners seeking personalized, culturally-rich home decor. Homeowners upload room images and receive AI-generated design recommendations featuring artisan-made products, complete with customization options and seamless delivery. Each product is accompanied by the artisan’s story, ensuring fair trade, transparency, and a meaningful buying experience. Artisans get fair pricing, digital marketing support, and access to wider markets, while users get unique, affordable, and sustainable decor customized to their preferences.
How we built it
User Research: Surveys and interviews with 120+ consumers and 20+ NGOs/artisans to understand pain points. Tech Stack: Developed a working Figma prototype; backend logic plans for artisan onboarding, logistics integration (with partners like Delhivery), and AI-driven personalization modules.Figma, Python, DALL·E, Google Forms, Excel, Tableau. Personas & Journey Mapping: Developed detailed personas (e.g., Sarita & Ravi) to understand pain points and motivations. Prototyping: Designed low- and high-fidelity wireframes in Figma, iterating based on feedback from 10 user tests. AI Integration: Used ChatGPT 4.0 and DALL·E for image input, text processing, and decor visualization. Stakeholder Collaboration: Partnered with NGOs for artisan onboarding and product line development.
Challenges we ran into
Balancing artisan authenticity with modern consumer demands. Training the AI model to give culturally sensitive and visually accurate design recommendations. Streamlining logistics for decentralized artisan production without compromising delivery timelines. Educating artisans about digital platforms, requiring partnerships with NGOs for smoother onboarding.
Accomplishments that we're proud of
NGO Partnerships: Secured interest and collaboration from 20+ NGOs and government-backed organizations. User Testing: Conducted iterative usability testing, leading to a highly intuitive prototype. Market Validation: Over 70% of surveyed customers expressed strong interest in Kalaa’s solution. Recognition: Selected as a finalist in multiple innovation and product management competitions.
What we learned
Deep integration of technology and tradition is possible — but it requires empathy-driven design. Personalization is key: Customers love decor suggestions that feel tailored to their story. Artisan empowerment isn’t just ethical; it creates a strong, authentic brand narrative that customers resonate with. Iterative testing saved us from building features that users didn’t actually want.
What's next for Kalaa
Integrate AI modules fully into the working app interface. Scale artisan onboarding through collaborations with NGOs and craft institutions. Fine-tune the recommendation engine with expanded datasets for better personalization. Launch a pilot marketplace focusing on horizontal products like rugs, sofa covers, and wall decor. Seek funding and partnerships to expand Kalaa’s reach across India and internationally.

Log in or sign up for Devpost to join the conversation.