justis.ai
democratizing justice.
From handling eviction notices to resolving wage disputes, get step-by-step support, automatically generated legal documents, and expert reviews—all in your language, right at your fingertips.
This project was inspired by the urgent need for accessible legal assistance in underserved communities, where many face significant barriers to legal support. Costs, time, and resource limitations often prevent people from seeking justice or exercising their rights. Low-income individuals and marginalized groups particularly struggle with housing issues, workplace disputes, and immigration challenges, often without any support or guidance. This gap in access to legal aid inspired us to create a solution that leverages AI to empower people with legal knowledge and self-advocacy tools.
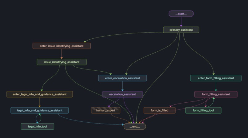
Justis.ai is a multi-agent system that syncs with external APIs to fulfill the user's legal needs. By providing the system with resources to back its claims and suggestions, justis.ai helps one be confident with the legal advice they are receiving. It does so by engaging in 4 primary steps:
Step 1: Initial Intake
Conversational Interface
Engages the user in a conversation to better understand their legal needs and context.Legal Issue Identification
Uses LLMs to categorize the user's legal issue based on the conversation for precise information delivery.Clear Error Handling for Ambiguous Cases
Provides feedback if an issue is unclear, guiding users to clarify their input.Option to Clarify or Provide Additional Details
Offers users the chance to add context or further details to ensure accurate service.
Step 2: Legal Information Delivery
Context-Aware Information Retrieval
Tailors information based on user inputs, ensuring relevance to their specific legal issue.Citations of Relevant Laws and Precedents
Includes references to relevant laws and legal precedents to back claims and suggestions.Links to Additional Resources
Supplies links to external resources or organizations for extended support.
Step 3: Form Generation Process
Adaptive Questioning Based on Previous Answers
Adjusts follow-up questions based on prior responses for a streamlined process.Real-Time Validation of Inputs
Validates inputs in real-time to prevent errors and enhance accuracy.Document Preview Functionality
Allows users to review documents before submission.
Step 4: Expert Review System
- Connecting the user with a human agent
Connects the client with a human agent, if the client requests it to be escalated to one.
Built With
- anthropic
- claude
- docker
- gemini
- github
- google-cloud
- langgraph
- python
- react
- tailwindcss
- typescript
Log in or sign up for Devpost to join the conversation.