Inspiration
This project was created when the four of us, as final-year students, started applying for jobs and quickly realized how repetitive, time-consuming, and overwhelming the process was. We felt the need for an app that could automate and streamline job applications, making it easier for students and early-career professionals to manage their job search.
What it does
Job Application Flow AI lets users:
- Search for jobs, or input jobs they find elsewhere.
- Parse and analyze job descriptions.
- Match jobs to user preferences and campaign settings.
- Automatically generate a tailored resume and cover letter for each job.
- Create a Gmail draft with the cover letter and resume attached, ready for review and sending.
- Users can create a "campaign" to apply for certain types of jobs for n days, with x jobs per day, and the system keeps track of progress and results.
How we built it
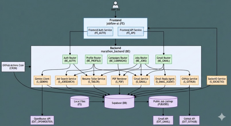
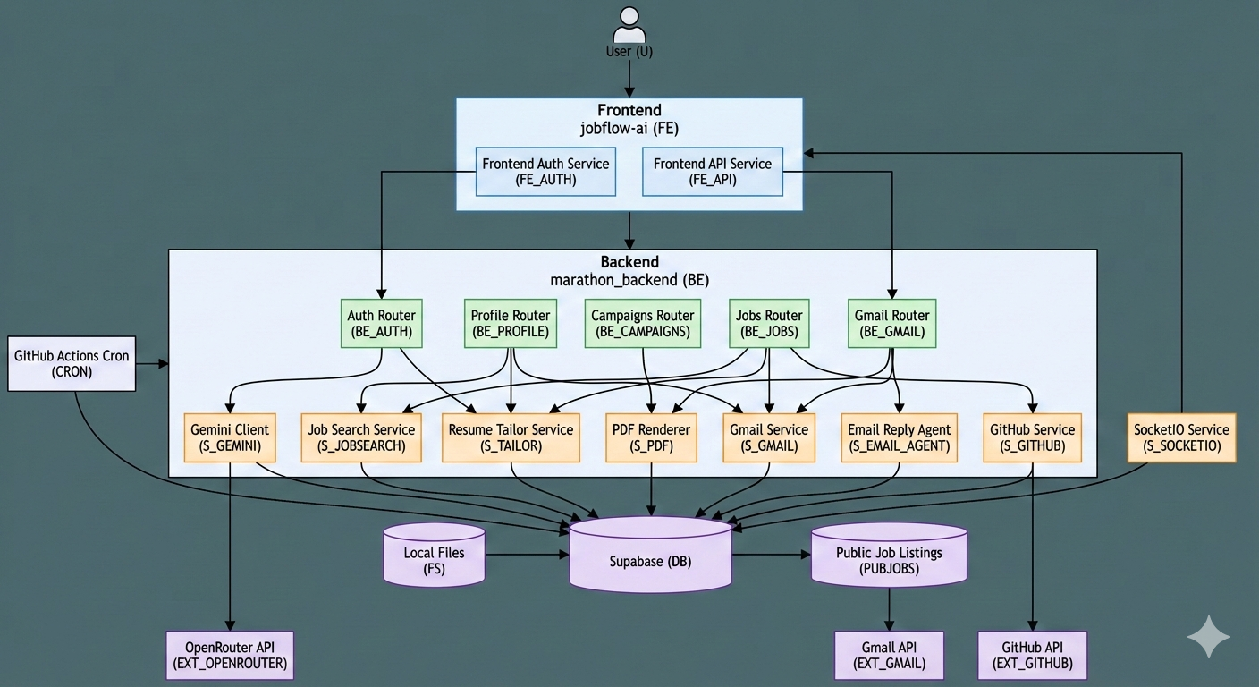
Most of it was vibe-coded by anitigravity. We used "thought signatures" to keep track of campaign days and progress, loading previous days' signatures for continuity. The backend is built with FastAPI and async Python, the frontend with React, and we use Gemini/Gemma LLMs for resume tailoring and cover letter generation. Gmail integration is handled via OAuth and the Gmail API.
Challenges we ran into
- Job search: There is no free LinkedIn API for job search, so we rely on scraping public job posts and user-provided job descriptions.
- LLM integration: Handling quota limits, malformed JSON, and ensuring robust error handling for AI-generated content.
- Campaign tracking: Designing a system to track campaign progress day-by-day using thought signatures.
- Time: Building a full-stack, AI-powered product in about 5 days, while balancing university and part-time jobs.
- Just in: found out the publice repo url is not enough. we need to deploy and provide a public url for the website 5 hours before deadline. fast deployment.
Accomplishments that we're proud of
- We built a working, end-to-end job application automation tool in about 5 days as a side project.
- Managed to integrate AI, campaign tracking, and Gmail draft creation in a seamless workflow.
- Did all this while attending university and some of us working part-time jobs.
What we learned
- How to design and implement marathon agents and thought signatures for persistent, multi-day workflows.
- Large-scale agent development and orchestration.
- Integrating with Gmail OAuth and handling real-world API limitations.
- Building robust, user-friendly full-stack applications under tight deadlines.
What's next for Job Application Flow AI
- Add a live voice API to conduct mock interviews for jobs where the user gets a positive reply or interview invite.
- Turn this into a product for university students and launch it formally with scalable infrastructure.
- Prepare for incubation at our university's NIC (National Incubation Center) with a deadline next week, aiming to make this a real-world solution for job seekers.
If necessity is the mother of invention, then Job Application Flow AI is our answer to the real pain of job hunting as students.
Built With
- postgresql
- python
- react
- render
- supabase
- typescript
- vercel
Log in or sign up for Devpost to join the conversation.