Background
JavaParser is a library which converts Java source code into an abstract/concrete syntax tree. This syntax tree can then be used to inspect, analyse, and modify Java programs!
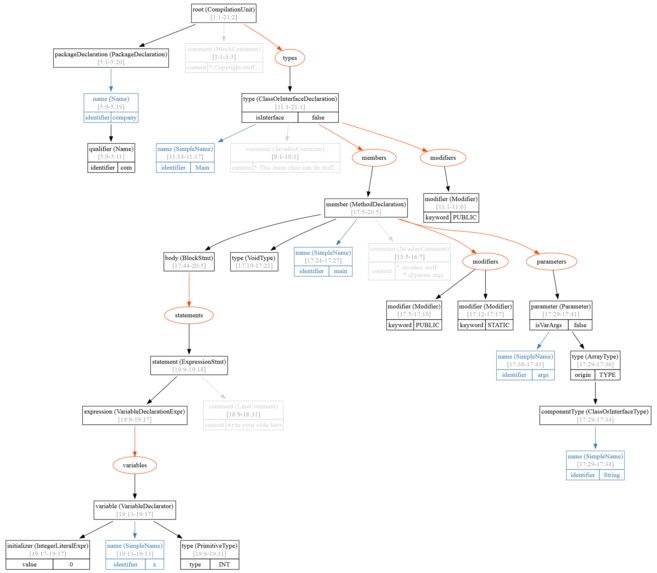
Understanding the syntax tree that is generated can be a bit tricky, though. Especially if you end up elbow deep stepping through your debugger! #sadtimes
Hack -- IntelliJ Plugin
This is where visuals -- and this project(!!) -- come in.
Being able to see which parts of the source code are "children" of other parts (nodes) makes it much easier to know which nodes should be queried/edited -- for example, being able to see that a method's return type and it's public/private modifiers are children of a MethodDeclaration.
Struggles
- IntelliJ plugin API - services and PSIs and Swing :(
- Swing :(
Stuff I've Learned
- Gradle
- Confirmation that JavaScript is much better than Java....

Log in or sign up for Devpost to join the conversation.