-
-
Executive Summary Page 1
-
Executive Summary Page 2
-
Assembly Guides - Build your own!
-
NapKey Assembly
-
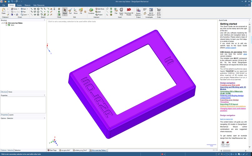
Designing a Solana thin model case cover
-
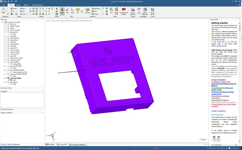
Designing a Solana thick model case cover
-
Designing a Solana NapKey case cover
-
IOU Guru Solana NapKey with SOL running
-
Still printing
-
Still printing
-
Printing out the top and bottoms of the cases
-
IOU Guru Solana Thick Model With Solana Option Top Left
-
IOU Guru Solana Thin Model Case (no eletronics)
-
IOU Guru Solana Thick Model Printing Solana IOU
-
Solana Added To Android and iPhone IOU Guru App
Inspiration
The idea for a new crypto payment device came from my inability to pay a neighbor in crypto. Also, my friend’s girlfriend kept turning down tips in crypto because it was too hard. I had worked on the original KeepKey hardware wallet, and upgraded the FLO coin to SEGWIT. Another friend from the FLO team had built a really cool portable ATM. And recently I was studying Solana for integrating into two other projects that I am working on full time, and thought it looked like a great fit for paper wallets generated on fly.
What it does
These problems and experiences inspired me to create a portable hardware wallet with a printer. I also built a full HD Multi-wallet smart phone/web app to go with it.
How I built it
Just from years of experience in hardware and software, designed the custom hardware and software, built it from easily sourced secure parts and 3D printed containers. Also built complete construction website instructions so anyone can build them on their own.
Challenges I ran into
Most chains use Secp256k1 as the elliptic curve for generating wallet addresses. Solana uses Ed25519, so it requires additional software to handle this, and it was difficult getting documentation and also finding the wallet address generation code for Solana.
Accomplishments that I'm proud of
This invention blows away anything that is out there, plus it is open source hardware and software.
What we learned
Crytpo currency is the greatest invention since fire, if used correctly, to trade with other humans without being robbed by giant parasitical gangs known as "governments"
What's next for IOU Guru
Adding Solana to the list of paper wallets it generates, integrating Solana into the app. Building Solana specific branded cases for all three sized models. Completing the IOU Guru phone app with built in Solana chain support. Adding printing ERC721, ERC1155, and Solana Metaplex NFT support into the IOU Guru.








Log in or sign up for Devpost to join the conversation.