Inspiration
Nowadays, the number of accidents has increased rapidly. Due to employment, the use of vehicles such as cars and bikes has increased, and for this reason accidents can happen due to excessive speed. People are taking a risk due to their excessive speed, and since advanced techniques aren't available, the accident rate cannot be reduced. To reduce the accident rate in our country, a solution is presented in this paper. Automatic accident detection and warning systems are introduced. The main objective is to control the accidents by sending a message to the registered cell phone, hospital and police station using wireless communication techniques. When an accident occurs in a city or any place, the message is sent to the registered cell phone through the GSM module in a very short time. The Arduino is the heart of the system which helps in transmitting the message to various devices in the system. The FSR detects the rider and MPU6050 is used to detect the angle. When there's an accident, the information is transmitted to the registered number through the GSM module. The system GPS helps in locating the accident site. The proposed system checks if an accident has occurred and notifies the nearest medical centers and registered mobile numbers about the accident location using GSM and GPS modules. The location can be sent through a tracking system to cover the geographical coordinates of the area. The accident can be detected by considering three parameters: angle, seating and helmet detection in the system.The main objective of this project is to prevent accidents that occur because timely medical assistance is not provided. If the accident occurs, the electronic devices used will be able to send a spontaneous message and the exact location to the police and rescue services in order to recover the victims. The main objective of this work is to prevent road accidents with the help of accelerometers, FSR and Eye Blink sensors using GPS and GSM. Based on the data collected by these sensors, which are present in our system, the location of the accident at the same time of the accident is sent to the registered number and rescue team that the user had approved and stored. This idea proposal was introduced at the beginning of the modern era of cell phones. With the introduction of GPS sensors in cell phones, security applications based on GPS were proposed. Then, special hardware devices that could be connected to cell phones were proposed. However, this had the disadvantage of purchasing additional hardware that cost more money. With the massive development of cell phones in the last decade and new sensors added with the development, the additional hardware can be avoided. The current application of this paper is only in a few countries, and by sharing information with relatives and friends to the emergency services, the efficiency of the application can be massively increased. There is no two-wheeler accident detection device in particular. Our system is designed for the detection of accidents involving two-wheelers and not four-wheelers.
What it does
The proposed system deals with alerting and detecting accidents. The Arduino is the heart of the system which helps in sending the message to various devices in the system. The vibration sensor is activated when the accident occurs and the information is transmitted to the registered number through the GSM module. With the help of GPS, the location can be sent through the tracking system to record the geographical coordinates in the area. The accident can be detected by a vibration sensor which is used as the main module in the system. The system can detect the accident and convey the seriousness of the patient and then alert the nearest medical assist center to provide emergency medical aid to the patient . Accelerometer module is used to verify whether an accident had happened. Through the GSM which is present in the vehicle unit ,it helps to send the information to all the nearest hospitals ,family and friends through a message. Accident detection and alert systems are highly relevant these days and this project aims at developing a low cost solution for the benefit of the society. An Iot Based Accident detection and rescue system for vehicles is successfully Assembled by use of database services, API and satisfied all requirements.
How we built it
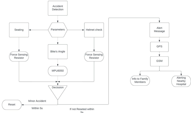
The main idea is to develop an application that uses the sensors and modules such as MPU6050, FSR, Eye Blink sensor, GPS and accelerometer and detects if a collision has occurred. If there is a sudden external disturbance in the angle, speed and position of the rider with the help of the Sensor and Module Fusion based Algorithm accident can be detected with the help of the data received from the modules and sensor, if there is a sudden disturbance in the system, the user will be notified with an alert message before sending the help signal. If there is no emergency, he can cancel it within 5 seconds. However, if he presses the "Help!" button or if the alarm message remains unheeded for more than 5 seconds, the "Ask for help" message will be sent to the emergency services as well as to the family members provided by the user. The parameters considered for accident detection are, Seating based – FSR Angle based – MPU6050 Helmet based – FSR and Eye Blink sensor
What's next for IOT BASED AUTOMATIC ACCIDENT DETECTION AND RESCUE SYSTEM
In this system, we first worked on the prevention of vehicle accidents, and even after all the applied preventive measures, the system detects an accident when it occurs. After detecting a vehicle accident, the system automatically reports the accident to the rescue service and the police without wasting time, so that the victim does not lose his life because he does not receive medical help in time. The system is installed in the vehicle. Acceleration sensors are installed for vehicle accident detection and a GPS module and a GSM module are used for notification. A motor (control switch) is used for motor control and buzzers, LED lights, etc. are used for warning during prevention. All these devices are connected to the central microcontroller (Arduino Uno). The accelerometer detects the occurrence of an accident and sends a signal to the microcontroller, which performs the other functions. The GPS module provides real-time location, speed, time and date of the place where the vehicle is located. When an accident occurs, the accelerometer detects it and the location of the accident is determined with the help of GPS, and finally the information is sent to the rescue service and the police with the help of a GSM module. The message that the cell phone receives contains the location of the accident in the form of a Google map link, which helps the emergency units such as the rescue service and the police to reach the accident site in time and rescue the people.
Built With
- c
- embedded


Log in or sign up for Devpost to join the conversation.