Inspiration
I have seen many studies about the effects of bad air quality and I want to track it.
What it does
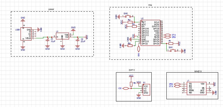
My project uses a Raspberry Pi 3B as the main hub. The Pi runs InfluxDB and Grafana to log and visualize the data. The air quality monitors are based off a ESP-12F WiFi module, and a custom made PCB. The module samples the sensors every 10 seconds and uploads the data to the Pi. The pi then logs the data and updates the Grafana dashboard to display the data.
How we built it
I designed the modules using EasyEDA and programed the ESP's with the Arduino IDE.
Challenges we ran into
I was having issues connecting the monitors to the schools WiFi network, but i figured it out.
Accomplishments that we're proud of
I'm proud of the
What we learned
I learned about Grafana and building iot systems.
What's next for IOT Air quality monitor
I want to finish the board and order all the components.
Built With
- arduino
- c++
- esp8266
- grafana
- influxdb
- raspberry-pi
- ubuntu
Log in or sign up for Devpost to join the conversation.