Inspiration
Wir leben in einer verbundenen Welt. Diese Erfahrung teilen in der Corona Pandemie vor allem auch Schüler. Die meisten Schüler*innen gehen momentan nicht zur Schule. Sie lernen und verbringen die meiste Zeit zu Hause. Das Absurde ist: Grenzen werden dicht gemacht, der Fokus auf nationale Interessen und Belange wird stärker, obwohl es ein weltweites Problem ist. Wir möchten eine Plattform schaffen, die das Bewusstsein schafft, dass man über die Grenzen der eigenen Blase heraus wirken kann.
Zielgruppe
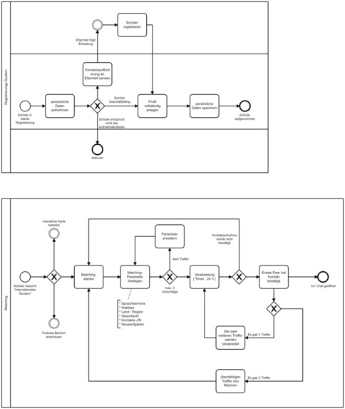
Die Zielgruppe sind Schüler*innen zwischen 14-18 Jahren rund um den Globus. Die Nutzer*innen müssen sich registrieren und den Nutzungsbedingungen der Plattform zustimmen (Keine Hate-Speech, keine unangemessenen Inhalte, kein -ismus jeglicher Form usw.) Ohne Registrierung sind nicht alle Inhalte abrufbar. Die Registrierung fragt freiwillige Eingaben ab und erstellt ein Profil, dass nicht öffentlich ist. Nutzer*innen unter 16 Jahren können sich nur mit Zustimmung der Eltern registrieren.
Übersicht der geplanten Features
- A_001 Eine Registrierung ist zwingend, um erweiterte Inhalte sehen und nutzen zu können
- A_002 Eine interaktiven Weltkarte visualisiert die geographische Verteilung der Nutzer*innen und deren Einträge - es soll Spaß machen und Interesse wecken, dort auf Entdeckungsreise zu gehen
- A_003 Default Matchmaking (Matching Kriterien können vorher definiert werden) vermittelt Kontakt zu Gleichaltrigen, mit denen man in unterschiedlichen Formaten zusammenarbeiten/sich austauschen kann
- A_004 Die Einbindung der Podcast-Komponente ermöglicht es Schüler*innen, (kollaborativ) Podcasts aufzunehmen und zu teilen
- A_005 Informationen und Vorschläge zu Materialien, Tools und Format als Online-Tutorials und/oder downloadbare Dateien
Details
Einstiegspunkt ist eine interaktive Weltkarte, auf der Nutzer*innen zu ihrem Standort Beiträge veröffentlichen können. Diese sind dann auf der Karte für andere Nutzer*innen markiert und können bei Interesse geöffnet werden. Beiträge können multimedial sein, d. h. sie können aus Texten, Bild- oder Audiodateien bestehen. So können Eindrücke verschiedenster Orte weltweit zusammengetragen werden und es entsteht ein grafisch ansprechender Überblick über die aktuelle weltweite Situation aus Sicht der Nutzer*innen. Es soll ein Bewusstsein bei Schüler*innen dafür geschaffen werden, dass die Krise grenzüberschreitend zu ähnlichen Situationen führt. All dies führt letztendlich zu einem Verständnis der Bedeutsamkeit von solidarischem Miteinander und internationalem Austausch. Die interaktive Karte zeigt neben den Beiträgen der Schüler*innen auch Challenges an, z.B. in welchem Land es die meisten Neuregistrierungen gibt, wo am meisten Hausaufgaben gemacht werden usw.
Nachdem sich die Nutzer*innen registriert haben, ist an prominenter Stelle ein „matching button" positioniert. Mit Klick auf diesen Button wird abgefragt, welche Interessen der/die Nutzer*in an einem Tandem Kontakt hat, z.B. Hilfe bei den Hausaufgaben, Austausch zu einem bestimmten Thema (z.B. wie beschäftigst du dich während des Hausarrests?), Freundschaften finden, Fremdsprachenkenntnisse erweitern, zusammen ein Projekt durchführen (die Seite bietet dies in Form der gemeinsamen Erstellung eines Audio-Podcasts an). Die Anzahl der Angaben ist variabel.
Gibt es eine/n andere/n Nutzer*in dessen Tandempartner Interessen dazu passen, werden die beiden Nutzer*innen miteinander in einem Chat verbunden.
Der Chatbereich kann auch Audioverbindungen herstellen. Neben der Chatfunktion gibt es noch die Möglichkeit, den Bildschirm zu teilen (z.B. für die Kontrolle von Hausaufgaben). Die Jugendlichen können den Chatbereich frei nutzen, d.h. es ist kein Thema oder bestimmte Funktionsweise vorgegeben. Jedoch werden verschiedene Nutzungstipps (in einem Tutorial) vorgestellt.
Es ist auch möglich, das Gespräch aufzuzeichnen (audio record), zu bearbeiten (Einfügen von Bildern, Schnitt) und zu speichern. Dies ist allerdings nur möglich, wenn beide Tandempartner*innen zustimmen. Die Möglichkeiten könnten alle Parameter die Podcasts bieten, umfassen (Kapitelmarken, Kapitelbilder, Transkriptionen etc.)
Anschließend gibt es die Möglichkeit diese Podcasts auf der Webseite zu veröffentlichen. Der Podcast-Kanal der Webseite wird abonnierbar sein. Podcasts die veröffentlicht wurden, können von angemeldeten Nutzer*innen über die Karte gefunden werden. Podcast-Autor*innen entscheiden darüber, wie lange ein Podcast online bleibt, d.h. sie können ihn auch deaktivieren oder löschen. Unangemessene Beiträge in Podcasts können gemeldet werden. Den Administratoren ist es dann erlaubt, diese Beiträge zu löschen (gemäß den Nutzungsbedingungen der Plattform).
Auf der Weltkarte sind Markierungen, die, wenn angeklickt, die Podcasts und ggf. zusätzliche Informationen anzeigen und abspielen lassen. Wer einen Podcast veröffentlicht, hat die Möglichkeit zu erlauben, dass über diese Markierung direkt Kontakt aufgenommen wird (ohne matching). Neu erstellte und beliebte Podcasts (über ein Rankingtool oder Clicks-Zählung) werden auf der Webseite automatisch zuerst angezeigt. Podcasts können auch nach verschiedenen Kriterien gefiltert werden können: z.B. Region/Land, Sprache, Thema, Alter der Autor*innen usw.
Ebenso gibt es einen (leeren) Podcast-Frame, in den eine vorbereitete Audio-Datei (die durch einen Jugendlichen selbständig, z.B. über das Handy, aufgenommen wurde) upgeloaded werden kann. Dem Podcast kann dann ein Titel und eine Beschreibung gegeben werden. So können auch Schüler*innen ohne Matching Podcasts einstellen.
Auf der Webseite können Aufrufe gepostet werden, um Jugendliche aufzufordern, bis zu einem bestimmten Termin Podcasts zu bestimmten Themen zu erstellen. So können Podcast-Reihen zum gleichen Thema mit internationaler Teilnahme entstehen. Auch Schülergruppen oder -klassen könnten sich beteiligen. Die Teilnahmebedingungen und die Regeln und Tipps für die Nutzung der Webseite werden zum Download bereit gestellt.
Kooperationspartner
Als strategischen Partner konnten wir das Institut für Interkulturelle Wirtschaftskommunikation (IWK) der Universität Jena gewinnen. Dieses verfügt sowohl über exzellentes Know-How (z.B. die Experience Map, http://connect.uni-jena.de/experience-map-2/) und eine hervorragende Infrastruktur (z.B. den Glocal Campus, https://glocal-campus.org/login/altlogin/index.html), als auch über ein außerordentliches internationales Netzwerk aus Universitäten und Hochschulen, der Jugendarbeit und der schulischen und außerschulischen Bildung. Diese Kooperation steht uns vor allem als Kanal zur Verfügung, um die Webseite auf internationaler Ebene bekannt zu machen.
Innovationsgrad und gesellschaftlicher Mehrwert
Unsere (zeitlich begrenzte) Recherche hat gezeigt, dass es zwar verschiedene Sprachlernplattformen gibt, die sich jedoch oft an eine ältere Zielgruppe wenden (und oft kommerziell sind). Es gibt außerdem Plattformen, die die Zusammenarbeit zwischen Schüler*innen fördern, sowohl national als auch international, allerdings stehen dann von Lehrer*innen erstellte Lehreinheiten im Vordergrund. Die von uns vorgeschlagene Plattform entwickelt sich durch den Input der Schüler*innen und gibt die Möglichkeit unterschiedlicher Nutzung: von einmaliger Nutzung zwecks Hausaufgabenhilfe bis zur intensiven Nutzung über eine längere Zeit hinweg für die gemeinsame Arbeit an einem Projekt (Erstellung von kollaborativen Audio-Podcasts).oder der Verbesserung einer Fremdsprache durch den Kontakt mit einem Native Speaker. Wie die Schüler*innen die Plattform nutzen wollen, ist ihnen hierbei selbst überlassen. Die Matching-Komponente macht die Nutzung spannend, da man mit jemandem gekoppelt wird, der (möglicherweise) eine ganz andere Perspektive auf die Welt hat. Durch Kontakt mit Gleichaltrigen aus anderen Ländern soll ein Bewusstsein dafür geschaffen werden, dass die Probleme und Herausforderungen (wie derzeit in der Corona-Krise), aber auch die Chancen und Träume grenzüberschreitend sind und ein Austausch darüber durchaus inspirierend und stärkend sein kann. All dies führt letztendlich zu einem Verständnis der Bedeutsamkeit einer vernetzten Welt, die sich gemeinsam globalen Problemen stellt.
Skalierbarkeit
Die Plattform könnte sehr viele Schüler*innen in unterschiedlichen Ländern erreichen. Gerade wenn die Plattform über Lehrer*innen- und Schüler*innen-Netzwerke bekannt gemacht wird, ist die Wahrscheinlichkeit hoch, dass viele davon erfahren und Lust haben, sich anzumelden.
Fortschritt während des Hackathon
Folgende Prozesse hat die Gruppe – die sich gestern erst neu gefunden hat – durchlaufen:
- Brainstorming und Konzepterstellung durch Mindmapping
- Unterteilung der Gruppe in Konzeptgruppe Internationales Tandemprojekt und Podcast-Gruppe um zügig voranzukommen
- Kommunikation und Abgleich der vorgeschlagenen Lösungen in 3 Zoom-Meetings und vielen Einzelchats
- Kontakt herstellen zu möglichen Kooperationspartnern: der Kontakt zu zwei möglichen Kooperationspartnern konnte hergestellt werden und stieß auf Interesse
- Erstellung des Pitch-Videos: ein Storyboard für das Video wurden erstellt, ebenso Mockups der Plattform. Das Video wurde mittels Doodly umgesetzt.
- Klärung der technischen Machbarkeit mit Nutzung von BPMN 2.0 zur Prozessvisualisierung
Verständlichkeit der Lösung
Die Plattform wird intuitiv gestaltet sein. Die Schüler*innen werden die Nutzung der Plattform sehr schnell verstehen und eingeladen sein, die einzelnen Nutzungsmöglichkeiten auszuprobieren. Online-Tutorials vermitteln neue Kenntnisse (z.B. wie wird ein Podcast erstellt?; wie kann ich virtuell kollaborieren? usw.)
Teilprojekt Podcasts, Discourse und Soundcloud
Im Rahmen des Hackathon hat sich ein Teil der Gruppe damit beschäftigt, wie die Beiträge der Jugendlichen dargestellt werden können. Hier wurde sich auf die Technologien Podcast Discourse und Soundcloud geeinigt. Eine Kombination dieser Technologien soll es ermöglichen die Lerninhalte um qualitative, bewertbare Kommentare welche direkt in der Timeline liegen zu erweitern. (Die Kommentare sollen zunächst nur für den/die Podcast-Autor/in sichtbar sein, um den Moderationsbedarf der Webseite gering zu halten.) Durch das Bewertungssystem von Discourse ist es möglich wertvolle Kommentare nach oben zu stellen. Der Soundcloud-Player kann, an beliebigen Stellen der Timeline Kommentare hinterlegen, somit gewinnt die Kommunikation eine Vertikale Achse und nicht nur das lineare Abspielen der Inhalte.
Es ist ein Anliegen der Entwickler, jeden in die Lage zu versetzen, schnell und einfach Beiträge zu erstellen und bereitzustellen. Daher beschränkt sich dieses Teilprojekt nicht auf die Darstellung von Podcasts im Rahmen des Projektes. Es wurde so konzipiert, dass es möglichst allgemein für die Präsentation von Inhalten, also auch für professionell erstellte Lerninhalte, genutzt werden kann. Für die Präsentation der Podcast-Komponente wurde zu Demonstrationszwecken Unterrichtsmaterial von einer Lehrerin erstellt. Hierfür war die Kompetenz im Team vorhanden und wir haben uns dafür entschieden, lieber einen professionell aufbereiteten Inhalt zu erstellen, um die Vielseitigkeit der Anwendung besser präsentieren zu können.
Die Grundidee ist die Kombination von Discourse, Podcast und Soundcloud. Wir denken, dass die Innovationskraft daraus entsteht, dass es jedem möglich ist schnell und einfach Inhalte zu erstellen. Beispielsweise können – wie hier im Projekt vorgesehen – Schüler*innen dadurch schnell und einfach Beiträge erstellen. Ebenso könnten aber auch Lehrer*innen Lerninhalte für ihre Klassen erstellen. In diesem Falle könnten Schüler*innen durch die Integration von Discourse dieses Material um weitere Quellen aus dem Internet ergänzen und bewerten, sodass am Ende qualitativ hochwertiger Lernstoff durch die Zusammenarbeit von allen entsteht.
Erklärung der Komponenten
PODCAST Der Vorteil von Podcasts liegt daran, dass diese abonniert werden können und nach dem Download auch offline auf den Endgeräten zur Verfügung stehen können. Es stehen sehr viele Apps zur Verfügung mit denen diese Technologie genutzt werden kann.
DISCOURSE Eine der bekanntesten Plattformen, die nach dem gleichen Prinzip wie Stackoverflow arbeiten. Hierbei handelt es sich um eine Plattform die Beiträge der Nutzer nicht zeitlich sortiert, sondern die Nutzer die Antworten bewerten lässt und anhand der Bewertungen die Beiträge in die richtige Reihenfolge bringt. Dadurch erscheinen qualitativ hochwertige Antworten weiter oben.
SOUNDCLOUD Der Soundcloud-Player bietet die Möglichkeit Kommentare in die Timeline ein zu hängen. Somit können zu jederzeit Fragen zu bestimmten Themen formuliert werden und vom Player dargestellt werden.
Die Verbreitung von Podcasts kann über verschieden externe Plattformen betrieben werden, Skalierung ist kein Problem.
Fortschritt während des Hackathon
Wir haben Podcast-Feed erstellt und diesen mit Lerninhalten gefüttert, dabei haben wir auf Kompetenzen aus unserem Umfeld zurückgegriffen, somit ist ein Podcast entstanden, der für den Deutschunterricht (Beginners Level) geeignet ist.
Verständlichkeit der Lösung
PODCAST Das Laden von Podcasts erfolgt in der Regel im Hintergrund. Podcast stehen auch offline auf den Endgeräten zur Verfügung. Die Benutzung ist für alle Menschen, welche ein grundsätzliches Verständnis eines Smartphone haben, möglich. INHALTSERSTELLUNG Der Podcast Deutsch – Beginners Level (vergleichbar mit 2. Klasse) wurde im Rahmen des Hackathon von einer Grundschullehrerin erstellt. Für die Erstellung wurde einzig ein Smartphone verwendet. Angestrebte Weiterentwicklung RADIATOR ANSTATT WORDPRESS PLUGIN Im Rahmen der Entwicklung haben wir uns auf das Podlove Wordpress Plugin genutzt. Eine bessere Lösung wäre die Nutzung von Radiator: https://github.com/podlove/radiator Das Projekt befindet sich derzeit noch in keinem Endzustand. ZEITMARKEN FÜR DIE KOMMENTARE Soundcloud bietet die Möglichkeit, an bestimmten Zeitmarken für diese Stelle Kommentare zu hinterlegen. AUDIONACHBEARBEITUNG VIA AUPHONIC Auphonic ist ein service, der den podcast in eine bessere Audioqualität umwandeln würde Quellen: Podcast-Feed: http://bjoernmaerker.de:8080/feed/mp3/ Website für die Podcasts: http://bjoernmaerker.de:8080/2020/03/22/internationales-tandem/ Link: https://bjoernmaerker.de/ podlove/radiator Podcast Hosting & Publishing | The spark :funkelnde_sterne: that lights the fire :feuer: Stars 54 Language Elixir <https://github.com/podlove/radiator | 13. Feb. 2019 | Hinzugefügt von GitHub
Nächste Schritte:
- Weiterentwicklung des Konzepts in partizipativem Prozess mit Jugendlichen (proof of concept)
- Erstellung eines Prototypes der Plattform
- Testphase mit Jugendlichen
- Kooperation mit ausgesuchten Partnern
- Bekanntmachung der Plattform
License
Creative Commons CC BY-SA
(Geplante) Programmierung
css
html
node.js-asp.net-php-o.a.
sql
bpmn

Log in or sign up for Devpost to join the conversation.