Inspiration

Our team noticed a pervasive issue in modern organizations: the struggle to efficiently identify and utilize internal talent. We saw HR professionals spending countless hours manually sifting through resumes, while qualified internal candidates were often overlooked. This inefficiency not only slowed down the hiring process but also led to decreased employee satisfaction and increased turnover. We were inspired to create a solution that would transform internal hiring from a cumbersome process into a strategic advantage for companies.

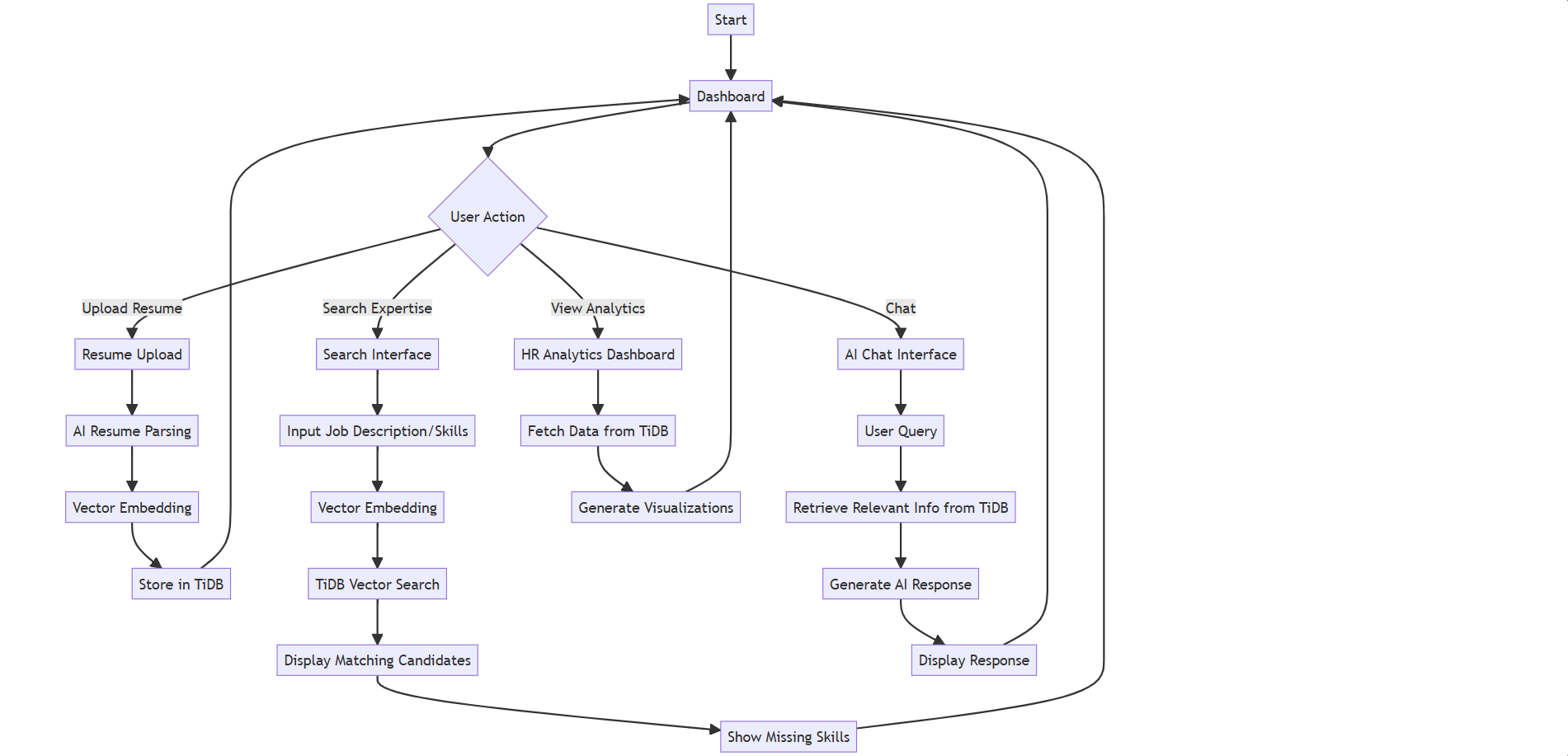
What it does

Internal Hire AI is an intelligent platform that revolutionizes internal talent management:

  1. AI-Powered Resume Analysis: Automatically extracts and categorizes skills and experiences from employee resumes.
  2. Intelligent Matching: Uses vector similarity to match job requirements with internal candidate profiles.
  3. Real-time Skill Gap Analysis: Identifies areas where candidates might need additional training for specific roles.
  4. Interactive Dashboard: Provides HR professionals with intuitive visualizations of workforce capabilities and internal mobility trends.
  5. AI Chat Interface: Allows for in-depth, context-aware conversations about candidates and positions.

How we built it

We leveraged cutting-edge technologies to bring Internal Hire AI to life:

  1. TiDB Vector Database: For efficient storage and similarity search of high-dimensional employee profile vectors.
  2. Gemini AI: Powers our natural language processing for resume parsing and the interactive chat feature.
  3. Streamlit: Used to create our user-friendly, responsive front-end interface.
  4. Python: Our primary programming language, used for backend logic and data processing.
  5. Docker: For easy deployment and scalability of our application.

Challenges we ran into

  1. AI Bias Mitigation: Ensuring our matching algorithms didn't perpetuate or introduce biases in the hiring process.
  2. Performance Optimization: Achieving real-time results with large-scale vector searches in TiDB.
  3. Integration Complexity: Seamlessly combining multiple advanced technologies into a cohesive system.
  4. User Experience Design: Creating an interface that's both powerful and accessible to users with varying technical expertise.

Accomplishments that we're proud of

  1. Developed a scalable system capable of handling large organizational datasets with real-time performance.
  2. Successfully integrated cutting-edge AI and vector search technologies into a user-friendly application.
  3. Created an innovative solution that addresses a critical need in modern HR practices.
  4. Implemented robust bias detection and mitigation strategies in our AI algorithms.
  5. Received positive feedback from HR professionals during initial beta testing.

What we learned

  1. Advanced techniques in vector databases and similarity searches using TiDB.
  2. Practical applications of NLP and machine learning in HR processes.
  3. The importance of user-centric design in AI-powered tools.
  4. Strategies for balancing data utility with privacy and security concerns.
  5. The complexities of internal hiring processes and the potential for AI to streamline them.

What's next for Internal Hire

  1. Resume to Job description: suppose one of your employee leaves the company and you have to take the new employee with the same skill set so then you can upload that resume and ask our application to create the Job description
  2. Enhanced Predictive Analytics: Implement features to forecast future skill needs and suggest proactive employee development plans.
  3. Integration with HRIS Systems: Develop APIs to seamlessly connect with popular Human Resource Information Systems.
  4. Mobile Application: Create a mobile version for on-the-go access to key features.
  5. Expanded Language Support: Introduce multilingual capabilities to support global organizations.
  6. Career Path Recommendations: Implement AI-driven suggestions for long-term career development within the organization.
  7. Feedback Loop Integration: Incorporate post-hire performance data to continuously improve matching algorithms.

We're excited about the potential of Internal Hire AI to transform how organizations nurture and utilize their internal talent, creating more dynamic, efficient, and employee-centric workplaces.

Built With

Share this project:

Updates