Inspiration
Modern enterprises have no shortage of data — dashboards, reports, and KPIs are everywhere. Yet decisions are still slow, manual, and disconnected from action.
We noticed a common gap: analytics stop at insights, while execution happens elsewhere, often too late. Teams jump between dashboards, Slack, and CRM tools, losing context and momentum.
Intellica was inspired by a simple question:
What if analytics could not only explain what’s happening — but also help teams decide and act in real time?
What it does
Intellica is a real-time decision intelligence platform that transforms business analytics into intelligent decisions, approvals, and automated actions.
It continuously monitors key business metrics like revenue, cost, profit, and growth. When performance crosses defined thresholds, Intellica:
Detects issues in real time
Explains why they occurred
Raises alerts with priority levels
Recommends next best actions
Using human-in-the-loop approvals via Slack, Intellica executes approved actions directly in Salesforce and tracks outcomes back in Tableau — closing the loop from insight to impact.
How we built it
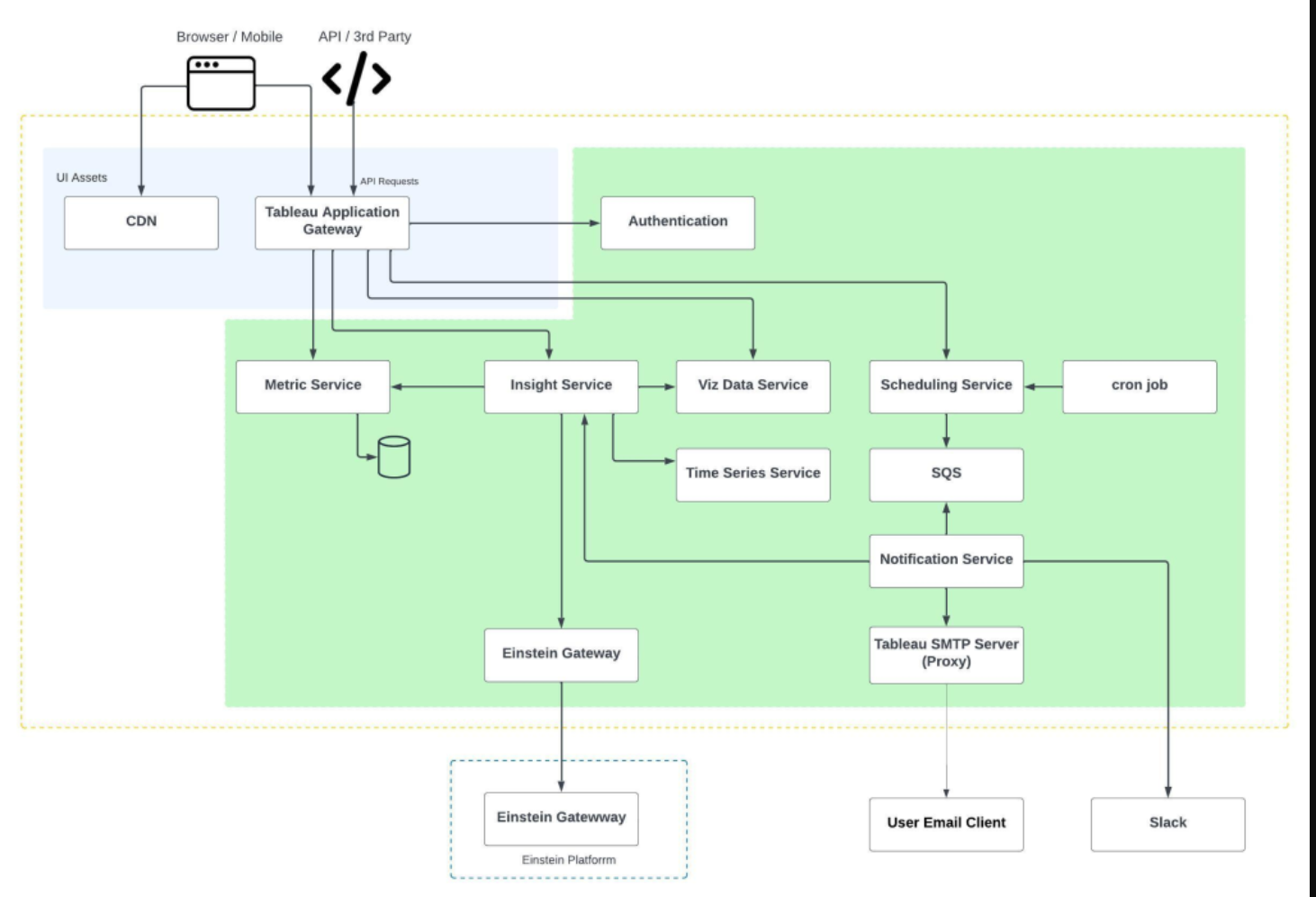
Intellica is built as a modular, enterprise-grade system:
Tableau for analytics, KPI calculations, and visualization
Intellica Decision Engine for real-time evaluation, anomaly detection, and explainable decision logic
Slack for alerts, collaboration, and approval workflows (including modal-based approvals)
Salesforce for real business execution using OAuth-secured REST APIs
WebSocket-based updates for real-time data refresh
Dockerized backend for consistent deployment and demos
The system follows a clean, layered architecture that keeps analytics, decision-making, collaboration, and execution clearly separated yet seamlessly connected.
Challenges we ran into
One of the biggest challenges was designing responsible automation. We wanted Intellica to move fast — but not blindly.
Balancing automation with governance required careful design:
Deciding when actions should be auto-approved vs manually reviewed
Ensuring decisions were explainable, not black-box
Coordinating real-time updates across analytics, Slack, and CRM systems
Another challenge was maintaining clarity and simplicity while integrating multiple enterprise platforms without overwhelming users.
Accomplishments that we're proud of
Built a fully working, end-to-end decision loop — not just dashboards
Successfully integrated Tableau, Slack, and Salesforce into a single workflow
Implemented real-time alerts, approvals, and CRM execution
Designed an explainable decision engine with configurable confidence levels
Delivered a clean, modern UI that’s intuitive and enterprise-ready
Most importantly, Intellica demonstrates real business impact, not just visual insights.
What we learned
Analytics alone don’t drive outcomes — decisions do
Human-in-the-loop design is essential for enterprise trust
Simplicity matters as much as technical depth
Closing the feedback loop (before vs after) dramatically increases value
Enterprise tools work best when they’re connected, not isolated
This project reinforced the importance of building systems that are both intelligent and responsible.
What's next for Intellica Real-Time Decision Intelligence Platform
Next, we plan to expand Intellica with:
Predictive and simulation-based decision models
Industry-specific decision templates (sales, finance, operations)
Deeper Tableau Extensions for richer in-dashboard interaction
Advanced learning from past actions to improve recommendations over time
Our long-term vision is to evolve Intellica into a decision operating system for enterprises, where insights seamlessly turn into trusted actions.
Built With
- css
- docker
- fastapi
- html
- javascript
- python
- react
- rest-apis
- salesforce
- salesforce-oauth-2.0
- slack-api
- slack-block-kit
- slack-modals
- tableau
- tableau-cloud
- tableau-extensions-api
- tableau-rest-api
- webhooks
- websockets
Log in or sign up for Devpost to join the conversation.