Insight Weaver — Bridging the Data-to-Action Chasm with Agentic Narratives
Tagline: An open analytics fabric that extends Tableau into any enterprise workflow—transforming raw data into wise actions through AI-driven collaborative storytelling. /set-viz {YOUR DATA - SOURCE} .
🧠 Inspiration
Today's organizations are drowning in data yet starving for wisdom. While monitoring global challenges like the UN Sustainable Development Goals (SDGs), critical information remains siloed in heterogeneous systems—Tableau Cloud warehouses that don't talk to your data or other cloud services, departmental spreadsheets disconnected from ERP systems, and government databases locked behind incompatible APIs.
The result? Decision-makers are reactive and overwhelmed. By the time analysts manually bridge these silos, the opportunity to act has passed.
We asked a simple question:
What if analytics wasn't a closed dashboard, but an open, extensible fabric that any organization could weave into their existing workflows?
Insight Weaver was built to answer that question.
Our inspiration was to create an extensible analytics framework that:
- Unifies fragmented data into a single semantic layer—regardless of source
- Democratizes expertise through conversational AI agents anyone can extend
- Preserves analytical reasoning through a pluggable Narrative Hub
- Integrates seamlessly with Tableau, and any third-party platform
💡 What Insight Weaver Does
Imagine a city planner tasked with improving urban air quality. Instead of manually hunting through spreadsheets, querying three different databases, and building reports in isolation, they simply ask:
"How has the new metro line impacted pollution levels in district 7?"
Within seconds, Insight Weaver:
- Queries live data from transit databases, environmental reports, and public health datasets via extensible connectors
- Generates interactive visualizations through natural language
- Logs the analytical reasoning so the insight becomes a defensible narrative
- Triggers downstream actions in Slack or any connected system
Insight Weaver is an extensible analytics platform built on:
- Tableau Cloud APIs for secure, real-time connectivity to any data source
- Embedding APIs for drop-in analytics components in any application
- Plugin Architecture for custom connectors, agents, and narrative outputs
🔌 Extensibility Architecture
Insight Weaver is built as an open analytics fabric, not a closed platform. Every layer exposes extension points for developers. Use Command : /set-viz https://prod-in-a.online.tableau.com/t/nilambhojwaningp-2072bfe41a/views/WorldIndicators/Economy (In Dashboard Protocol)
Extension Points Matrix
| Layer | Extension Type | Developer Access | Use Case |
|-------|----------------|------------------|----------|
| **Data Ingestion** | Custom Connectors | Tableau Bridge SDK, REST APIs, Webhooks | Connect proprietary databases, cloud warehouses |
| **Semantic Layer** | Data Model Extensions | Data Cloud DMO API, Virtual Connections | Add business logic, calculated fields |
| **Agent Layer** | Custom Agent Actions | Einstein Trust Layer Hooks, Prompt Templates | Domain-specific reasoning, custom grounding |
| **Visualization** | Embedded Analytics | Embedding API v3, Web Components | Drop into React, Angular, Vue, or vanilla JS |
| **Narrative Hub** | Plugin Architecture | React Component Library, Export APIs | Custom templates, output formats |
| **Actions** | Workflow Triggers | Platform Events, Webhooks | Route insights to any downstream system |
Architectural Philosophy
┌─────────────────────────────────────────────────────────────────────┐
│ INSIGHT WEAVER │
├─────────────────────────────────────────────────────────────────────┤
│ ┌─────────────┐ ┌─────────────┐ ┌─────────────┐ ┌─────────────┐ │
│ │ INGEST │ │ REASON │ │ NARRATE │ │ ACT │ │
│ │ (Tableau │→ │ (Tableau │→ │ (Narrative │→ │ (Webhock│ │
│ │ Bridge) │ │ Next) │ │ Hub) │ │ Flow) │ │
│ └──────┬──────┘ └──────┬──────┘ └──────┬──────┘ └──────┬──────┘ │
│ │ │ │ │ │
│ ┌────▼────┐ ┌────▼────┐ ┌────▼────┐ ┌────▼────┐ │
│ │EXTENSION│ │EXTENSION│ │EXTENSION│ │EXTENSION│ │
│ │ POINT │ │ POINT │ │ POINT │ │ POINT │ │
│ └─────────┘ └─────────┘ └─────────┘ └─────────┘ │
├─────────────────────────────────────────────────────────────────────┤
│ EINSTEIN TRUST LAYER │
│ (Grounding, Citations, Audit Trail) │
└─────────────────────────────────────────────────────────────────────┘
Public Data Integrations (SDG Focus)
| Data Source | API | Use Case |
|---|---|---|
| UN SDG Indicators | UNSD API | Global goal tracking benchmarks |
| World Bank Open Data | REST API | Economic development correlation |
| EPA Environmental Data | REST API | Environmental quality metrics |
| WHO Global Health | REST API | Public health indicator tracking |
| Census Bureau | REST API | Demographic overlays |
| OECD Statistics | REST API | Cross-country policy comparisons |
📡 Developer API Surface
Narrative Hub SDK
import { InsightWeaver, TableauBridgeConnector } from '@insight-weaver/sdk';
// Initialize with Tableau Cloud credentials
const weaver = new InsightWeaver({
tableauCloudUrl: process.env.TABLEAU_CLOUD_URL,
siteId: process.env.TABLEAU_SITE_ID,
authToken: process.env.TABLEAU_AUTH_TOKEN,
dataCloudOrg: process.env.SF_DATA_CLOUD_ORG
});
// Register custom data source
weaver.registerSource({
id: 'custom-department-data',
name: 'City Transportation Database',
connector: TableauBridgeConnector,
config: {
host: 'data.city.gov',
refreshInterval: '15m',
schema: TransportationSchema
}
});
// Subscribe to Inspector Agent anomaly alerts
weaver.inspector.onAnomaly((alert) => {
console.log(`Anomaly detected: ${alert.metric} shifted ${alert.delta}%`);
// Route to Slack
slackClient.postMessage({
channel: '#analytics-alerts',
blocks: weaver.formatAlert(alert, 'slack')
});
// Extend Narrative scaffolding with custom revision
weaver.narrative.addRevision({
hypothesis: "New transit expansion improved District 7 SDG 11 score by 12%",
evidence: {
vizId: 'viz-sdg-progress-trend',
snapshot: base64Image,
dataPoints: filteredDataset
},
confidence: 0.87,
sources: [
{ type: 'tableau', workbookId: 'sdg-impact-dashboard' },
{ type: 'external', url: 'https://sdgs.un.org/goals/goal11' }
],
author: currentUser.id,
timestamp: new Date().toISOString()
});
Embedding API Integration
import { NarrativeHub, InsightCard, AgentChat } from '@insight-weaver/react';
// Drop Narrative Hub into any React application
function AnalyticsDashboard() {
return (
<div className="dashboard-container">
{/* Full narrative timeline */}
<NarrativeHub
workbookId="sdg-impact-tracker"
theme="light"
onInsightClick={(insight) => handleDrillDown(insight)}
allowExport={['pdf', 'markdown', 'tableau-knowledge']}
/>
{/* Individual insight card (embeddable anywhere) */}
<InsightCard
insightId="air-quality-metro-impact"
showCitations={true}
interactive={true}
/>
{/* Conversational agent interface */}
<AgentChat
agent="concierge"
context={{ region: 'district-7', timeframe: 'last-90-days' }}
onVisualizationGenerated={(viz) => embedVisualization(viz)}
/>
</div>
);
}
REST API Endpoints
# Generate insight via Concierge Agent
POST /api/v1/insights/generate
Content-Type: application/json
Authorization: Bearer {tableau_jwt}
{
"query": "How has the metro line impacted air quality?",
"context": {
"workbookId": "sdg-tracker",
"filters": { "region": "district-7" }
},
"outputFormat": "narrative" // or "visualization", "both"
}
# Subscribe to Inspector Agent alerts
POST /api/v1/inspector/subscriptions
{
"metrics": ["aqi_index", "transit_ridership"],
"thresholds": {
"percentChange": 10,
"absoluteMin": 50
},
"webhookUrl": "https://your-app.com/webhooks/insights",
"channels": ["slack"]
}
# Export narrative to multiple formats
GET /api/v1/narratives/{narrativeId}/export?format=pdf
GET /api/v1/narratives/{narrativeId}/export?format=markdown
Webhook Event Schema
{
"event": "inspector.anomaly.detected",
"timestamp": "2025-01-07T14:32:00Z",
"payload": {
"alertId": "alert-7x9k2m",
"metric": "sdg_11_progress_score",
"dimension": "district-7",
"previousValue": 72,
"currentValue": 58,
"percentChange": -19.4,
"severity": "high",
"suggestedNarrative": "SDG 11 progress in District 7 declined significantly this quarter...",
"relatedVisualizations": ["viz-sdg-trend", "viz-district-comparison"],
"citations": [
{ "source": "UN SDG Framework", "url": "https://sdgs.un.org/goals/goal11" }
]
}
}
🔁 Core Intelligence Flows
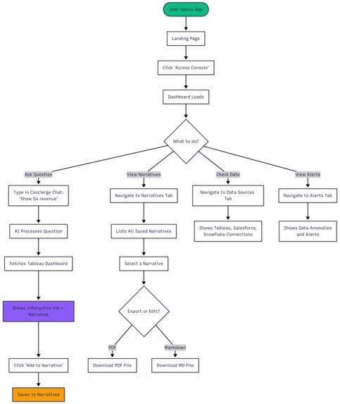
Flow 1: Conversational Discovery (Concierge Agent)
┌──────────┐ ┌───────────────┐ ┌──────────────┐ ┌─────────────┐
│ User │───▶│ Concierge │───▶│ Tableau │───▶│ Narrative │
│ Query │ │ Agent │ │ Next NLQ │ │ Hub │
└──────────┘ └───────┬───────┘ └──────────────┘ └──────┬──────┘
│ │
▼ ▼
┌───────────────┐ ┌─────────────────┐
│ Einstein Trust│ │ Revision Logged │
│ Layer (Ground)│ │ + Citations │
└───────────────┘ └─────────────────┘
Flow Explanation:
- Domain expert asks natural language question via chat or API
- Concierge Agent parses intent and routes to Tableau Cloud JWT
- Einstein Trust Layer grounds the response with source citations
- Interactive visualization generated with drill-down capability
- Narrative Hub logs the revision with full provenance chain
- User can refine, export, or trigger downstream actions
Flow 2: Proactive Monitoring (Inspector Agent)
┌──────────────┐ ┌───────────────┐ ┌──────────────┐ ┌─────────────┐
│ Connected │───▶│ Inspector │───▶│ Anomaly │───▶│ Action │
│ Data Sources│ │ Agent │ │ Detection │ │ Router │
└──────────────┘ └───────┬───────┘ └──────────────┘ └──────┬──────┘
│ │
▼ ▼
┌───────────────┐ ┌─────────────────┐
│ KPI Threshold │ │ Slack / Flow / │
│ Evaluation │ │ Custom Webhook │
└───────────────┘ └─────────────────┘
Flow Explanation:
- Tableau Bridge continuously syncs data from connected enterprise sources
- Inspector Agent monitors KPIs against configured thresholds
- When anomaly detected, agent generates preliminary narrative
- Alert routed via configured channels (Slack, webhook)
- Human reviewer can accept, modify, or dismiss the insight
- Accepted insights automatically added to Narrative Hub timeline
Flow 3: Narrative Scaffolding (Provenance Chain)
┌──────────────┐ ┌───────────────┐ ┌──────────────┐ ┌─────────────┐
│ Initial │───▶│ Revision │───▶│ Validation │───▶│ Published │
│ Hypothesis │ │ Cycle │ │ + Approval │ │ Narrative │
└──────────────┘ └───────┬───────┘ └──────────────┘ └──────┬──────┘
│ │
▼ ▼
┌───────────────┐ ┌─────────────────┐
│ Evidence │ │ Export to PDF / │
│ Accumulation │ │ SF Knowledge │
└───────────────┘ └─────────────────┘
Flow Explanation:
- User or agent creates initial hypothesis with supporting evidence
- Narrative Hub tracks every revision with timestamps and authors
- Additional evidence (visualizations, data points) linked to hypothesis
- Approval workflow validates the narrative before publication
- Published narratives exportable to PDF, Markdown
- Complete audit trail maintained for regulatory compliance
🤖 Agent Architecture
Agent Hierarchy
┌─────────────────────┐
│ ORCHESTRATOR │
│ (Supervisor) │
│ Routes + Context │
└──────────┬──────────┘
│
┌────────────────┼────────────────┐
│ │ │
▼ ▼ ▼
┌─────────────┐ ┌─────────────┐ ┌─────────────┐
│ CONCIERGE │ │ INSPECTOR │ │ NARRATOR │
│ (Converse) │ │ (Monitor) │ │ (Scaffold) │
└─────────────┘ └─────────────┘ └─────────────┘
🔹 Orchestrator Agent (Supervisor)
Role: Central coordinator on the other platforms
- Routes requests to appropriate domain agent based on intent classification
- Maintains session-level context for multi-turn conversations
- Manages agent handoffs with full context preservation
- Enforces Einstein Trust Layer policies across all interactions
Extension Point: Custom routing logic via Apex triggers
🔹 Concierge Agent (Conversational)
Role: Natural language interface for domain experts
- Transforms questions into interactive Tableau visualizations
- Provides source citations for every generated insight
- Supports follow-up questions with maintained context
Extension Point: Custom prompt templates for domain-specific vocabulary
// Register custom domain vocabulary
weaver.concierge.addDomainContext({
domain: 'urban-planning',
terms: {
'AQI': 'Air Quality Index (0-500 scale)',
'VMT': 'Vehicle Miles Traveled',
'LOS': 'Level of Service (traffic grading)'
},
defaultFilters: { region: 'metropolitan-area' }
});
🔹 Inspector Agent (Predictive)
Role: Omniscient caretaker for KPI monitoring
- Continuously scans for shifts, anomalies, and emerging trends
- Generates preliminary narratives for detected anomalies
- Prioritizes alerts based on configured severity thresholds
- Tool:
Anomaly Detection— Statistical deviation analysis - Tool:
Trend Forecasting— Time-series projection
Extension Point: Custom threshold configurations and alert routing
```### 🔹 Narrator Agent (Scaffolding)
**Role:** Maintains the provenance chain and narrative lifecycle
- Logs every revision with full audit trail
- Links evidence (visualizations, data snapshots) to hypotheses
- Manages approval workflows for narrative publication
- **Tool:** `Revision Logger` — Immutable revision tracking
- **Tool:** `Export Engine` — Multi-format narrative export
``` **Extension Point:** Custom narrative templates and export formats
```## 🛠️ How We Built It
### Core Technologies
| Layer | Technology | Extensibility Feature |
|-------|------------|----------------------|
| **Data Ingestion** | Tableau Bridge, Private Connect | Custom connector SDK |
| **Semantic Layer** | Tableau Data Cloud | DMO API for model extension |
| **AI Agents** | NLP Agents, Einstein Trust Layer | Prompt template customization |
| **Visualization** | Tableau Cloud | Embedding API v3 + Web Components |
| **Narrative Hub** | React, TypeScript | Component library + Plugin architecture |
| **Actions** | Platform Events | Webhook + Flow trigger integration |
| **Authentication** | Tableau Connected Apps, OAuth 2.0 | Any IdP via SAML/OAuth |
| **Storage** | Tableau Cloud, Data Cloud | Full data lineage preserved |
### Key Implementation Details
**Einstein Trust Layer Integration:**
- All agent responses grounded with source citations
- Prompt injection protection via input sanitization
- Audit logging for every AI interaction
- Data masking for sensitive fields
**Narrative Hub Architecture:**
- Immutable revision log (append-only)
- Graph-based evidence linking
- Real-time collaboration via WebSocket
- Export pipeline supporting PDF, Markdown, Tableau Knowledge
**Connector Framework:**
- Abstract connector interface for any data source
- Built-in support for 40+ enterprise systems via Tableau
- Custom connector SDK for proprietary systems
- Virtual connections for cross-database joins
---
## 🧩 Extensibility Challenges We Solved
| Challenge | Solution |
|-----------|----------|
| **Multi-tenant data isolation** | Leveraged Tableau Cloud row-level security + Data Cloud permission sets; each tenant's data strictly segregated |
| **Third-party authentication handoff** | OAuth 2.0 / SAML flows via Connected Apps; supports any enterprise IdP (Okta, Azure AD, Ping) |
| **Custom viz injection** | Web Component architecture allows dropping Insight Weaver components into any React/Angular/Vue/vanilla JS app |
| **Agent action extensibility** | Einstein Trust Layer allows custom grounding documents; domain-specific vocabulary injection |
| **Narrative format portability** | Export API supports PDF, Markdown, Tableau Knowledge articles, and custom templates via plugin |
| **The "Black Box" problem** | Every AI-generated insight includes specific source citations; full reasoning chain logged |
| **Real-time + batch hybrid** | Tableau Bridge handles live queries; Data Cloud manages batch harmonization; unified semantic layer |
| **Complex data transformations** | Tableau Prep Agent automates cleaning with AI; custom Python scripts for edge cases |
---
## 🌐 Extensibility in Action
### Use Case 1: City Government (SDG Monitoring)
**Scenario:** Urban sustainability office tracking progress toward UN SDG 11 (Sustainable Cities)
| Aspect | Implementation |
|--------|----------------|
| **Data Sources** | Transit ridership databases, EPA environmental reports, public health records, Census demographics |
| **Extensions Used** | Custom Bridge connector for legacy city database, Slack alert integration |
| **Agents Active** | Inspector monitoring sustainability KPIs, Concierge for council queries |
| **Narrative Output** | Weekly city council briefing documents auto-generated |
| **Actions Triggered** | Task assignments to department heads when metrics deviate from targets |
### Use Case 2: Enterprise Sales Organization
**Scenario:** Global sales team needing unified pipeline intelligence across regions
| Aspect | Implementation |
|--------|----------------|
| **Data Sources** | Tableau Cloud opportunities, Gong call transcripts, Clari forecasts, marketing attribution |
| **Extensions Used** | Native Tableau Cloud Flow triggers, Einstein GPT grounding with company playbook |
| **Agents Active** | Inspector monitoring deal slippage, Concierge for rep self-service analytics |
| **Narrative Output** | QBR preparation decks with auto-generated insights |
| **Actions Triggered** | Chatter notifications to managers when high-value deals show risk signals |
### Use Case 3: Healthcare Network
**Scenario:** Regional hospital network monitoring population health metrics
| Aspect | Implementation |
|--------|----------------|
| **Data Sources** | Epic EHR extracts, insurance claims, CDC disease surveillance, social determinants |
| **Extensions Used** | HIPAA-compliant Private Connect (VPC peering), custom anonymization layer |
| **Agents Active** | Inspector monitoring readmission rates, Concierge for care coordinator queries |
| **Narrative Output** | Population health intervention recommendations for care teams |
| **Actions Triggered** | Care gap alerts routed to nurse navigators via Health Cloud |
### Use Case 4: Non-Profit Impact Measurement
**Scenario:** International NGO measuring program impact across 30 countries
| Aspect | Implementation |
|--------|----------------|
| **Data Sources** | Tableau, survey platforms, World Bank indicators, beneficiary tracking |
| **Extensions Used** | Embedded analytics in Experience Cloud donor portal, custom impact metrics |
| **Agents Active** | Concierge for donor queries, Narrator for grant reporting |
| **Narrative Output** | Funder reports with automated outcome visualization |
| **Actions Triggered** | Thank-you workflows triggered when milestones achieved |
---
## 🏆 What We're Proud Of
- **A True Open Analytics Fabric** — Not a closed platform, but an extensible foundation that adapts to any organization's existing tech stack
- **Cloud + Tableau Unification** — Bidirectional integration that makes the two platforms feel like one coherent system
- **Production-Ready Extension Points** — Every layer (ingestion, reasoning, narration, action) exposes documented APIs for customization
- **Narrative-First Intelligence** — We built the "story" as the primary interface, not an afterthought to dashboards
- **Trust by Design** — Einstein Trust Layer integration means every insight is grounded, cited, and auditable
- **Scalable Impact** — The same architecture works for a 3-person non-profit or a Fortune 500 enterprise
---
## 📚 What We Learned
- **Extensibility > Features** — The most valuable analytics platform is one that adapts to workflows, not one that forces workflow changes
- **Trust requires transparency** — AI-generated insights are only useful if users can trace the reasoning back to source data
- **Narrative is the missing layer** — Dashboards show data; narratives create understanding and drive action
- **Agents need guardrails** — The Einstein Trust Layer isn't optional; it's what makes agentic analytics enterprise-ready
- **Connectors are the moat** — The ability to plug into any data source is more valuable than any single feature
---
## 🚀 What's Next
- 🔮 **Predictive Scenario Modeling** — "What if?" simulations that show projected narrative outcomes before decisions are made
- 🤖 **Multi-Agent Collaboration** — Enable domain agents to "debate" insights, surfacing potential biases and alternative interpretations
- 🌍 **Expanded Public Data Connectors** — Pre-built integrations for governmental open data portals, international development databases, and real-time economic indicators
- 🧩 **Marketplace for Extensions** — Community-contributed connectors, narrative templates, and agent configurations
- 📱 **Mobile Narrative Experience** — Native iOS/Android apps for on-the-go insight consumption and approval workflows
- 🔐 **Enhanced Compliance Modules** — Pre-built configurations for HIPAA, GDPR, SOC 2, and FedRAMP environments
---
## 🛠️ Built With
### Core Stack
| Layer | Technologies |
|-------|--------------|
| **Frontend** | React 18, TypeScript, Tailwind CSS, Tableau Embedding API v3 |
| **Backend** | Node.js, Express, Python (data prep scripts) |
| **Database** | Tableau Data Cloud, Tableau Cloud (Hyper) |
| **AI/ML** | NLP Agents, Einstein Trust Layer, Einstein GPT |
| **Connectivity** | Tableau Bridge, Private Connect, REST API connectors |
| **Authentication** | Tableau Connected Apps, OAuth 2.0, SAML |
| **CI/CD** | GitHub Actions |
### Key Libraries & APIs
| Library/API | Purpose |
|-------------|---------|
| `@tableau/embedding-api-v3` | Embedded analytics components |
| `react-query` | Server state management |
| `zustand` | Client state management |
| `pdfkit` | PDF narrative export |
| `marked` | Markdown processing |
---
## 🏃 Getting Started
### Prerequisites
```bash
# System requirements
node >= 18.0.0
python >= 3.10
npm >= 9.0.0
# Required accounts
- Tableau Cloud Developer Account (with API access)
Installation
# Clone the repository
git clone https://github.com/your-org/insight-weaver.git
cd insight-weaver
# Install frontend dependencies
cd narrative-hub
npm install
# Install backend dependencies
cd ../api-server
npm install
# Install data prep scripts
cd ../data-prep
pip install -r requirements.txt
Environment Variables
# .env.local
# Tableau Cloud Configuration
TABLEAU_CLOUD_URL=https://your-site.online.tableau.com
TABLEAU_SITE_ID=your-site-id
TABLEAU_CLIENT_ID=your-connected-app-client-id
TABLEAU_SECRET_ID=your-connected-app-secret-id
TABLEAU_SECRET_VALUE=your-connected-app-secret-value
# Webhook Configuration (optional)
SLACK_WEBHOOK_URL=https://hooks.slack.com/services/...
ALERT_WEBHOOK_SECRET=your-webhook-signing-secret
Running Locally
# Start the API server
cd api-server
npm run dev
# → Running on http://localhost:3001
# Start the Narrative Hub frontend
cd narrative-hub
npm run dev
# → Running on http://localhost:3000
# Access the application
# Narrative Hub: http://localhost:3000
# API Docs: http://localhost:3001/api/docs
Docker Deployment
# Build and run with Docker Compose
docker-compose up --build
📁 Project Structure
insight-weaver/
├── narrative-hub/ # React frontend
│ ├── src/
│ │ ├── components/
│ │ │ ├── NarrativeTimeline/
│ │ │ ├── InsightCard/
│ │ │ ├── AgentChat/
│ │ │ └── EmbeddedViz/
│ │ ├── hooks/
│ │ ├── services/
│ │ └── utils/
│ └── package.json
├── api-server/ # Node.js backend
│ ├── src/
│ │ ├── routes/
│ │ ├── services/
│ │ │ ├── tableau/
│ │ │ ├── cloud/
│ │ │ └── agents/
│ │ └── middleware/
│ └── package.json
├── sdk/ # @insight-weaver/sdk package
│ ├── src/
│ │ ├── connectors/
│ │ ├── agents/
│ │ └── narrative/
│ └── package.json
├── data-prep/ # Python data scripts
│ ├── connectors/
│ ├── transformations/
│ └── requirements.txt
├── docs/
│ ├── api-reference/
│ ├── extension-guide/
│ └── architecture/
├── .github/
│ └── workflows/
├── docker-compose.yml
└── README.md
📖 Documentation
| Resource | Description |
|---|---|
| API Reference | Complete REST API documentation |
| Extension Guide | How to build custom connectors and plugins |
| Architecture Deep Dive | Technical architecture documentation |
| Deployment Guide | Production deployment best practices |
🤝 Contributing
We welcome contributions! See CONTRIBUTING.md for guidelines.
Extension Ideas We'd Love
- Additional data source connectors
- Narrative export templates
- Agent prompt templates for specific industries
- Localization for additional languages
📄 License
This project is licensed under the MIT License - see the LICENSE file for details.
🙏 Acknowledgments
- Tableau for the powerful analytics platform and extensible APIs
- Tableau Cloud for Data Cloud and the Einstein Trust Layer
- UN Statistics Division for open SDG indicator data
- The open-source community for foundational libraries
🌟 Insight Weaver doesn't just visualize data — it provides the extensible foundation for any organization to weave wisdom into action. 🌟


Log in or sign up for Devpost to join the conversation.