Inspiration

The inspiration for IndyGuardian Bot came from recognizing the critical gap in accessible mental health support and resource navigation within Indianapolis communities. With over 870,000 residents, Indianapolis faces significant challenges in connecting people to essential services during their most vulnerable moments. I was inspired by several key observations:

  • Mental health crises often coincide with immediate practical needs (shelter, healthcare, safety)
  • Traditional resource directories are static and difficult to navigate during emergencies
  • People in crisis need both emotional support and concrete solutions
  • Many residents are unaware of the extensive network of support services available in Indianapolis My vision was to create a compassionate, intelligent system that could serve as both a mental health companion and a comprehensive resource navigator, available 24/7 to anyone in need.

What it does

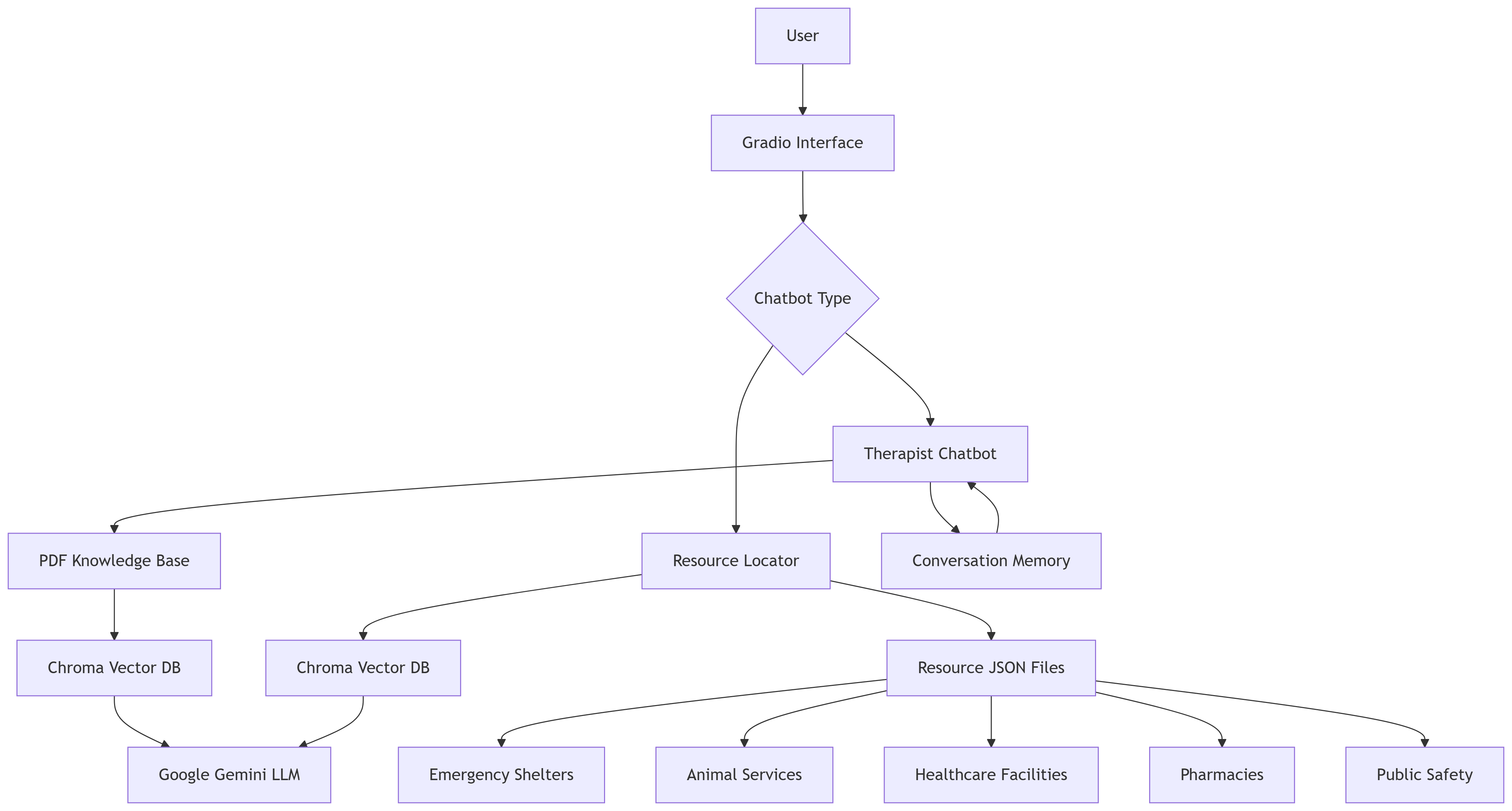
IndyGuardian Bot is a dual-purpose chatbot system offering two specialized assistants:

🌸 Mental Health Therapist Bot

  • Provides compassionate, non-judgmental emotional support
  • Offers crisis intervention guidance and professional referrals
  • Professional Connections: Provides contact information for therapist centers in Indianapolis and online therapy services
  • Available 24/7 for immediate emotional support

🏠 Resource Locator Bot

  • Comprehensive database of Indianapolis community resources
  • Emergency Shelters: Housing assistance, homeless services, family shelters
  • Animal Shelters: Pet care, adoption services, veterinary assistance
  • Healthcare Facilities: Hospitals, clinics, urgent care, mental health centers
  • Pharmacies: 24-hour locations, medication services, specialized services
  • Public Safety: Police districts, fire stations, emergency contacts

How we built it

Technology Stack

  • Frontend: Gradio for rapid prototyping and user-friendly web interface
  • Backend: Python with LangChain framework for advanced conversational AI
  • AI Model: Google Gemini 2.0 Flash Exp for natural language processing
  • Vector Database: Chroma for efficient similarity search and retrieval
  • Embeddings:
    • Google GenerativeAI Embeddings for therapist knowledge base
    • HuggingFace MiniLM for resource data processing
  • Memory Management: LangChain ConversationBufferMemory for context retention

Challenges we ran into

  • Dual-Purpose Architecture: Balancing two very different chatbot personalities and knowledge bases while maintaining system coherence
  • Resource Accuracy: Ensuring up-to-date contact information and service availability

Accomplishments that we're proud of

Impact & Scale

  • Comprehensive Coverage: Built for 870,000+ Indianapolis residents with extensive resource database
  • Dual Functionality: Successfully integrated therapeutic support with practical resource navigation

What we learned

  • RAG Complexity: Different content types require distinct embedding and retrieval strategies
  • Conversation Design: Therapeutic chatbots need carefully crafted prompts to maintain appropriate boundaries

What's next for IndyGuardian Bot

  • Real-Time Data Integration: Connect with city databases for live resource updates
  • Multi-Language Support: Serve Indianapolis's diverse linguistic communities
  • Mobile App Development: Native mobile applications for better accessibility
  • SMS Integration: Text-based access for users without internet connectivity

Built With

Share this project:

Updates