Inspiration
Climate change is one of the most pressing issues of our time, and its impacts are already being felt around the world. One of the key drivers of climate change is deforestation, which contributes to carbon emissions and the loss of biodiversity. In addition, urbanization has led to the conversion of natural habitats to built environments, which exacerbates the effects of climate change through the urban heat island effect.
Promoting the use of native plant species can help mitigate the effects of climate change and promote biodiversity. Native plants are adapted to local conditions and require less maintenance, making them ideal for use in urban and rural landscapes. In addition, many native plants have important cultural, nutritional and ecological significance, making them an important part of our natural heritage.
Karachi, a city with a hot desert climate under the Köppen climate classification system, experiences two distinct seasons: summer and winter. The summer months from April to September are characterized by temperatures exceeding 40°C (104°F) and high humidity, making it feel even hotter. Monsoon rains occur in July and August, and occasional heatwaves also affect the city during this season. The winter season from October to March is mild with temperatures ranging from 10°C (50°F) to 25°C (77°F), lower humidity, and rare rainfall.
However, like many other cities around the world, Karachi has been affected by climate change, experiencing extreme weather events such as heatwaves, droughts, and floods. In 2015, Karachi suffered a deadly heatwave that claimed over 1,200 lives, and water shortages due to decreasing rainfall and poor water management practices have become more common. Coastal erosion, sea-level rise, and increased frequency and intensity of cyclones in the Arabian Sea are also posing significant threats to the city's infrastructure, public health systems, and overall resilience.
In the context of urban areas like Karachi, Nim trees have been found to have multiple benefits. These trees are known for their ability to tolerate drought conditions and their resilience to high temperatures, making them suitable for Karachi's hot and arid climate. Nim trees can also help mitigate urban heat island effects, absorb pollutants from the air, and improve air quality. They also have economic and social benefits, producing a range of products such as oil, soap, and shampoo, while providing habitat for wildlife and enhancing the urban environment's aesthetic appeal.
Mangroves, on the other hand, are an important type of vegetation for coastal areas like Karachi. They grow in saltwater and provide a range of benefits to the ecosystem and local communities. In addition to their role in sequestering carbon dioxide, mangroves stabilize coastal soils, protect against erosion and storm surges, and provide habitat for marine and terrestrial species. They also support fishing and aquaculture industries, provide timber and non-timber forest products, and offer opportunities for ecotourism.
However, mangroves in Karachi and other coastal areas are under threat from human activities such as deforestation, coastal development, and pollution, as well as from climate change impacts such as sea-level rise and increased frequency and intensity of storms. Protecting and restoring mangrove ecosystems in coastal areas like Karachi is crucial for building resilience to climate change and maintaining the ecosystem services they provide.
Both Nim trees and mangroves require minimal maintenance once they are established and can be a cost-effective option for urban and coastal areas where water resources may be limited, and the cost of maintenance can be a concern. The cost of planting these trees can vary depending on several factors, such as the size and age of the tree, the location, and the source of the seedling. Regular pruning may be necessary to maintain the health and shape of the trees, and pest and disease management can be controlled through natural predators or organic pesticides.
Moringa (Moringa oleifera) is a multipurpose tree that is native to India but has been introduced to many other parts of the world, including rural Sindh. Moringa has many benefits for both the environment and local communities, and can play a positive role in mitigating climate change in rural areas. Here are some ways in which moringa can help:
- Carbon sequestration: Like all plants, moringa absorbs carbon dioxide from the atmosphere during photosynthesis and stores the carbon in its tissues. This means that planting more moringa trees can help reduce the amount of carbon dioxide in the atmosphere and mitigate climate change.
- Soil conservation: Moringa has deep roots that can help prevent soil erosion and improve soil quality. This is especially important in areas where soil erosion is a major problem and can lead to desertification.
- Renewable energy: The leaves and twigs of the moringa tree can be used as a renewable energy source. For example, they can be burned to generate electricity or used as biofuel for cooking and heating.
- Livelihoods: Moringa has many uses, including as a source of food, medicine, and animal feed. By promoting moringa cultivation, rural communities can improve their livelihoods and reduce their dependence on unsustainable practices, such as slash-and-burn agriculture.
- Biodiversity: Moringa is a valuable source of food and habitat for many species of wildlife, including birds, insects, and mammals. By promoting moringa cultivation, we can help protect biodiversity in rural areas.
Overall, moringa is a valuable resource that can help mitigate climate change and promote sustainable development in rural areas. By planting more moringa trees and promoting sustainable practices, we can create a healthier and more resilient environment for ourselves and future generations. Moringa (Moringa oleifera) is a highly nutritious plant that is rich in vitamins, minerals, and antioxidants. In fact, moringa leaves have been shown to contain more vitamin C than oranges, more calcium than milk, and more iron than spinach. Here are some of the nutritional benefits of moringa:
- Protein: Moringa leaves are a good source of protein, containing all nine essential amino acids that the body needs for growth and repair.
- Vitamins: Moringa leaves are rich in vitamins A, C, and E, which are important for eye health, immune function, and skin health, respectively.
- Minerals: Moringa leaves are a good source of minerals such as calcium, iron, and magnesium, which are important for bone health, blood circulation, and muscle function.
- Antioxidants: Moringa leaves are rich in antioxidants, which help protect the body against damage from free radicals and may help reduce the risk of chronic diseases such as cancer, diabetes, and heart disease.
- Anti-inflammatory: Moringa leaves have anti-inflammatory properties, which may help reduce inflammation in the body and alleviate symptoms of conditions such as arthritis and asthma. Because of its high nutritional value, moringa is sometimes referred to as a "superfood". In rural areas where access to nutritious food is limited, moringa can be an important source of essential vitamins and minerals.
What it does
The objective of this project is to promote the use of native plant species in all settings, including urban, rural, and coastal areas. The project aims to achieve the following objectives in its first phase:
- Reducing the impact of climate change (e.g. urban heat island effect) and promoting biodiversity through the use of native plant species that are adapted to local conditions and require less maintenance.
- Reduce malnutrition in rural areas through the use of native plant species, such as Moringa trees, which are high in nutrients and can be used to address nutritional deficiencies.
- Increased awareness among local communities about the benefits of native plant species, leading to increased use of these species in local landscapes.
- Economic opportunities for rural communities through the potential for exporting Moringa leaves to international markets.
How we built it
The project will be named "Indigrow", which is a combination of the words "indigenous" and "grow". The name reflects the project's focus on using native plant species that are adapted to local conditions and can thrive in local landscapes. The project logo will feature a stylized leaf to represent the use of plants in the project. Color scheme: Indigo
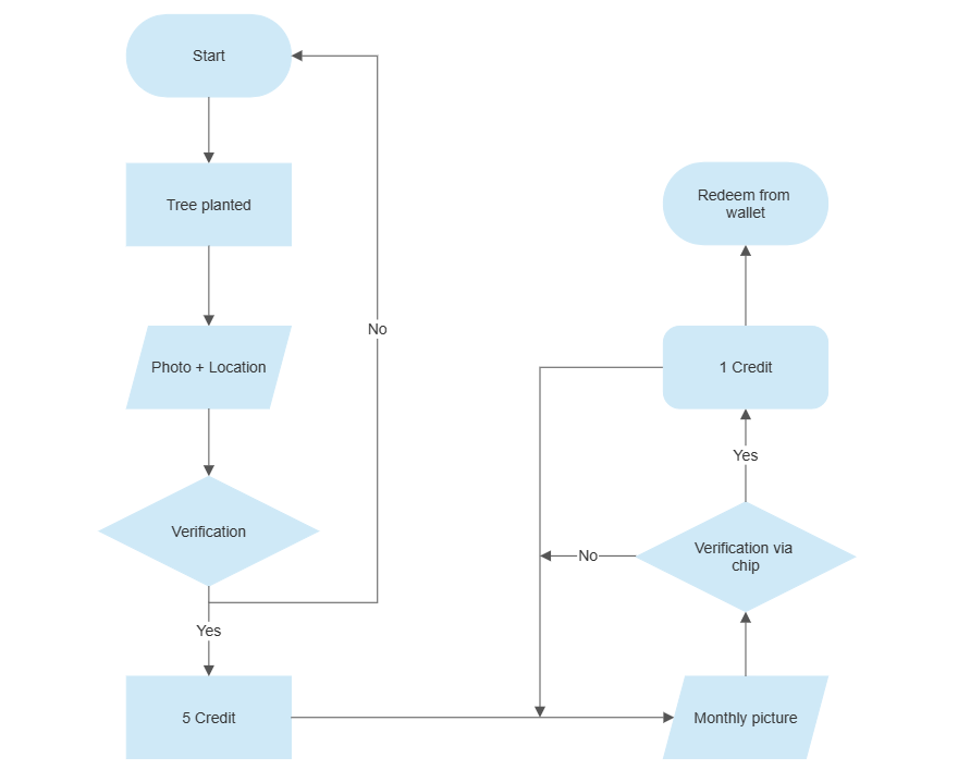
The project will be implemented through a mobile application that allows users to send a picture and location of the selected trees they plant. The project team will verify the species and location of the plant, and plant a chip to monitor its growth. The user will be required to send a picture of the plant every month, which will be verified via the chip. If the plant is thriving, the user will receive one credit via blockchain, which can be exchanged or redeemed at partner brands and firms.
In addition, the project will promote the use of native plant species in local communities through awareness sessions. For example, in rural areas where malnutrition is prevalent, the project team will teach local communities how to use Moringa trees for their high nutritional value. The project team will also explore the potential for exporting leaves from Moringa trees to international markets, creating economic opportunities for local communities.
We will achieve our solution through a multi-pronged approach, including:
Awareness Campaigns: We will use various social media platforms and targeted awareness campaigns to educate the public about the benefits of using native plant species.
Mobile Application: We will introduce a mobile application that allows users to send a picture and location of the selected trees they plant. Our team will verify it and plant a chip to monitor its growth.
Verification Process: Our team will verify every plant growth using the chip that we plant to monitor its growth.
Rewards and Incentives: We will reward users who successfully plant and grow their selected trees by sending them credits via blockchain, which can be exchanged or redeemed at our partner brands and firms.
Collaboration: We will collaborate with local NGOs and government agencies to promote the use of native plant species.
Challenges we ran into
One potential limitation is the need for individuals to have access to smartphones and the internet to use the mobile application. In areas where there is limited access to technology, this solution may not be as effective. Additionally, the success of the solution depends on the willingness of individuals to participate and care for the trees they plant, as well as the availability of appropriate planting sites and adequate resources for monitoring and maintenance.
Accomplishments that we're proud of
We successfully piloted the project in rural areas of Sindh, Pakistan. Our teammate, Askari, planted Moringa trees and received positive results.
The regional government institutions such as KMC Forestation department, Cantontment Board Clifton, Sindh Wildlife Association, Government of Sindh all have shown interest in the project. NGOs such as Urban Forest Karachi, The Environmental, Pakistan Mahol Tahafuzzati Movement conducted independent audits and approved of the project.
What we learned
While conducting a pilot for this project these are some key things that I believe we learnt:
User engagement: We got to know the public is very receptive and engaged in environmental conservation projects especially Indigrow. We can anticipate high level of participation in our launch.
Tree growth and survival rates: We successfully planted and monitored the growth of the planted trees over a period of 2 weeks to date, we believe we will be able to gather data on the success rates of different tree species in various settings soon. This will help us identify the most suitable native plant species for different regions and provide valuable insights for future tree planting initiatives.
Effectiveness of blockchain credits: We haven't yet achieved this goal but we believe the pilot will allow us to evaluate the effectiveness of the blockchain-based credit system as an incentive for individuals to plant and nurture trees. We can assess whether the credits serve as a strong motivator for sustained participation and whether they successfully encourage users to exchange or redeem them at our partner brands and firms.
Community awareness and participation: By conducting awareness sessions in rural communities and promoting the use of plants like Moringa to combat malnutrition, we assessed the level of community awareness and participation and we believe communities will adopt practice of Indigrow proactively.
Potential for future scalability and export: We learnt about the stakeholder's perspectives on Indigrow and received an encouraging response.
What's next for IndiGrow
The future of our solution is promising, as it has the potential to create a significant impact on the environment, human health, and local economies. As the effects of climate change become more severe, there is an increasing need for solutions that can mitigate its impact and promote resilience. By incentivizing individuals to plant and care for native trees, our solution has the potential to reduce the urban heat island effect, prevent flooding, and address malnutrition. As we continue to expand our network of partners and users, we aim to scale our solution and create a significant impact on the global scale. Additionally, as technology and data management systems continue to evolve, we plan to incorporate these advancements into our solution to improve its effectiveness and sustainability.
This idea can be scaled to other regions and countries where the use of native plant species can have a positive impact on the environment and public health. By collaborating with local NGOs and government agencies, we can adapt the approach to suit local needs and promote the use of appropriate native plant species. Other countries have plants indigenous to their own population e.g. Maca plant in South America, etc.
Built With
- azure
- ethereum
- flask
- flutter
- google-maps
- javascript
- mysql
- python
- web3.js

Log in or sign up for Devpost to join the conversation.