Inspiration
The inspiration for this project comes from the need to enhance the security and integrity of container images in a GitLab CI/CD pipeline. By implementing image signing using the cosign tool developed by sigstore, we aim to ensure that only trusted and signed container images are deployed, reducing the risk of tampering and ensuring a secure software supply chain. This component is a standardised way to establish within CI/CD component which I stumbled upon while I first came across Container Scanner component to extend it.
What it does
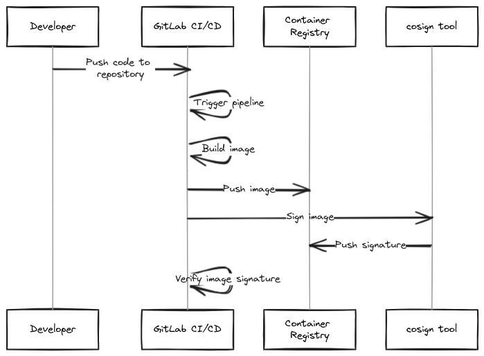
This Image Signing Component integrates with GitLab CI/CD pipelines to sign container images using the cosign tool. It allows developers to sign and verify their container images as part of the CI/CD process, ensuring that only signed images are pushed to the container registry and subsequently deployed.
How we built it
The Image Signing Component is built by integrating the cosign tool into the GitLab CI/CD pipeline. Here are the key steps:
Integration Setup: Configure the GitLab CI/CD pipeline to include the Image Signing Component.
Cosign Configuration: Set up the necessary configuration for the cosign tool, including cosign enabled element and default identity token.
Signing Process: Implement the signing process in the CI/CD pipeline to sign container images before pushing them to the container registry.
Verification: Optionally, include a verification step to ensure that only signed images are pulled and deployed in subsequent stages of the pipeline.
Challenges we ran into
During the development of the Image Signing Component, we faced several challenges, including:
Cosign Integration: Integrating the cosign tool seamlessly into the GitLab CI/CD pipeline posed challenges in terms of authentication and key management.
Pipeline Performance: Balancing the need for image signing without significantly impacting pipeline performance required careful optimisation.
Key Management: Ensuring secure storage and management of signing keys presented challenges in maintaining a balance between security and usability.
Accomplishments that we're proud of
We're proud to have successfully implemented a robust Image Signing Component that enhances the security of container images within the GitLab CI/CD pipeline. Achievements include:
End-to-End Integration: A fully integrated solution that seamlessly incorporates image signing into the existing CI/CD workflow.
Security Enhancements: Strengthening the overall security posture by ensuring that only signed images are deployed.
Usability: Balancing security requirements with user-friendliness, making it accessible for developers to implement image signing.
What we learned
Through the development of the Image Signing Component, we gained insights into:
Container Image Security: Understanding the importance of image signing in ensuring the integrity and security of containerised applications.
Cosign Tool: In-depth knowledge of using the cosign tool for signing and verifying container images.
GitLab CI/CD Customisation: Learning how to customise and extend GitLab CI/CD pipelines for specific security requirements.
What's next for Image Signing Component for GitLab CI/CD
The future roadmap for this project includes:
Key Rotation: Implementing a mechanism for secure and periodic rotation of signing keys.
Policy Enforcement: Adding support for policies that define when and how images should be signed, based on specific criteria.
Documentation and Outreach: Creating comprehensive documentation and promoting the adoption of the Image Signing Component within the developer community.
Continuous Improvement: Staying updated with new releases of the cosign tool and incorporating any additional features or improvements into the Image Signing Component.
By addressing these aspects, we aim to continually enhance the security and usability of the Image Signing Component for GitLab CI/CD.
Built With
- ci/cd
- cosign
- docker
- gitlab



Log in or sign up for Devpost to join the conversation.