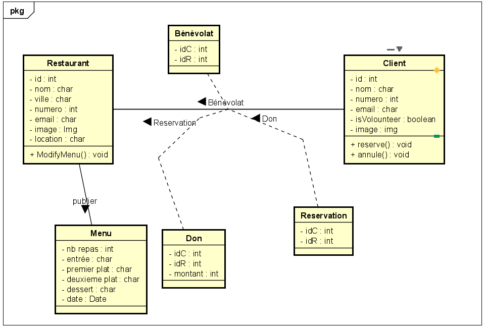
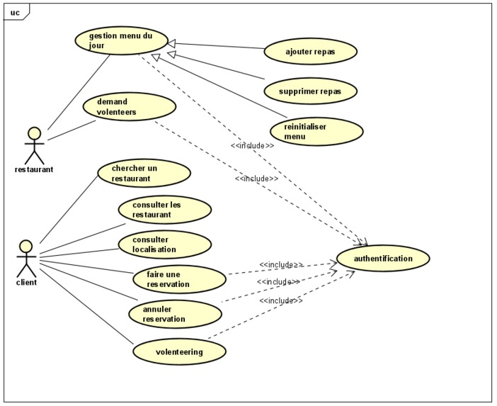
Le Ramadan est notre chance de nous réparer nous-mêmes et nos esprits, le volontariat et le travail caritatif sont des actes si importants dans la religion islamique et surtout durant le mois de ramadan. Parmi ces travaux caritatifs on distingue les restaurants volontaires qui fournissent des repas ftour aux gens comme les voyageurs, étudiants... Le problème qui se pose c’est que parfois les usagers de ces restaurants volontaires comme les étudiants résidés trouvent des difficultés pour choisir un tel restaurant volontaire, même pour ce dernier il trouve un problème dans la préparation des repas ce qui nous peut conduire au gaspillage. Afin d'automatiser le processus du iftar dans les restaurants volontaires, IFTARI est une application mobile qui permet de faire l’interaction entre les clients et le service des restaurants par rapport à la réservation des places aux tables el rahma. Cette réservation peut être effectuée par toute personne qui a besoin d’un repas ftour.Elle permet également aux utilisateurs de donner l’aide soit par le travail volontaire ou par les donations.
( IFTARI : inspiré du mois de ramadan et l’activité du jeune, et afin d’exprimer le besoin essentiel des utilisateurs ciblés qui le repas du ftour on choisit le nom IFTARI .)
(le lien en youtube c'est votre video youtube juste pour submit) .
- Le lien ci dessus vous trouvez la video demo et des livrables qui concerne l'application: link
-Le lien ci dessus de la présentation finale de l'application IFTARI: link
-Le lien ci dessus de prototype de notre application IFTARI: link


Log in or sign up for Devpost to join the conversation.