Inspiration
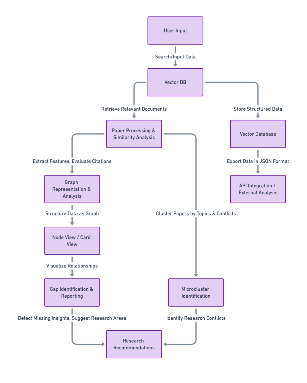
We set out to tackle a familiar problem faced by both academics and founders—sifting through endless research papers to find fresh ideas and establish compelling research directions. From personal experience and countless conversations, we noticed that people often struggle to visualize how studies reference one another or to trace the progression of concepts leading up to the present work. With the advent of powerful text encoders and Large Language Models (LLMs), we saw an exciting opportunity to leverage these technologies to interpret and map academic papers more intuitively. Our goal is to deliver a solution that is both straightforward and customizable, so users can quickly grasp the citation landscape and generate new insights.
What It Does
InCite helps you dive into academic research with ease. It performs Conflict of Interest (COI) analysis, evaluates research methods and citations critically, and constructs a “CiteMap” that visually represents how different papers cite and build upon one another. This Citation Map empowers users to see the logical flow of ideas, making research more accessible, streamlined, and actionable. By merging customisable visualisation tools with advanced NLP features, InCite provides an efficient way to navigate the scholarly ecosystem.
How We Built It
We developed InCite using React for a dynamic and responsive user interface. Behind the scenes, we integrated InterSystems IRIS Vector DB to efficiently store and query research documents, supporting robust data retrieval and ensuring smooth performance for real-time visualization. To interpret and analyze the text content of these papers, we leveraged Anthropic Claude, which gives us the power to provide meaningful insights into paper citations, detect potential conflicts of interest, and enhance overall usability. We worked collaboratively in a rapid development environment, focusing on incremental testing and feedback loops to refine the experience.
Challenges We Ran Into
One of the biggest hurdles was deciding how best to structure and display the interconnected papers without overwhelming users. Balancing the granularity of academic details against the need for a user-friendly interface presented us with design dilemmas that required iterative refinement. We also found ourselves exploring unfamiliar technologies—especially in the realm of vector databases—which demanded a steep but rewarding learning curve. Finally, coordinating feature sets and ensuring that the final product remained both easy to use and highly customizable proved to be an ongoing challenge, particularly under typical hackathon time constraints.
Accomplishments That We’re Proud Of
We take pride in having built a tool that resonates with the needs of both founders and academic researchers. By carefully pacing our development and thoughtfully dividing tasks, our team successfully implemented most of the planned features for this prototype, including visualizing citations and conducting COI and research-method evaluations. Throughout the process, we broadened our technical skill sets, with each member experimenting with new frameworks and tools. We believe that InCite has genuine potential to simplify research navigation and inspire new ideas, reflecting the valuable feedback we’ve received from our target audience.
What We Learned
InCite’s development taught us that interdisciplinary collaboration is crucial in turning a complex concept—like mapping the citation network—into a usable and enjoyable product. We discovered best practices for structuring large datasets, honed our proficiency in React and vector database technology, and gained a deeper understanding of how modern NLP models can enhance user experiences. Equally important, we learned the value of iterative testing and open communication within the team to ensure that our vision remained consistent.
What’s Next
While we have laid the groundwork for identifying research gaps, the next phase will be to fully implement and optimize this feature. We plan to deepen the intelligence of our text analysis and expand our visualization capabilities, aiming to offer even richer insights into how academic ideas evolve. Future versions of InCite will also focus on advanced personalization, allowing users to tailor the visualization and analysis features to align with their specific research interests and project goals.

Log in or sign up for Devpost to join the conversation.