Inspiration
....
What it does
....
How we built it
....
Challenges we ran into
....
Accomplishments that we're proud of
...
What we learned
...
What's next for HyperLedger Creations
...
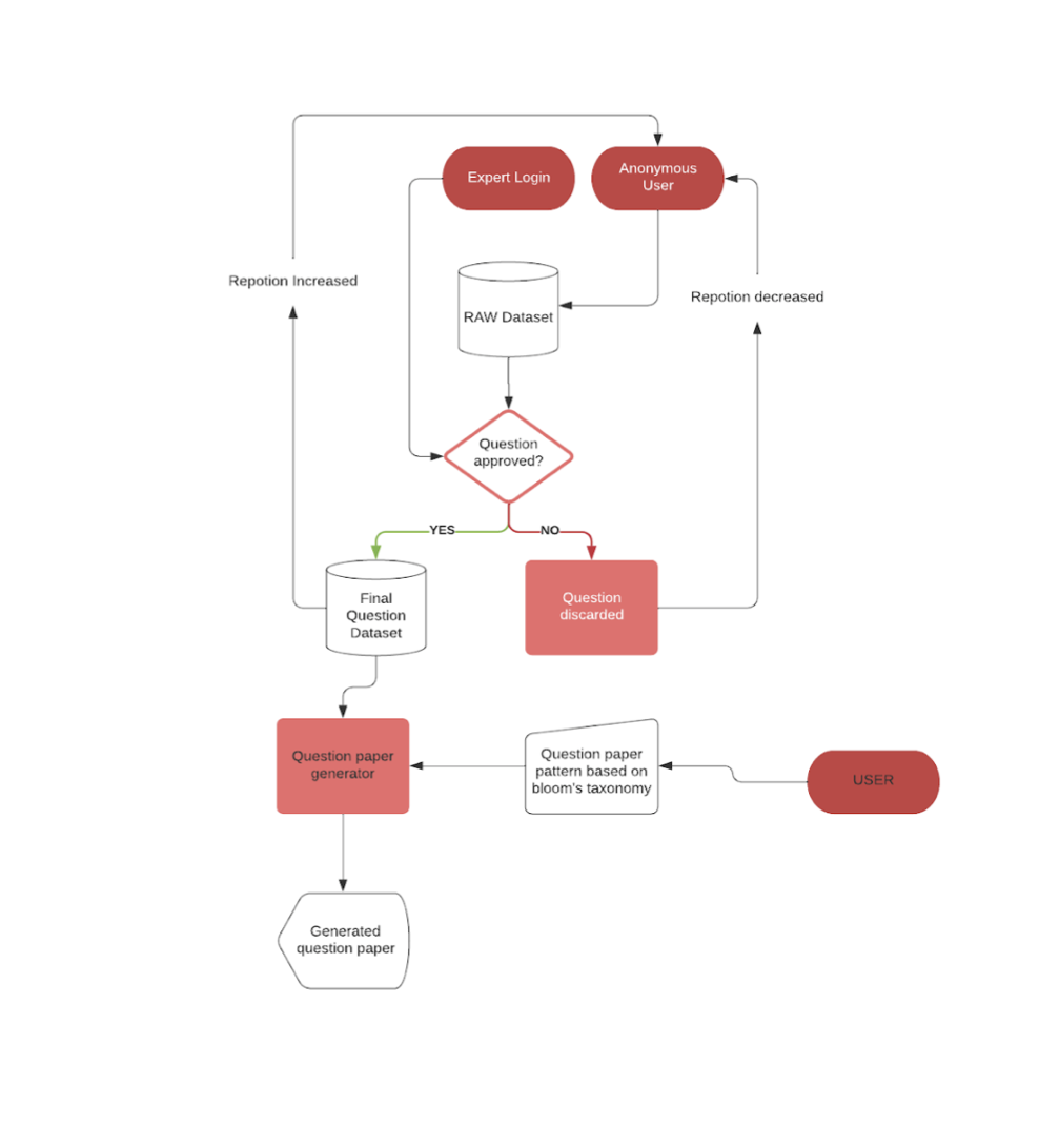
We will be solving the problem statement by creating a Website based on crowd sourcing implementation
....
....
....
....
...
...
...
Log in or sign up for Devpost to join the conversation.