Inspiration
Our specific challenge - Digital Services introduces the question of what methods of data consolidation can best help our emergency responders. Our system EM24 provides a way to increase the efficiency of dispatching crews based on reported data points. This concept directly supports our community by improving the quality of life, adding ease of use for our first responders, and increasing overall public safety.
What it does
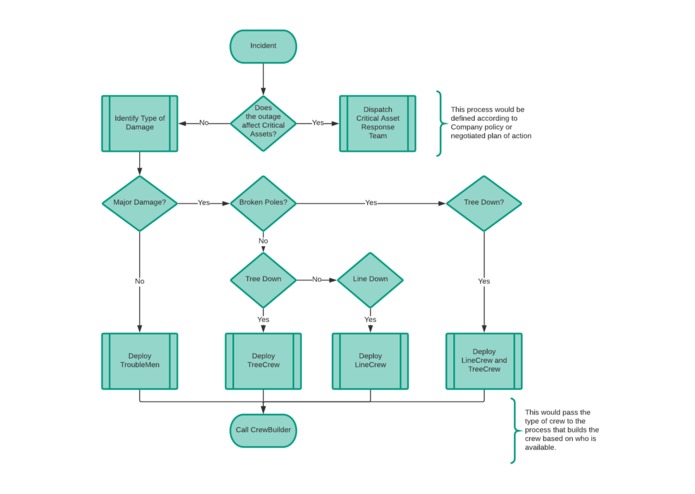
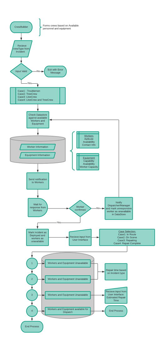
In our model, the Raspberry Pi is installed in the truck and powered off of the truck's charging system. The truck is the first building block of the crew. Personnel are added to the crew by being assigned to a truck. The Raspberry Pi would have Google Maps installed on it and utilize Google Maps for position/location reporting. This would direct crews to incident locations and at the same time report crew locations in real time. The application that we built allows a dispatcher to declare the severity of an incident. Based on that severity, the application looks to see what equipment is available for deployment, and assigns personnel to that equipment based on their skill level and availability. The application then tracks the crew by allowing the crew to update their status on the Raspberry Pi that is installed in their truck. The dispatcher indicates when personnel are assigned to a truck and deployed from headquarters. Once deployed, the crew updates on the Raspberry Pi that they are "in route", "on scene", "repair in progress", and "repair complete". When they are marked as "repair complete" a crew's status is updated to "Available" so that dispatchers can redeploy them to the next incident location.
How we built it
GitHub, java script and CSS, LucidChart, Raspberry Pi, angular
Challenges we ran into
Time was the most potent constraint. Designing the interface and integrating the Google Maps (GPS) capability required more time than we really had.
Accomplishments that we're proud of
The user interface for our prototype is simple yet provides all of the functionality needed for dispatch and reporting. It is scalable, and works on any platform. The employment of the Raspberry Pi as an integrated piece of equipment in the truck allows for 24/7 tracking of that piece of equipment. The concept of the crew as being built around the Truck and it's capabilities made crew building a truly capability based function. This ensures that the right capability is sent to the incident scene.
What we learned
We learned that collaboration with a diverse group in a short suspense pressure cooker is a lot of fun!
We learned that the Raspberry Pi has nearly unlimited applications.
What's next for hot_java Digital Services Challenge
Future additions we would like to implement with more time, personnel, [and money] include features such as citizen incident reporting, recording and collecting of incident trend data to continuously improve the app, applying the app to other emergency service divisions, response time analytics, intelligent crew building based on HR department's vacation schedules, and more.

Log in or sign up for Devpost to join the conversation.